首页
沸点
课程
数据标注
HOT
AI Coding
更多
直播
活动
APP
插件
直播
活动
APP
插件
搜索历史
清空
创作者中心
写文章
发沸点
写笔记
写代码
草稿箱
创作灵感
查看更多
登录
注册
1link_fun
掘友等级
如果你点进来我的主页 那你大概率对我的周刊也感兴趣 https://1link.fun
获得徽章 0
动态
文章
专栏
沸点
收藏集
关注
作品
赞
1
文章 0
沸点 1
赞
1
返回
|
搜索文章
1link_fun
1月前
举报
上班摸鱼来试试我做的这个【用头控制的贪吃蛇游戏】
上班族 低头族 来【活动活动颈椎】~
我最高能玩 500 分,看看你能玩多少分。
sneck.1link.fun
收起
查看大图
向左旋转
向右旋转
上班摸鱼
等人赞过
分享
评论
4
1link_fun
12月前
举报
上班无聊,不如来这里帮小鱼按下门铃🐟
小鱼需要回游产卵繁殖,奈何水闸关闭,来这里替小鱼按下门铃,提醒人类管理员打开闸门吧。
#晒晒你的摸鱼日常#
展开
来这里帮鱼按下门铃, 提醒人类管理员开闸 | Fish bell
1link.fun
上班摸鱼
分享
1
点赞
1link_fun
1年前
举报
一个可以缓解在线面试紧张情绪的 app
P1, P2 来自原推的 idea, P3 是软件界面 (一个透明层, 加上对话框和好感度心心)
使用 Tauri 2.0 开发, 跨平台支持 windows , Linux, MacOS.
开源地址:
github.com
展开
收起
查看大图
向左旋转
向右旋转
上班摸鱼
赞过
分享
2
1
1link_fun
1年前
举报
听说你正则表达式很厉害?试试这个正则表达式填字游戏:
收起
查看大图
向左旋转
向右旋转
上班摸鱼
赞过
分享
1
2
1link_fun
1年前
举报
快去检查一下你的 Linux 有没有激活
收起
查看大图
向左旋转
向右旋转
上班摸鱼
赞过
分享
评论
2
1link_fun
1年前
举报
什么馅的你说??
收起
查看大图
向左旋转
向右旋转
上班摸鱼
赞过
分享
2
1
1link_fun
1年前
举报
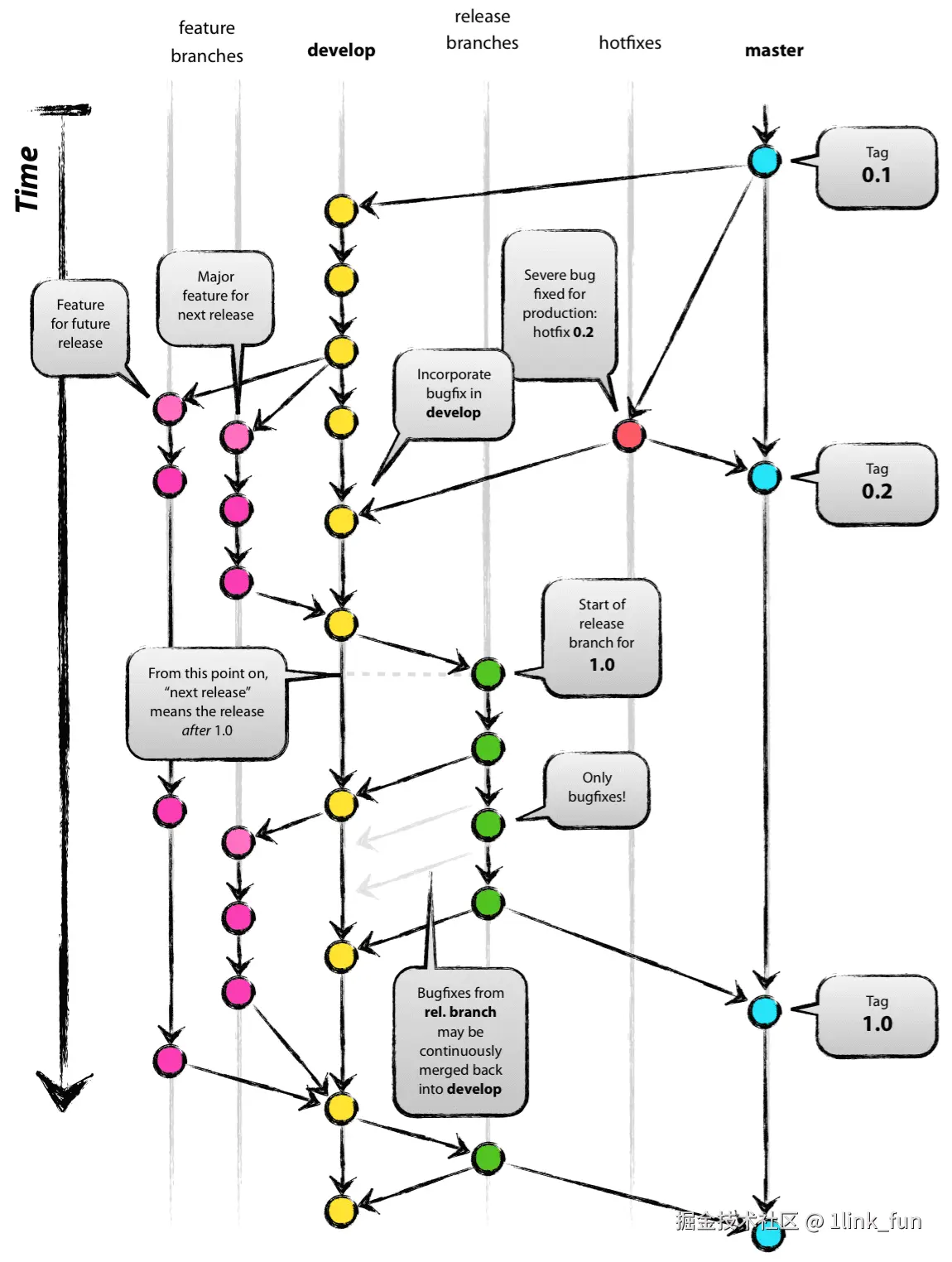
#每天一个知识点#
Git 分支最佳实践
nvie.com
收起
查看大图
向左旋转
向右旋转
技术交流圈
分享
1
点赞
1link_fun
1年前
举报
Dev-ooops
收起
查看大图
向左旋转
向右旋转
上班摸鱼
赞过
分享
1
2
1link_fun
1年前
举报
旧瓶装新酒
收起
查看大图
向左旋转
向右旋转
上班摸鱼
分享
评论
点赞
1link_fun
1年前
举报
不会就是你写的代码吧
收起
查看大图
向左旋转
向右旋转
上班摸鱼
赞过
分享
10
1
下一页
个人成就
文章被阅读
161
掘力值
20
关注了
0
关注者
3
收藏集
0
关注标签
1
加入于
2018-07-09