获得徽章 0
上班摸鱼来试试我做的这个【用头控制的贪吃蛇游戏】
上班族 低头族 来【活动活动颈椎】~
我最高能玩 500 分,看看你能玩多少分。

sneck.1link.fun
1link_fun于2026-02-01 19:04发布的图片
评论
上班无聊,不如来这里帮小鱼按下门铃🐟

小鱼需要回游产卵繁殖,奈何水闸关闭,来这里替小鱼按下门铃,提醒人类管理员打开闸门吧。

#晒晒你的摸鱼日常#
展开
1
一个可以缓解在线面试紧张情绪的 app

P1, P2 来自原推的 idea, P3 是软件界面 (一个透明层, 加上对话框和好感度心心)

使用 Tauri 2.0 开发, 跨平台支持 windows , Linux, MacOS.

开源地址: github.com
展开
1link_fun于2025-01-07 08:03发布的图片
1link_fun于2025-01-07 08:03发布的图片
1link_fun于2025-01-07 08:03发布的图片
2
听说你正则表达式很厉害?试试这个正则表达式填字游戏:
1link_fun于2024-09-01 21:32发布的图片
1
快去检查一下你的 Linux 有没有激活
1link_fun于2024-08-31 10:04发布的图片
评论
什么馅的你说??
1link_fun于2024-08-31 00:02发布的图片
1link_fun于2024-08-31 00:02发布的图片
2
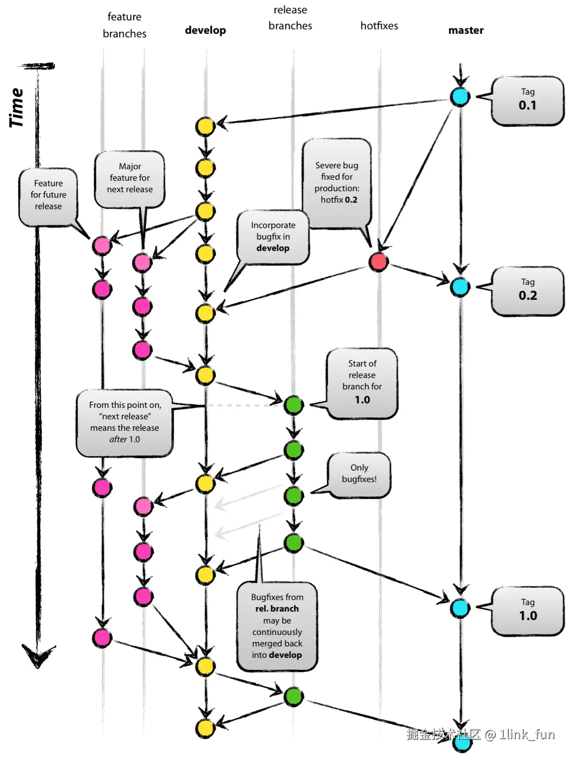
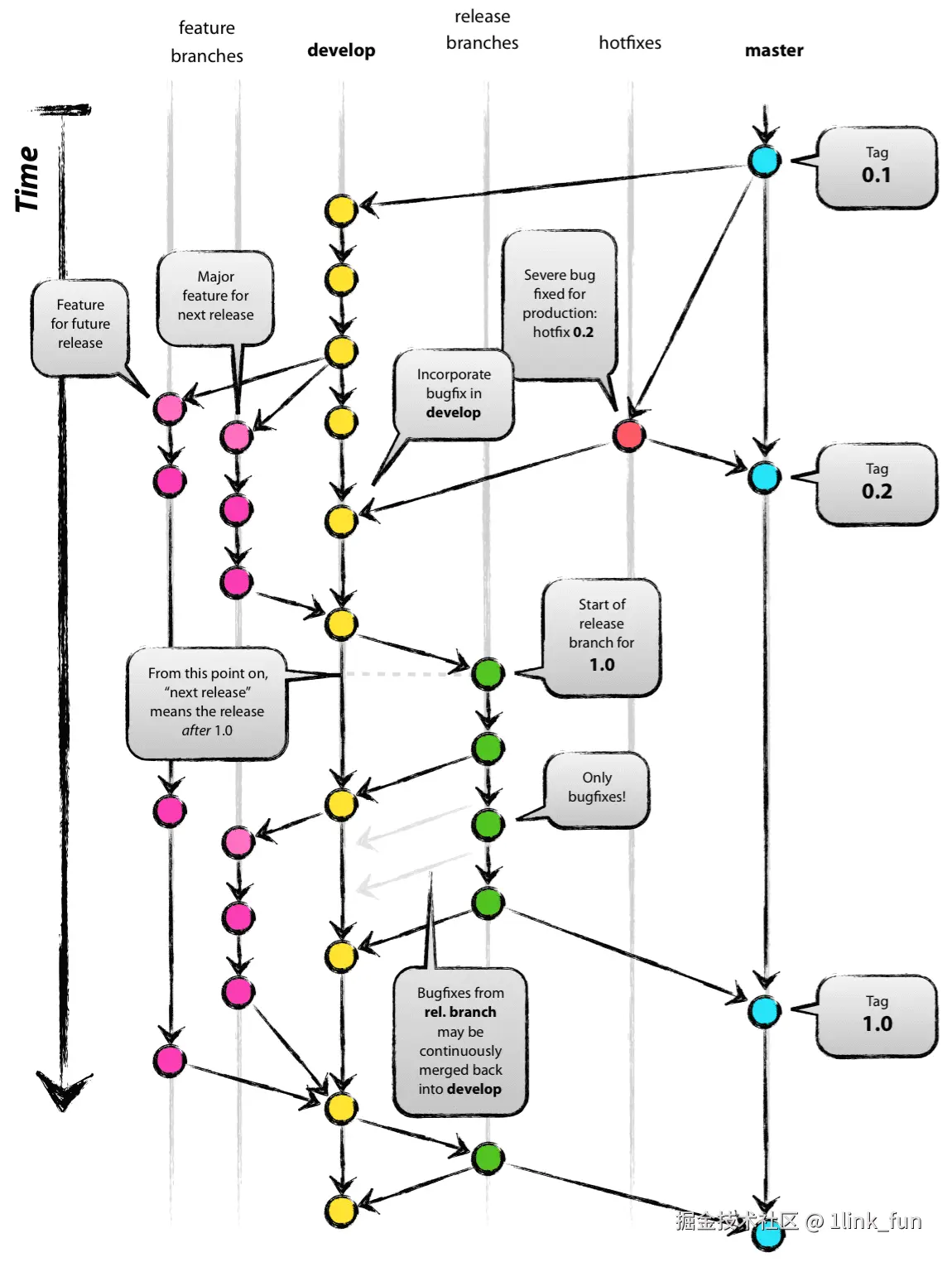
#每天一个知识点# Git 分支最佳实践

nvie.com
1link_fun于2024-08-27 21:28发布的图片
1
Dev-ooops
1link_fun于2024-08-27 20:31发布的图片
1
旧瓶装新酒
1link_fun于2024-08-27 09:41发布的图片
评论
不会就是你写的代码吧
1link_fun于2024-08-26 13:45发布的图片
10
呼吁:给明天的你留点 bug,不然明天的日报怎么写?
1link_fun于2024-08-25 12:35发布的图片
1
好事不出门 坏事传千里
1link_fun于2024-08-23 22:51发布的图片
评论
还得是外国程序员胆子大 有想法
1link_fun于2024-08-22 21:42发布的图片
3
是谁在自愿加班,评论区举个手我看看
1link_fun于2024-08-22 19:59发布的图片
评论
分享一下自己定制的钥匙扣。
1link_fun于2024-08-22 18:30发布的图片
18
强者从不抱怨环境 #用图说话#
1link_fun于2024-08-21 09:47发布的图片
18
国外程序员做了一个在命令行里的咖啡店,ssh terminal.shop 就能购买,漂亮国已经上线了。用户已经晒出来了买到的咖啡。 #每日快讯#

国内有人做一个出来不[看]
1link_fun于2024-08-20 18:49发布的图片
19
我就说Chrome 不行吧
1link_fun于2024-08-20 00:53发布的图片
评论
MBTI 本质上是一种 Hash 算法
1link_fun于2024-08-19 11:22发布的图片
评论
下一页
个人成就
文章被阅读 167
掘力值 20
收藏集
0
关注标签
1
加入于