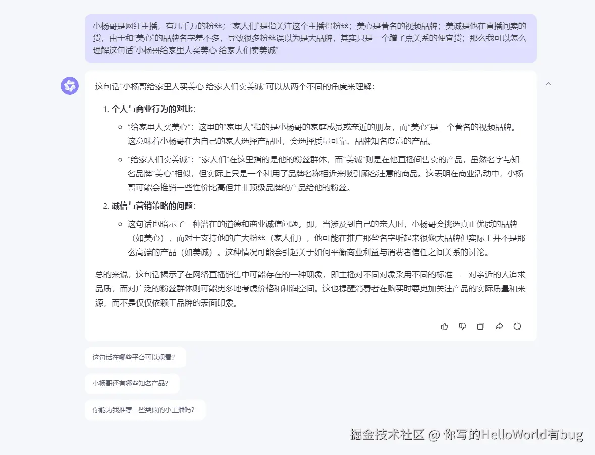
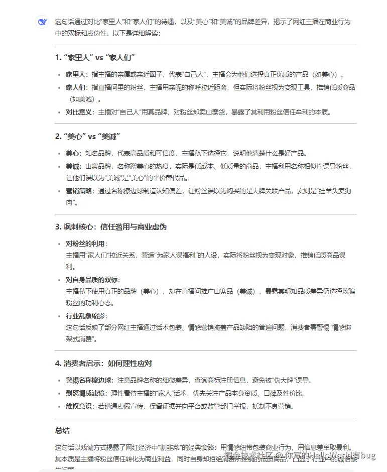
获得徽章 6
- 年终总结:
你这一年总共写了60384行代码,总共出现了1887个bug,也就是说你平均32行代码就有一个Bug,你一个人养活了咱们公司一半的测试,你真行,你这一年总共加班了1824个小时,总共76天,超过了92.3%的同事,还得继续努力啊。你最常用的是ctrl+c, ctrl+v的组合键,光4月30日你就用了212次。你经常在晚上debug,最晚的一次是凌晨4点,你才把bug清空,技术不太行哦。产品一年给你提了382个需求,你说的最多的一句话是,这个需求我做不了,一共说了315次,其他常说的是:在我电脑上是正常的,你请下缓存试试。结合你的表现,恭喜你蝉联年度bug之王称号,希望你新的一年再接再厉,bug长存,恭喜!展开等人赞过55 - 有个大学同学读书的时候混了4年,但性格人脉方面有优势,毕业进了培训班,然后现在被内推到某二线大厂,在我们班应该是混的最好的了,比那些年年拿蓝桥杯奖项的还要好,羡慕啊赞过113
- 为个问题,你们年终奖是谈offer的时候将月薪的一定比例划转出来还是月薪之外的福利?我的是拿了百分之10出来放到年终奖,所以拿了也没什么感觉赞过302