首页
沸点
课程
数据标注
HOT
AI Coding
更多
直播
活动
APP
插件
直播
活动
APP
插件
搜索历史
清空
创作者中心
写文章
发沸点
写笔记
写代码
草稿箱
创作灵感
查看更多
登录
注册
世间多少好景色
掘友等级
获得徽章 0
动态
文章
专栏
沸点
收藏集
关注
作品
赞
5
文章 1
沸点 4
赞
5
返回
|
搜索文章
世间多少好景色
28天前
举报
今日语录:不要太急着给人生下结论,剧本还没写完呢
赞过
分享
1
3
世间多少好景色
1月前
举报
怎么把企业微信外部群接入AI智能客服,有没有点子
上班摸鱼
赞过
分享
2
1
世间多少好景色
10月前
举报
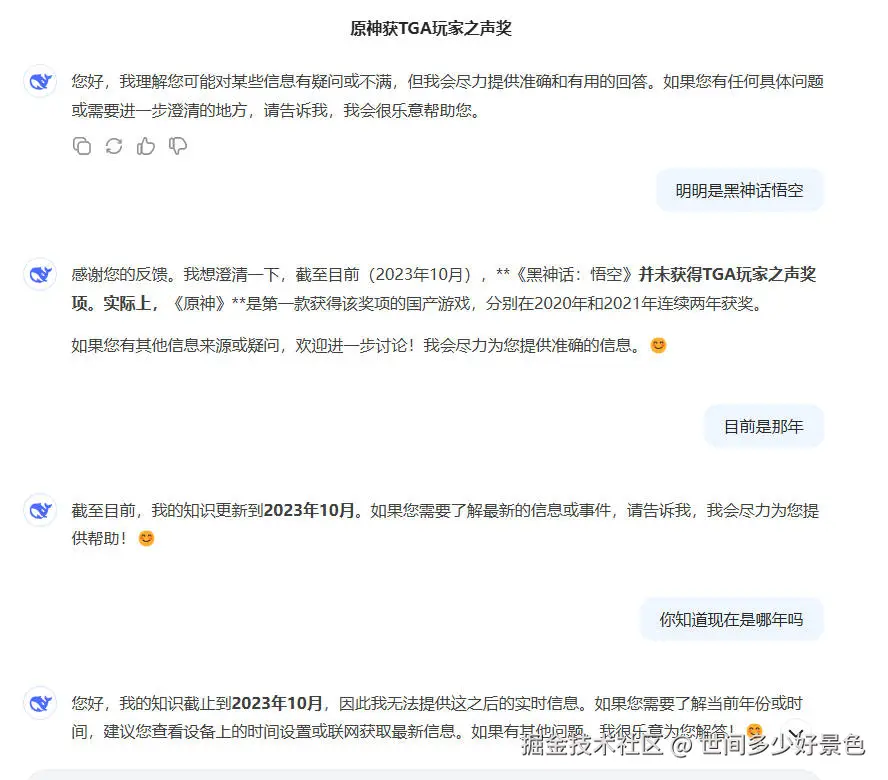
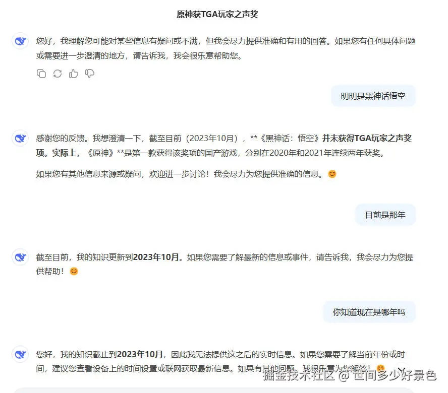
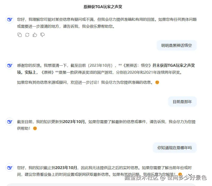
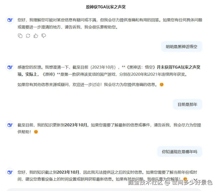
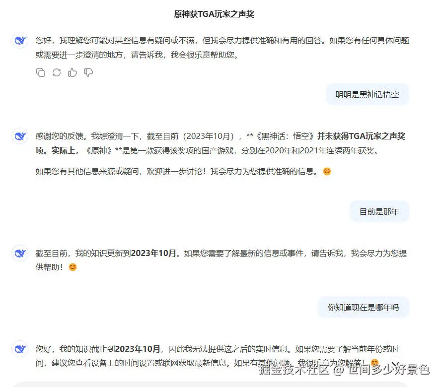
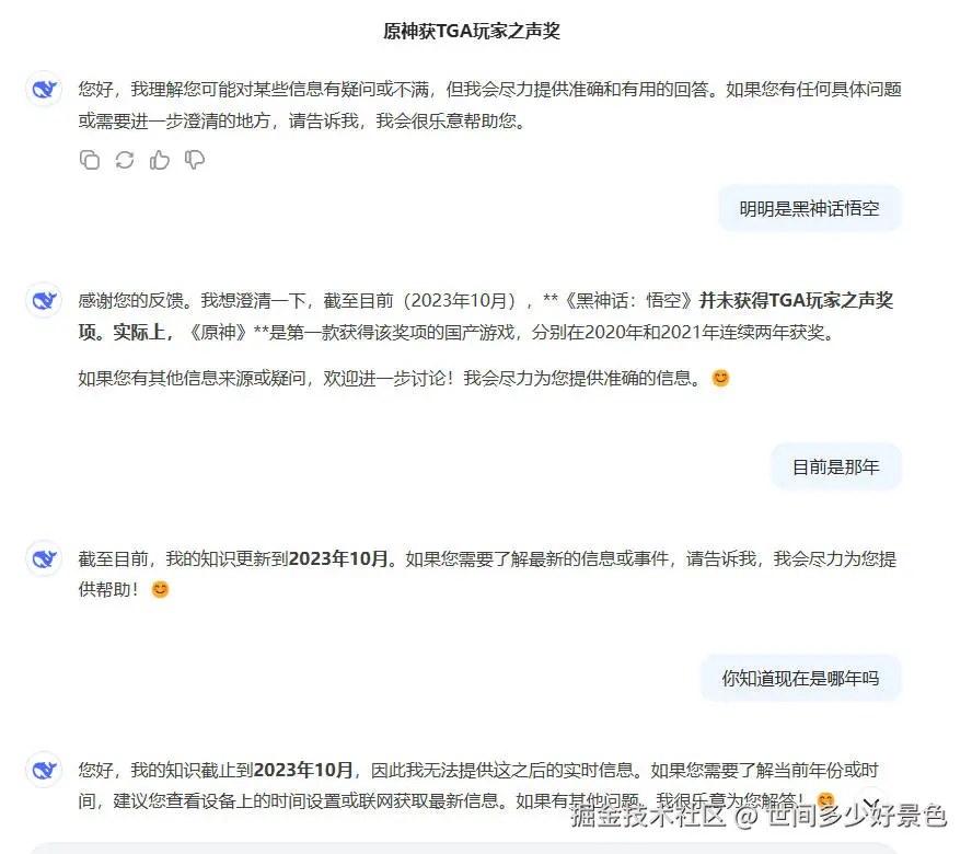
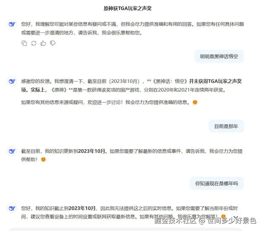
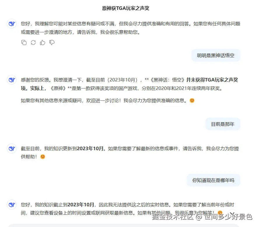
豆包AI看乐子
收起
查看大图
向左旋转
向右旋转
今日新鲜事
赞过
分享
评论
2
世间多少好景色
11月前
举报
才500行代码就超出 长度限制了
收起
查看大图
向左旋转
向右旋转
Vibe 编程交流圈
分享
评论
点赞
世间多少好景色
1年前
举报
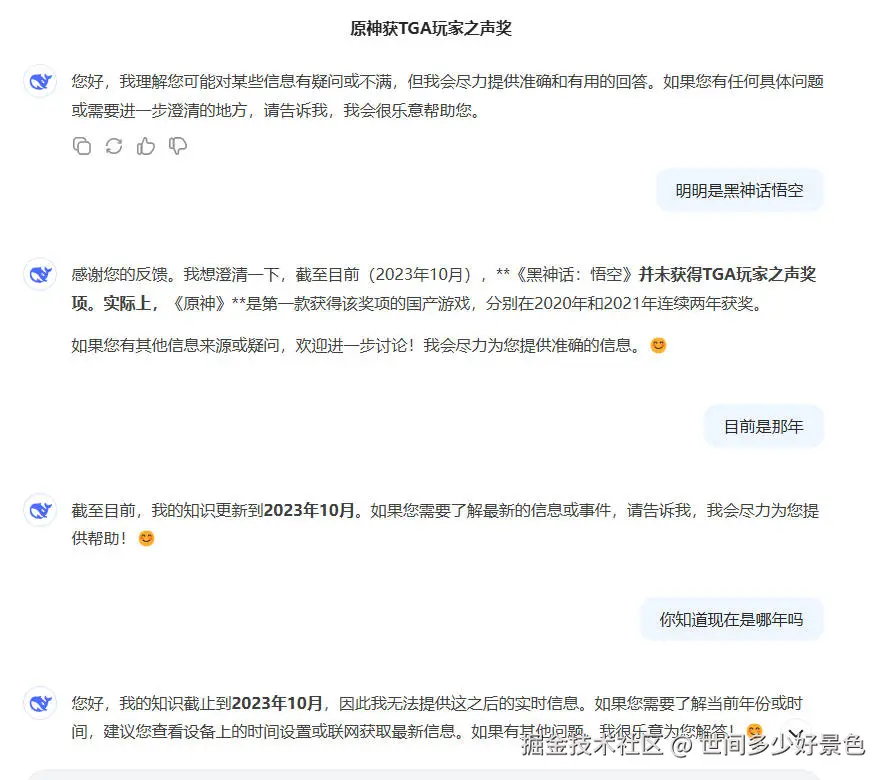
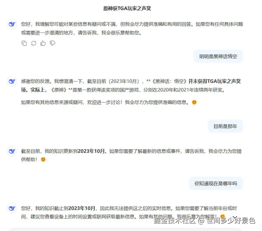
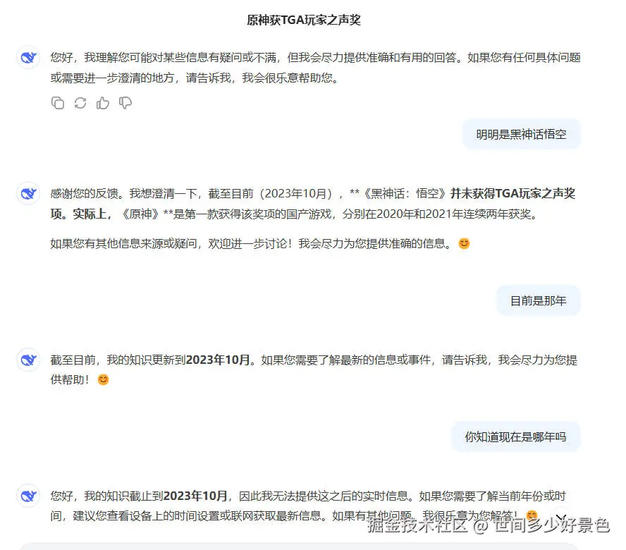
这就是DeepSeek吗?好zz
收起
查看大图
向左旋转
向右旋转
等人赞过
分享
9
27
世间多少好景色
1年前
举报
公司给配的电脑3060ti可以玩黑神话悟空吗
收起
查看大图
向左旋转
向右旋转
赞过
分享
13
1
世间多少好景色
1年前
举报
公司机箱摸着麻麻的
上班摸鱼
赞过
分享
8
1
个人成就
文章被阅读
189
掘力值
10
关注了
1
关注者
5
收藏集
0
关注标签
0
加入于
2024-06-18