
获得徽章 0
做技术就像逆水行船,一停桨就往后退。
手里的技术饭,顶多吃三五年。自己懒得划了,老手艺慢慢跟不上趟;回头一看,后浪带着新家伙早冲上来了。
一轮轮迭代,说到底,都是被时代推着走的牛马汰换。
手里的技术饭,顶多吃三五年。自己懒得划了,老手艺慢慢跟不上趟;回头一看,后浪带着新家伙早冲上来了。
一轮轮迭代,说到底,都是被时代推着走的牛马汰换。
评论
点赞
java的类库,为什么喜欢用4j命名?
“4j” 其实是个谐音/数字游戏:把英文 “for” (“为了、针对”) 用阿拉伯数字 “4” 代替,再加上 “J” (“Java”),合起来就是 “for Java”——专门为 Java 平台设计的库。
“4j” 其实是个谐音/数字游戏:把英文 “for” (“为了、针对”) 用阿拉伯数字 “4” 代替,再加上 “J” (“Java”),合起来就是 “for Java”——专门为 Java 平台设计的库。
5
1
赞了这篇文章
赞了这篇文章
分享一个在命令行中执行Python代码的实用技巧。通常我们会写一个.py文件然后执行,但其实可以用 python3 -c 直接运行代码!
举个例子:
```python
python3 -c "from module.path import function; function()"
```
这个命令中:
- -c 参数表示直接执行后面的Python代码
- 引号内可以写多条语句,用分号分隔
- 支持导入模块、调用函数等操作
实际应用场景:
1. 快速执行一些简单的功能
2. 清理缓存/执行维护任务
3. 测试某个函数是否正常工作
4. 在shell脚本中嵌入Python代码
这种方式特别适合执行一些一次性的小任务,不需要专门写脚本文件,提高工作效率!
#Python #编程技巧 #命令行 #开发者
举个例子:
```python
python3 -c "from module.path import function; function()"
```
这个命令中:
- -c 参数表示直接执行后面的Python代码
- 引号内可以写多条语句,用分号分隔
- 支持导入模块、调用函数等操作
实际应用场景:
1. 快速执行一些简单的功能
2. 清理缓存/执行维护任务
3. 测试某个函数是否正常工作
4. 在shell脚本中嵌入Python代码
这种方式特别适合执行一些一次性的小任务,不需要专门写脚本文件,提高工作效率!
#Python #编程技巧 #命令行 #开发者
展开
2
2
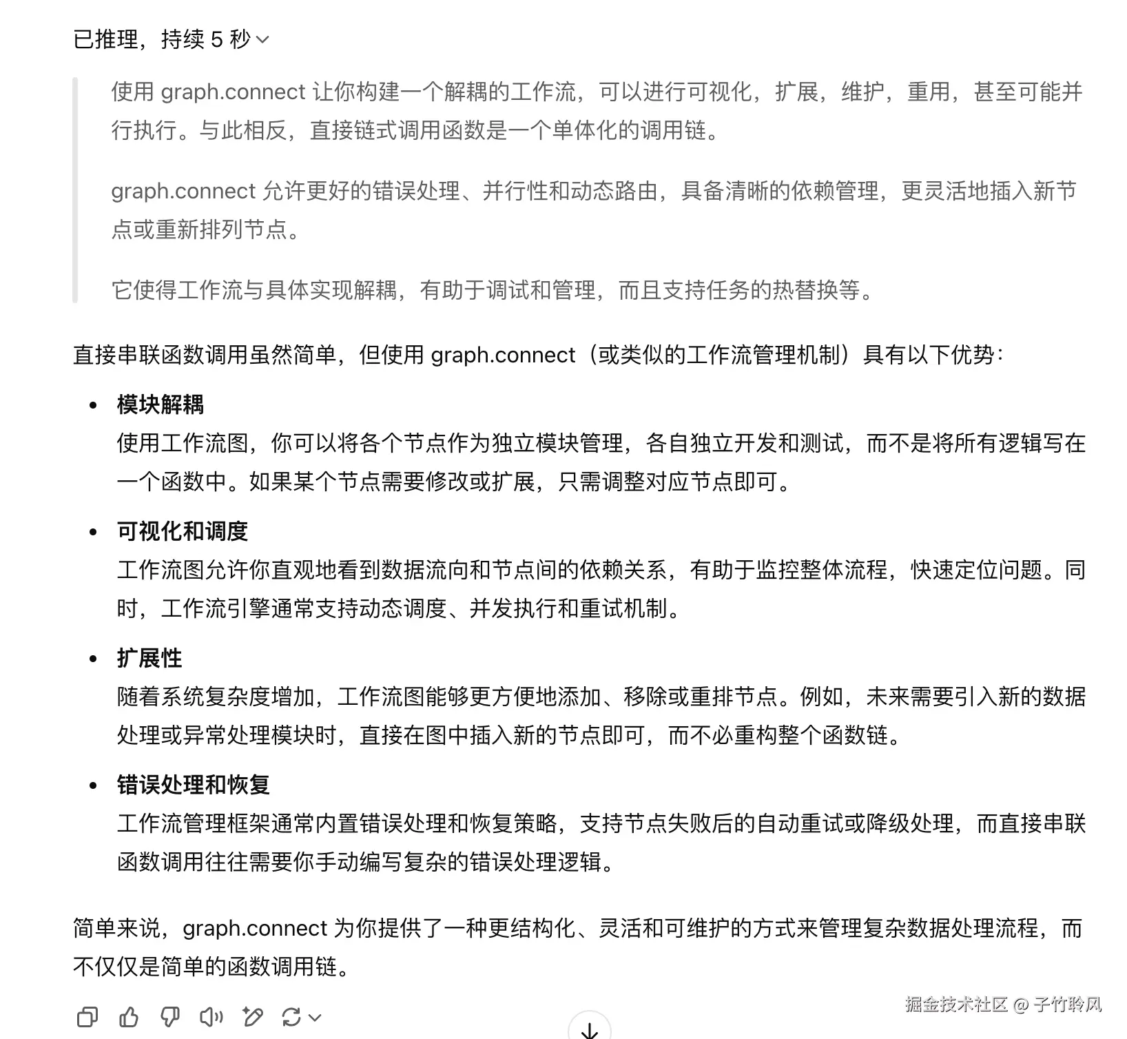
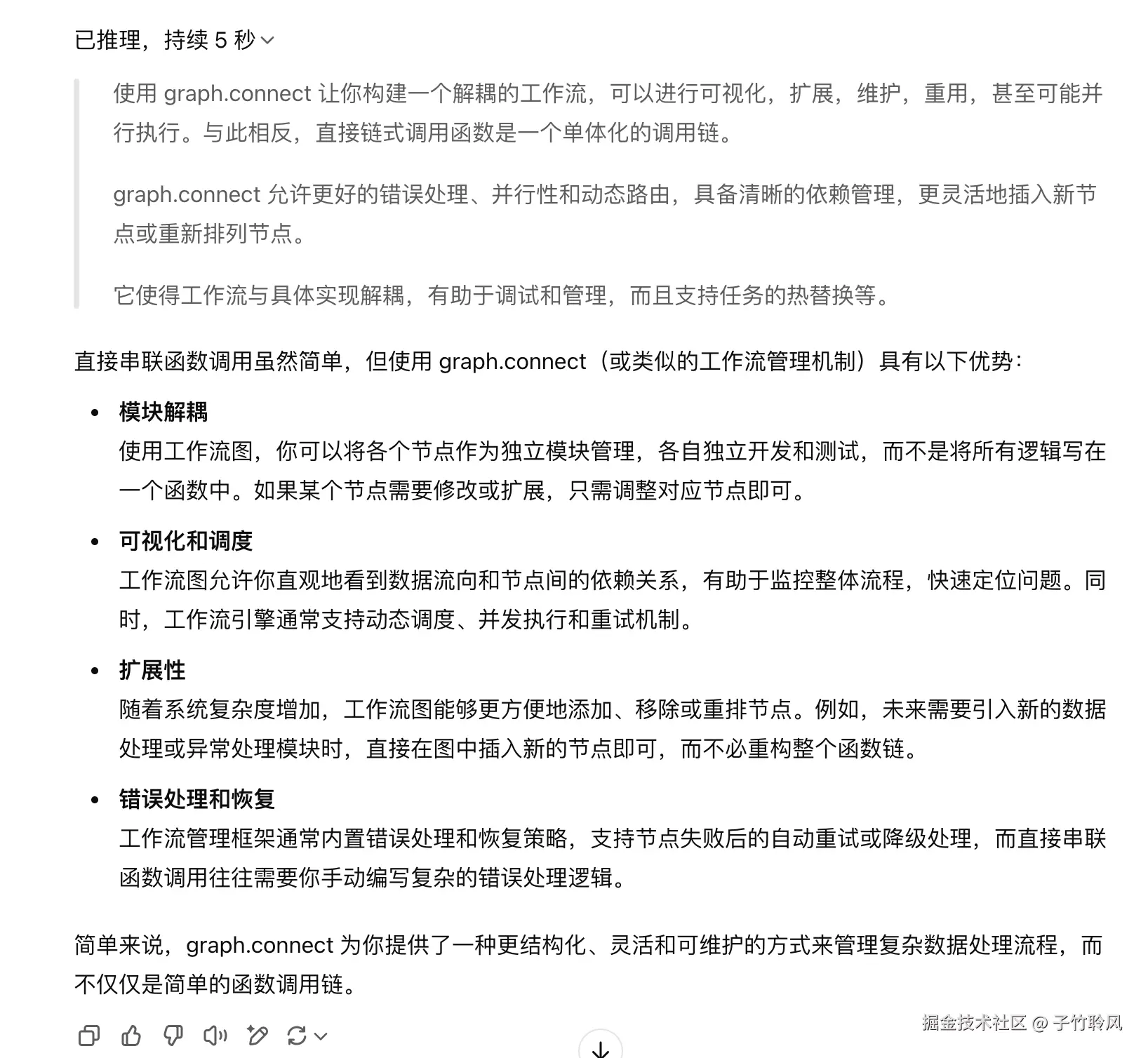
使用 langgraph的graph.connect 构建工作流与直接编写一个函数依次执行 kafka → preprocessing → analysis → postprocessing 这两种方式有什么区别
评论
点赞
pip 安装失败,版本冲突,
1、找到合适版本
2、Python强制忽略冲突安装:
pip install --no-deps -r requirements.txt
可能导致无法正常运行,可能可以运行
3、让 pip 自动解决,这个方法可能会尝试 找到兼容版本 并自动调整依赖。
pip install --no-cache-dir --use-deprecated=legacy-resolver -r requirements.txt
1、找到合适版本
2、Python强制忽略冲突安装:
pip install --no-deps -r requirements.txt
可能导致无法正常运行,可能可以运行
3、让 pip 自动解决,这个方法可能会尝试 找到兼容版本 并自动调整依赖。
pip install --no-cache-dir --use-deprecated=legacy-resolver -r requirements.txt
展开
评论
点赞
冷业务知识分享:工商数据,征信产品过程中,国家企业信用信息公示网,只有企业数据。事业单位,非盈利组织ngo,是没有的。企查查、天眼查这些网站,会聚合多的数据源,覆盖ngo、香港企业等。
评论
点赞