掘友等级
关注AI人工智能发展,从事人工智能应用行业!发布相关资讯和文章!
获得徽章 0
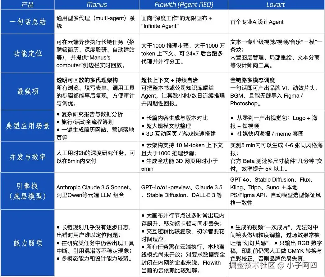
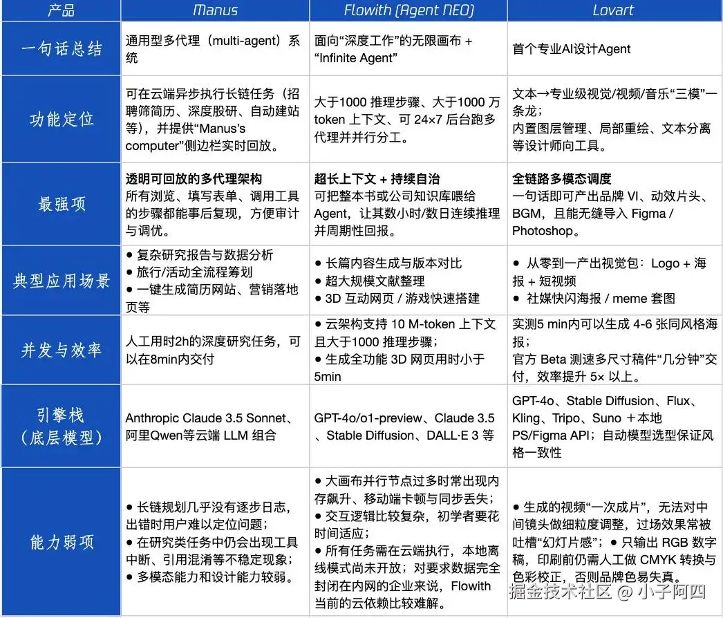
2025年最火的Agent到底哪个好用
我i带你实测Manus、Flowith(Agent Neo)、Lovart,看看它们各自的最佳使用姿势,帮你选出最适合你的效率神器!别再盲目跟风啦,看完这篇,省钱又省心!
4月上旬更新了又8场AI大赛,其中5场都是有现金奖金的,最高奖金池27.5万!![[舔屏]](//lf-web-assets.juejin.cn/obj/juejin-web/xitu_juejin_web/img/jj_emoji_86.8b2a629.png)
技术类的占了3个,AI绘画占了2个,还有2个AI视频大赛![[赞]](//lf-web-assets.juejin.cn/obj/juejin-web/xitu_juejin_web/img/jj_emoji_108.a6defc6.png)
阿里云:AI001号员工上岗
阿里云宣布为AI智能编程助手通义灵码分配了一个正式的员工工号——AI001。同时,阿里云正在内部全面推行AI编程,使用通义灵码来辅助程序员编写代码、阅读代码、查找BUG、优化代码等!
人工智能的全面发展,未来越来越多的岗位都会被替代!也不知道这是好事还是坏事!
PixVerse:推出AI视频生成新功能--确保角色一致![[赞]](//lf-web-assets.juejin.cn/obj/juejin-web/xitu_juejin_web/img/jj_emoji_108.a6defc6.png)
![[赞]](//lf-web-assets.juejin.cn/obj/juejin-web/xitu_juejin_web/img/jj_emoji_108.a6defc6.png)
PixVerse推出“Character”的新功能,实现在AI生成视频时让角色保持一致。用户只需点击“Character”功能,上传符合要求的图像,点击创建自定义角色,对其进行训练,然后就可以使用自定义角色来生成视频,在AI生成的视频中可以轻松切换场景,同时保持同一角色身份。目前该功能仅支持真实人脸,暂不支持动物或其他风格的照片。
体验地址:www.aitop100.cn/infomation/details.html?id=16955
抖音的AI工具-Deramina,做出这种电影级别的画质人物,不错啊!![[强]](//lf-web-assets.juejin.cn/obj/juejin-web/xitu_juejin_web/img/jj_emoji_79.6185c09.png)
提示词:
泼墨,豪迈笔刷,下雪,徐克,大师之作,冷色主色,国风武侠,沧桑老者,充满皱纹的脸,有白胡须,眼神深邃,脸部特写,打斗场景,单眼皮,真人写真,8k分辨率,高清,照片,摄影,最佳画质,疯狂的细节,舞剑,荒原,废墟感
小米发布的SU7,标准版21.59万,顶配29.99万,这个价位都可以买华为的问界M7了,你们觉得小米的汽车在这个价位合适不?而且AI芯片是英伟达的!
你们知道中国AI大模型数量有多少个吗?
截至2024年3月28日,国产AI大模型已达到243个。
我弄了完整列表和每个模型的明确来源,包括研发机构、来源信息以及分类等细节,这个后期会持续更新这些信息!
<查看模型详情>:
www.aitop100.cn
2024年中国AI大模型产业发展报告
在博鳌亚洲论坛上,人民网财经研究院和至顶科技联合发布了《开启智能新时代:2024年中国AI大模型产业发展报告》。该报告根据部署方式将目前的AI大模型分为云侧大模型和端侧大模型两类,分析中国AI大模型产业目前面临的挑战,包括算力瓶颈、大模型架构限制、训练数据集需扩展以及缺乏大规模应用等方面。
报告地址:
www.aitop100.cn
下一页