首页
沸点
课程
数据标注
HOT
AI Coding
更多
直播
活动
APP
插件
直播
活动
APP
插件
搜索历史
清空
创作者中心
写文章
发沸点
写笔记
写代码
草稿箱
创作灵感
查看更多
登录
注册
无能的CV工程师
掘友等级
Java
获得徽章 0
动态
文章
专栏
沸点
收藏集
关注
作品
赞
12
文章 8
沸点 4
赞
12
返回
|
搜索文章
无能的CV工程师
Java
·
2月前
举报
哎年终奖发了2125.43,一年不如一年,给老婆转了1314,剩下的买点东西,明天回家了
分享
21
点赞
无能的CV工程师
Java
·
4月前
举报
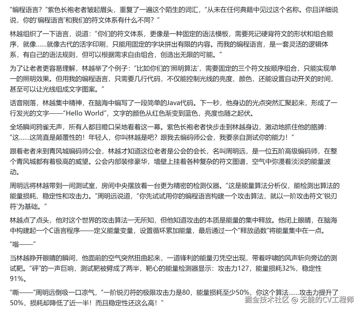
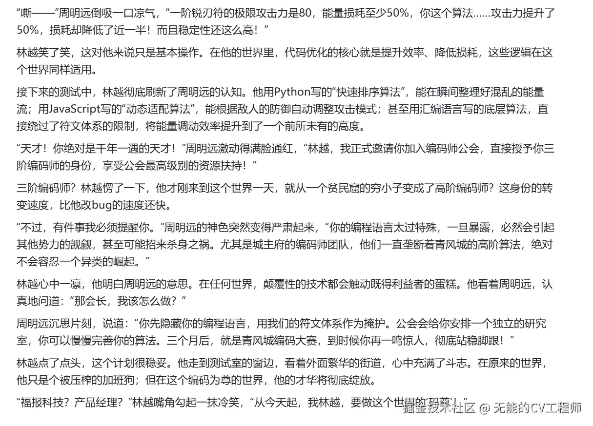
码尊
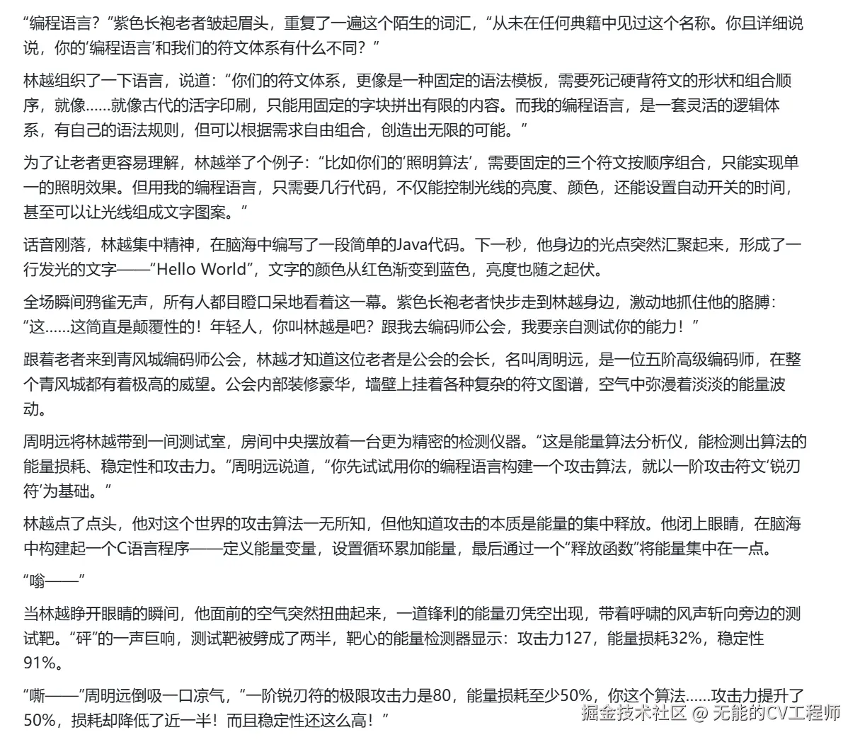
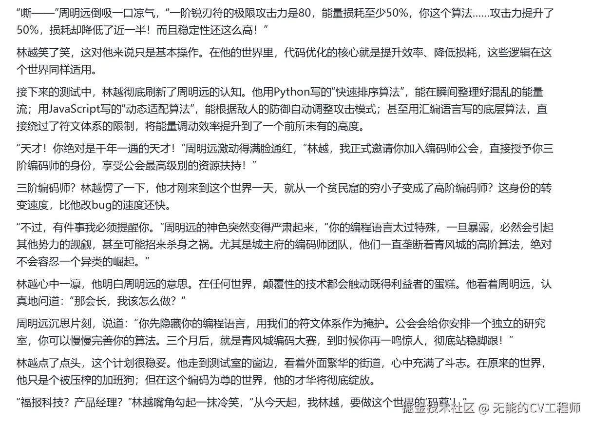
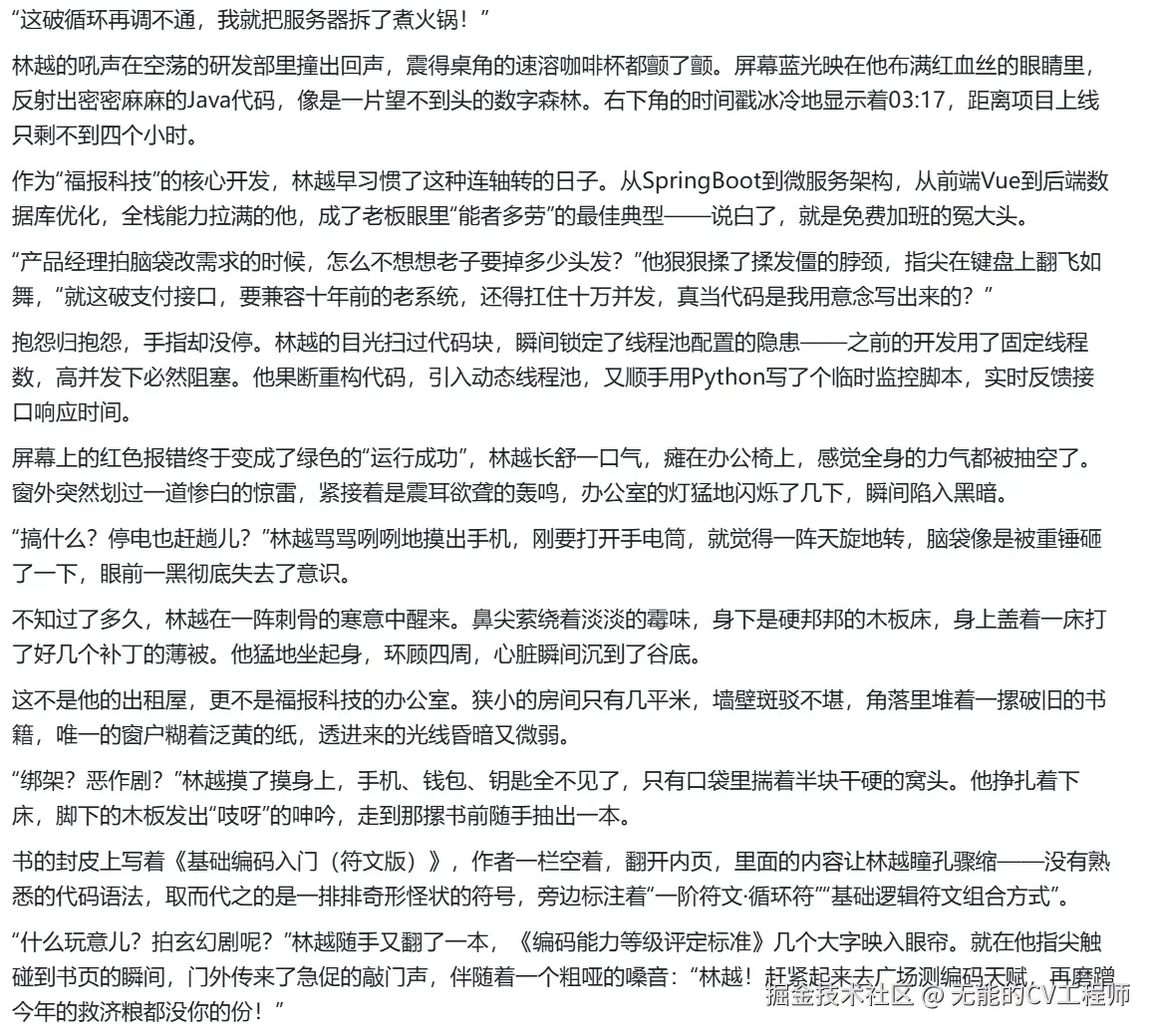
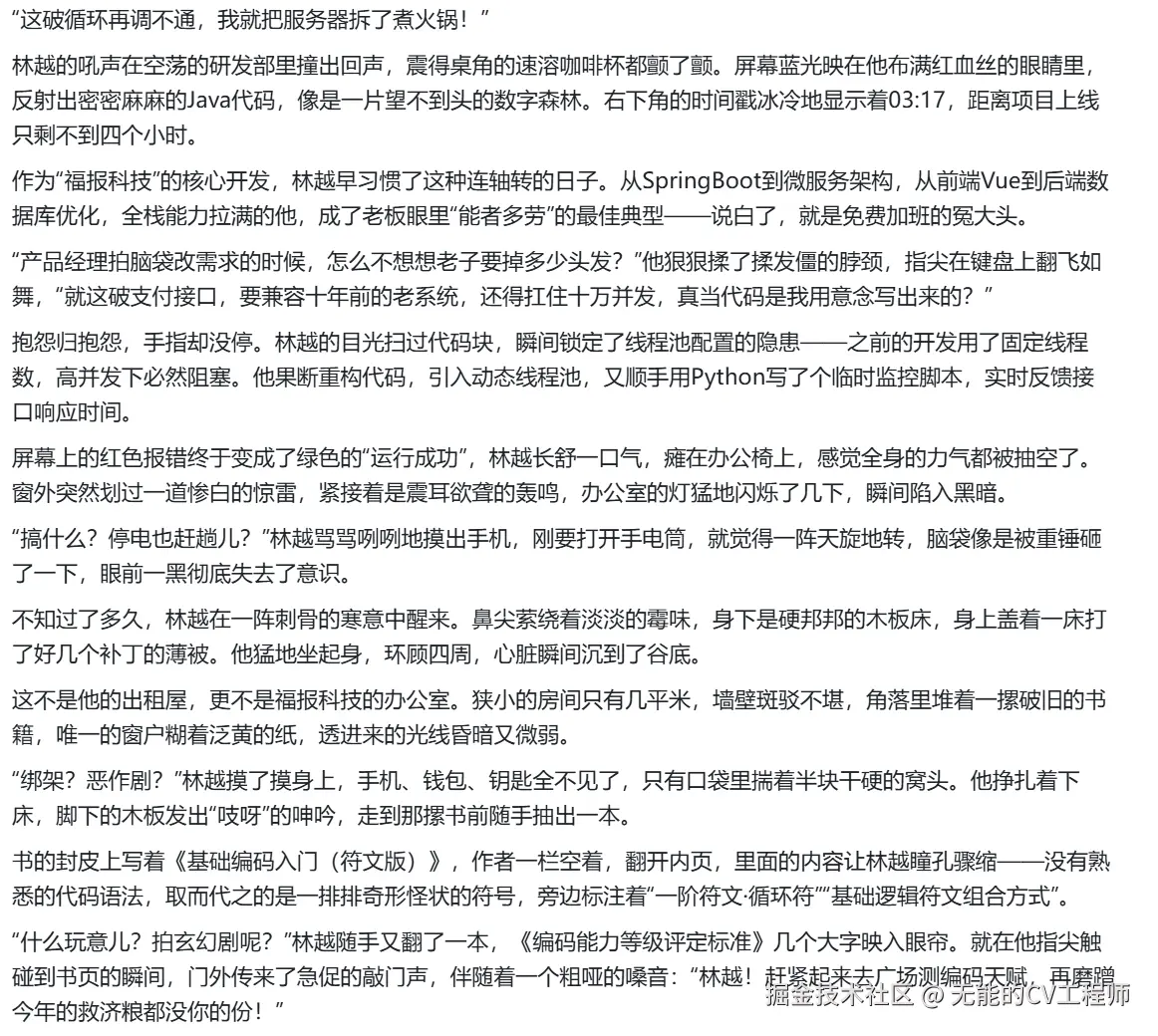
第三章 不一样的编码逻辑
收起
查看大图
向左旋转
向右旋转
赞过
分享
1
1
无能的CV工程师
Java
·
4月前
举报
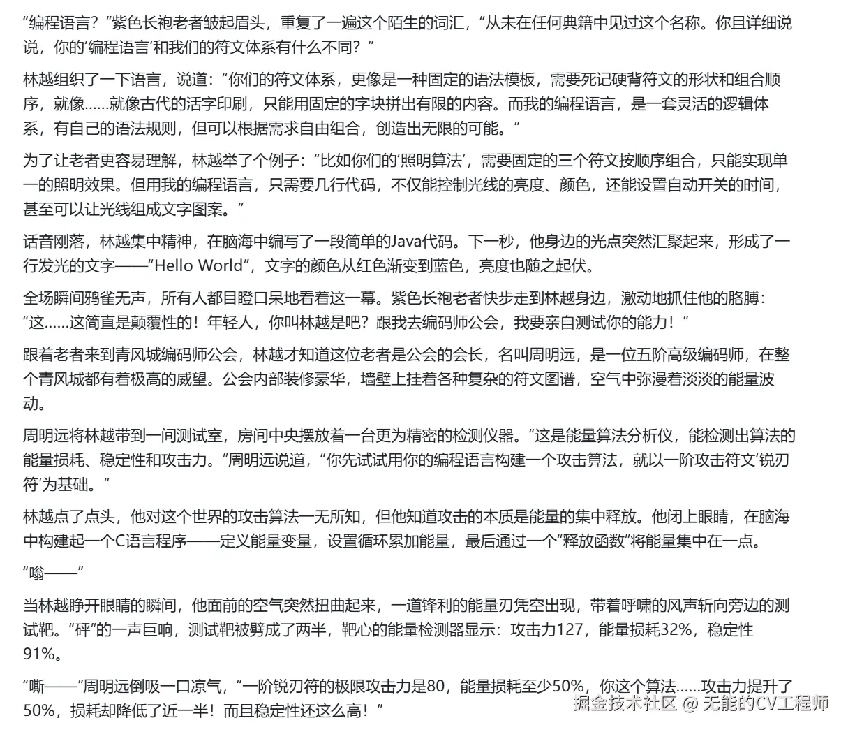
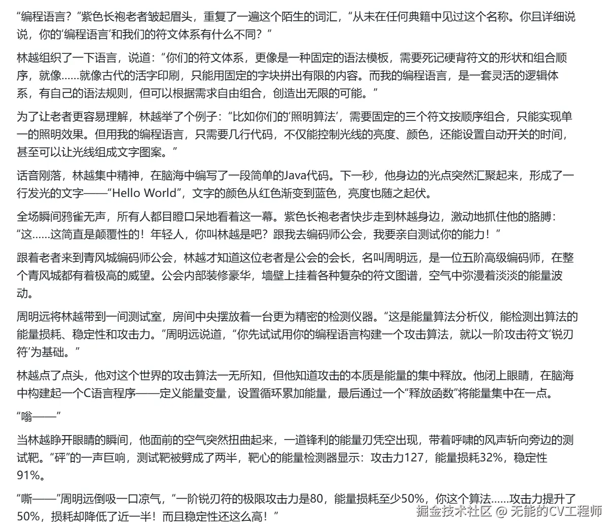
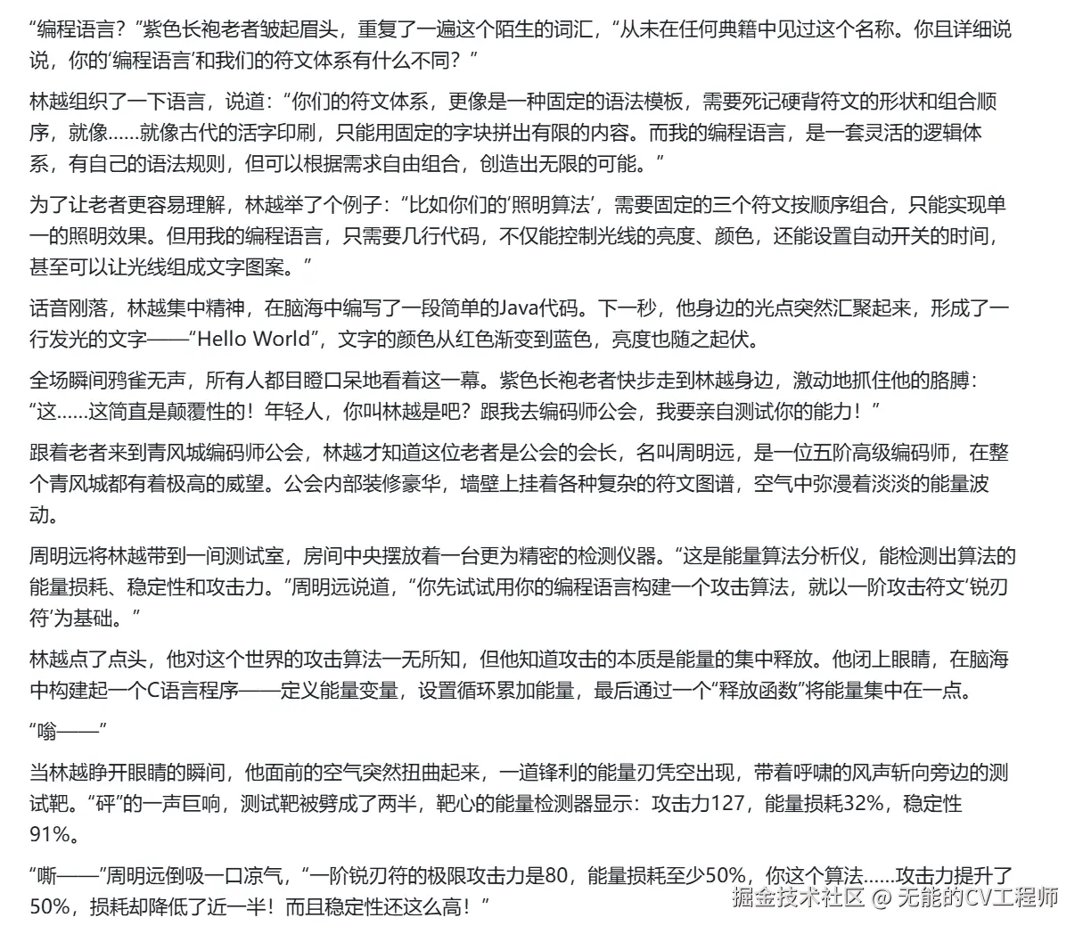
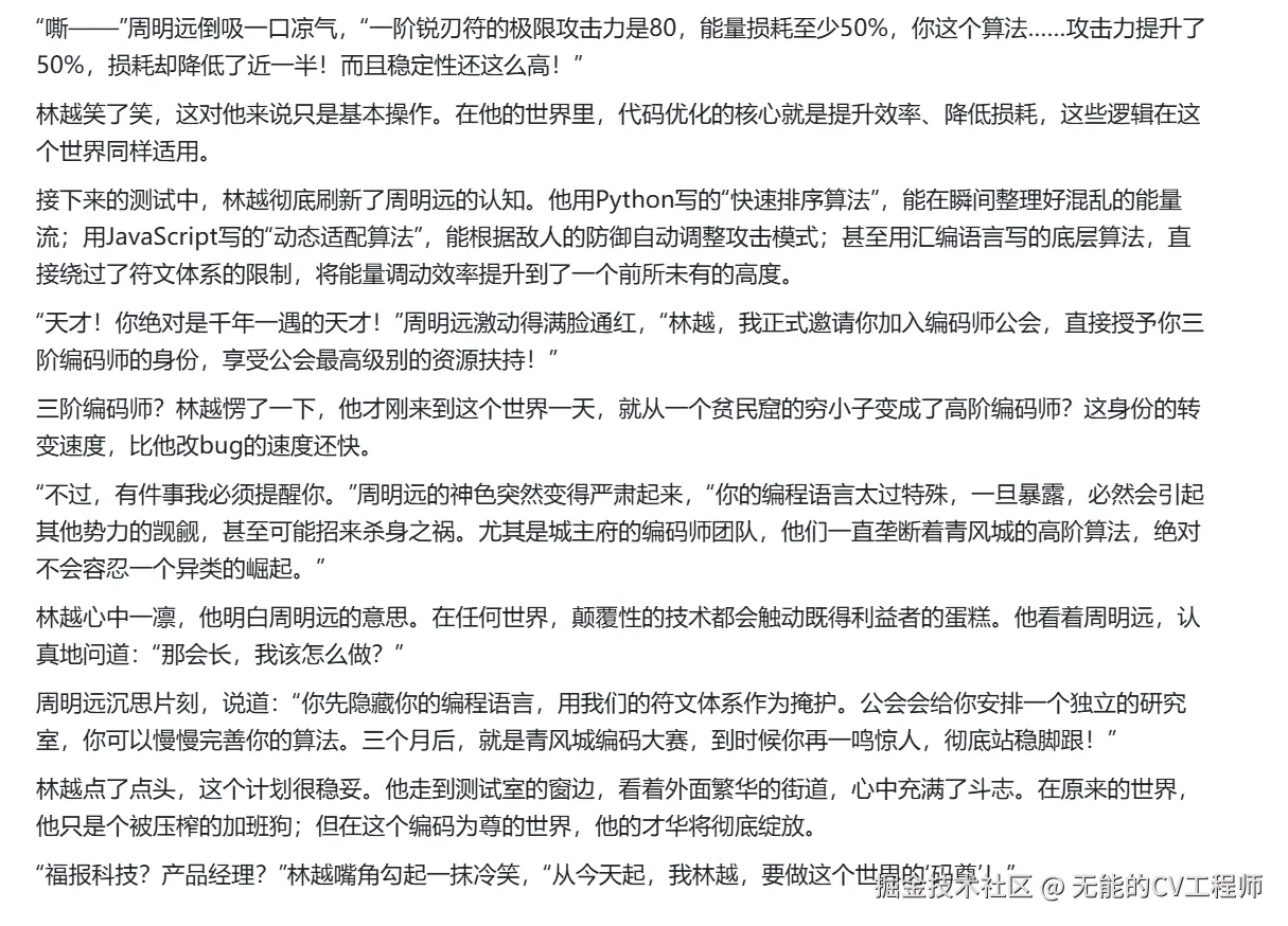
码尊
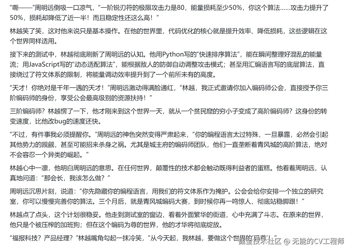
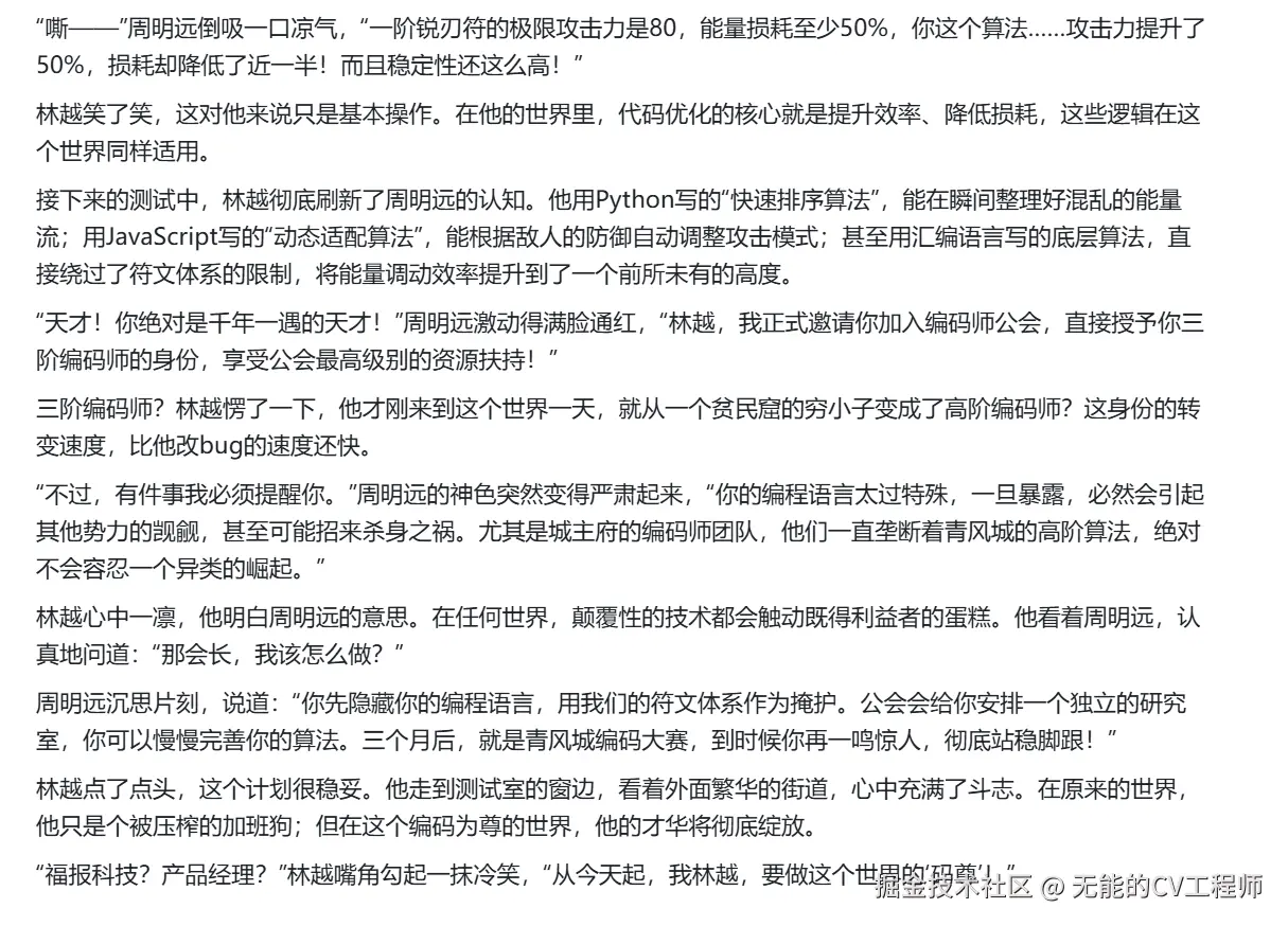
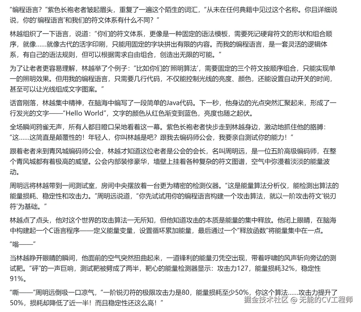
第二章 编码为尊的世界
收起
查看大图
向左旋转
向右旋转
赞过
分享
8
2
无能的CV工程师
Java
·
4月前
举报
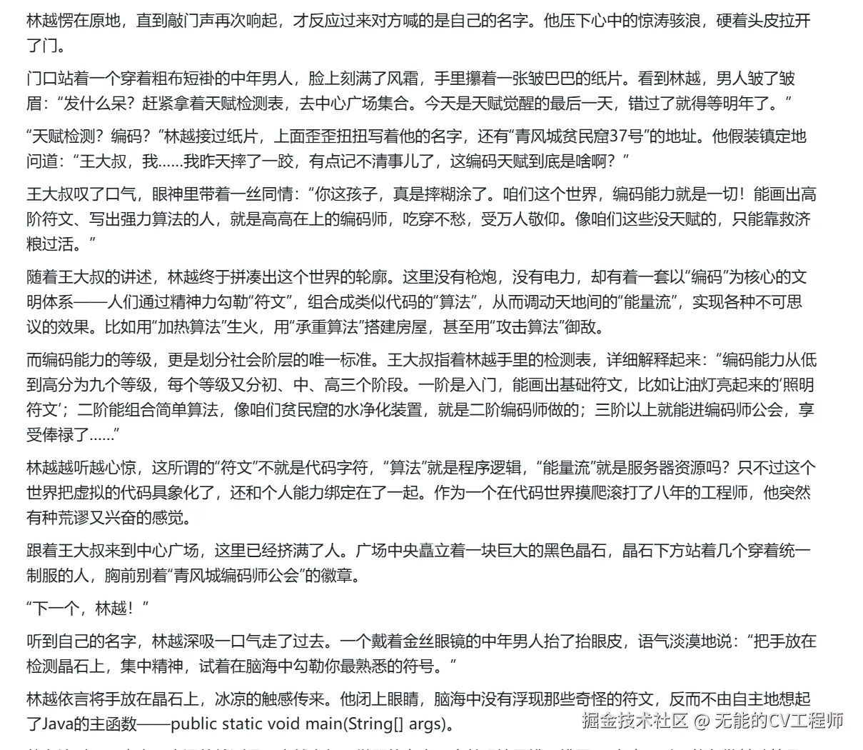
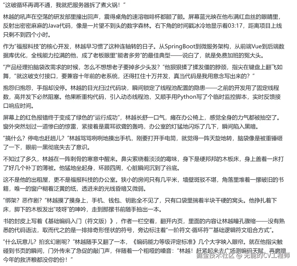
码尊
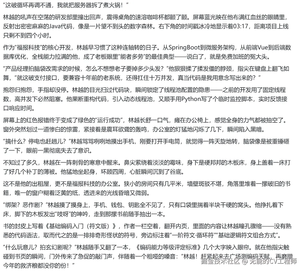
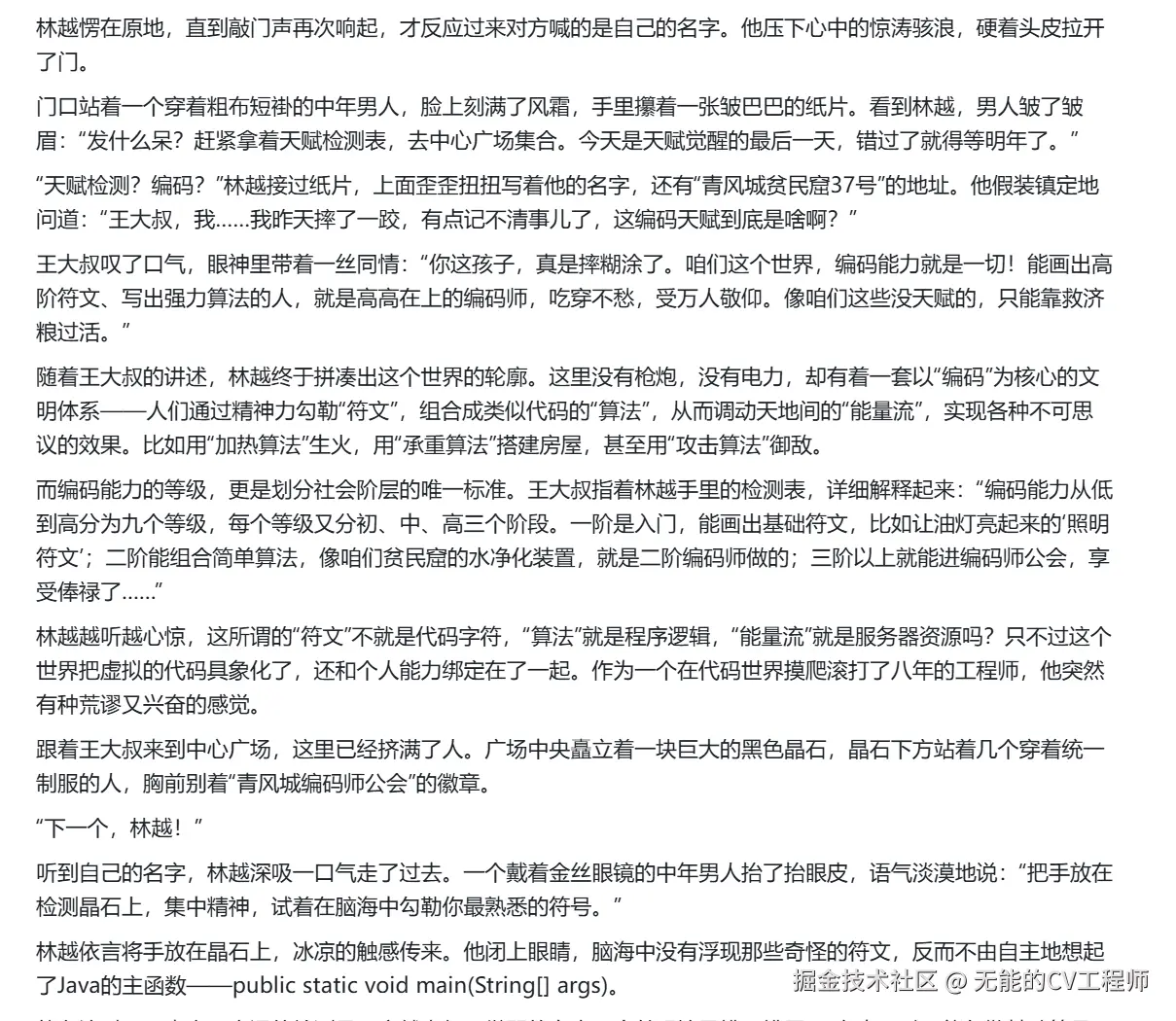
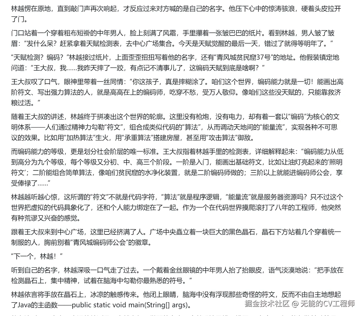
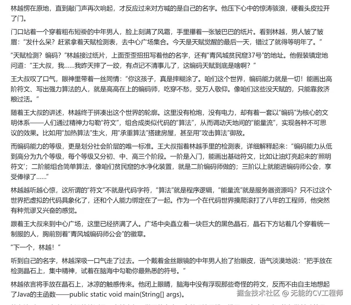
第一章 凌晨三点的bug与惊雷
收起
查看大图
向左旋转
向右旋转
上班摸鱼
赞过
分享
7
2
无能的CV工程师
Java
·
6月前
举报
送你一张免单卡,请通过任一方式领取
①去淘宝App搜索提取码:L36041
②点击链接领取
m.tb.cn
③完整复制这条信息,打开淘宝App自动识别
收起
查看大图
向左旋转
向右旋转
上班摸鱼
分享
1
点赞
无能的CV工程师
Java
·
7月前
举报
昨晚回家又打了两把,真是没意思,第一把辅助直接挂机,被系统踢出局,第二把对抗芈月一直送,唉,反正输一把直接关闭游戏
收起
查看大图
向左旋转
向右旋转
上班摸鱼
赞过
分享
14
1
无能的CV工程师
Java
·
7月前
举报
王者的匹配机制是有一套的!
收起
查看大图
向左旋转
向右旋转
分享
8
点赞
无能的CV工程师
Java
·
11月前
举报
这玩意怎么用?
收起
查看大图
向左旋转
向右旋转
分享
2
点赞
无能的CV工程师
Java
·
1年前
举报
JYM,让我看看年龄30+的有多少,突然有中年焦虑了
上班摸鱼
等人赞过
分享
36
5
无能的CV工程师
Java
·
1年前
举报
武汉有什么特产啊,过年想带点回家给父母尝尝
上班摸鱼
分享
8
点赞
下一页
关注了
1
关注者
3
收藏集
0
关注标签
18
加入于
2024-04-29