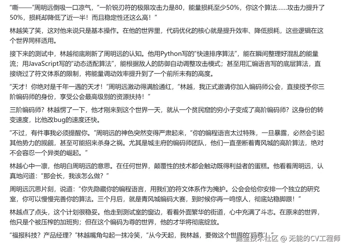
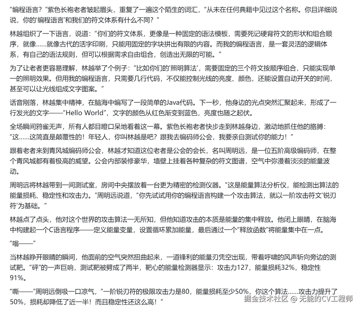
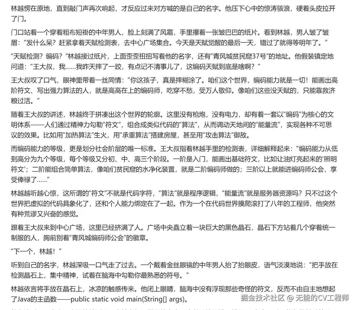
获得徽章 0
送你一张免单卡,请通过任一方式领取
①去淘宝App搜索提取码:L36041
②点击链接领取m.tb.cn
③完整复制这条信息,打开淘宝App自动识别
无能的CV工程师于2025-10-10 17:04发布的图片
1
赞了这篇沸点
📍𝐋𝐢𝐮𝐳𝐡𝐨𝐮龍潭公園
“山水不在画里,在我眼里”
Serein_于2025-09-29 09:49发布的图片
Serein_于2025-09-29 09:49发布的图片
Serein_于2025-09-29 09:49发布的图片
Serein_于2025-09-29 09:49发布的图片
227
赞了这篇沸点
疆拓的事情,要看清其实很简单。你把台风天的假期,换成全员降薪。你就发现观感马上不一样了。这时候我相信没人会指责 举报者有问题。

一句话总结:公司违法在先,举报者合乎规则,指责举报的人其实是把“人情”凌驾于“契约”,最终对大家都没好处。
26
昨晚回家又打了两把,真是没意思,第一把辅助直接挂机,被系统踢出局,第二把对抗芈月一直送,唉,反正输一把直接关闭游戏[发怒]
无能的CV工程师于2025-09-09 09:52发布的图片
14
王者的匹配机制是有一套的!
无能的CV工程师于2025-09-08 10:26发布的图片
8
赞了这篇沸点
我拍的照片,哈哈哈,汉服果然好看。 #挑战每日一条沸点#
单纯_稀饭于2025-08-11 07:48发布的图片
单纯_稀饭于2025-08-11 07:48发布的图片
单纯_稀饭于2025-08-11 07:48发布的图片
单纯_稀饭于2025-08-11 07:48发布的图片
单纯_稀饭于2025-08-11 07:48发布的图片
单纯_稀饭于2025-08-11 07:48发布的图片
单纯_稀饭于2025-08-11 07:48发布的图片
单纯_稀饭于2025-08-11 07:48发布的图片
单纯_稀饭于2025-08-11 07:48发布的图片
19
赞了这篇沸点
在南宁光海拍小宁。📷📷📷
#创作者训练营#
南宁洋仔于2025-07-24 13:45发布的图片
南宁洋仔于2025-07-24 13:45发布的图片
南宁洋仔于2025-07-24 13:45发布的图片
南宁洋仔于2025-07-24 13:45发布的图片
南宁洋仔于2025-07-24 13:45发布的图片
南宁洋仔于2025-07-24 13:45发布的图片
南宁洋仔于2025-07-24 13:45发布的图片
南宁洋仔于2025-07-24 13:45发布的图片
南宁洋仔于2025-07-24 13:45发布的图片
50
赞了这篇沸点
天气还可以,赶紧去拍拍荷花
已注销于2025-07-07 12:07发布的图片
已注销于2025-07-07 12:07发布的图片
已注销于2025-07-07 12:07发布的图片
已注销于2025-07-07 12:07发布的图片
已注销于2025-07-07 12:07发布的图片
已注销于2025-07-07 12:07发布的图片
11
赞了这篇沸点
第一次看见水葫芦花,好好看(周末拍的,周中要上班)
三碗呀于2025-06-23 10:33发布的图片
三碗呀于2025-06-23 10:33发布的图片
三碗呀于2025-06-23 10:33发布的图片
三碗呀于2025-06-23 10:33发布的图片
三碗呀于2025-06-23 10:33发布的图片
三碗呀于2025-06-23 10:33发布的图片
73
赞了这篇沸点
五月是紫色的(周末拍的,我在上班,我是牛马,我周中都要搬砖)
三碗呀于2025-05-26 10:33发布的图片
三碗呀于2025-05-26 10:33发布的图片
三碗呀于2025-05-26 10:33发布的图片
三碗呀于2025-05-26 10:33发布的图片
三碗呀于2025-05-26 10:33发布的图片
三碗呀于2025-05-26 10:33发布的图片
三碗呀于2025-05-26 10:33发布的图片
三碗呀于2025-05-26 10:33发布的图片
三碗呀于2025-05-26 10:33发布的图片
37
这玩意怎么用?
无能的CV工程师于2025-05-20 19:27发布的图片
2
赞了这篇沸点
[坏笑]上半年摩托车展,快下班了,抓紧看两眼解解乏
橘子橘子橘于2025-05-19 16:46发布的图片
橘子橘子橘于2025-05-19 16:46发布的图片
橘子橘子橘于2025-05-19 16:46发布的图片
橘子橘子橘于2025-05-19 16:46发布的图片
橘子橘子橘于2025-05-19 16:46发布的图片
橘子橘子橘于2025-05-19 16:46发布的图片
橘子橘子橘于2025-05-19 16:46发布的图片
橘子橘子橘于2025-05-19 16:46发布的图片
橘子橘子橘于2025-05-19 16:46发布的图片
62
赞了这篇沸点
最近也是天天沙县鸭腿饭的人了[吃瓜群众]
8
赞了这篇沸点
zzz i
已注销于2025-05-15 13:51发布的图片
65
赞了这篇沸点
bulubulu
Zzzzzwx于2025-05-15 13:22发布的图片
Zzzzzwx于2025-05-15 13:22发布的图片
Zzzzzwx于2025-05-15 13:22发布的图片
Zzzzzwx于2025-05-15 13:22发布的图片
Zzzzzwx于2025-05-15 13:22发布的图片
Zzzzzwx于2025-05-15 13:22发布的图片
54
赞了这篇沸点
Butter💛
Zzzzzwx于2025-05-13 09:46发布的图片
Zzzzzwx于2025-05-13 09:46发布的图片
41
赞了这篇沸点
月是故乡明呐
三碗呀于2025-05-12 09:39发布的图片
三碗呀于2025-05-12 09:39发布的图片
三碗呀于2025-05-12 09:39发布的图片
三碗呀于2025-05-12 09:39发布的图片
三碗呀于2025-05-12 09:39发布的图片
三碗呀于2025-05-12 09:39发布的图片
三碗呀于2025-05-12 09:39发布的图片
三碗呀于2025-05-12 09:39发布的图片
三碗呀于2025-05-12 09:39发布的图片
102
赞了这篇沸点
周一到周五
Zzzzzwx于2025-05-09 10:21发布的图片
73
赞了这篇沸点
我的五一来了,摄影好啊,摄影得学
手持Nike的拍照波比于2025-05-07 15:02发布的图片
手持Nike的拍照波比于2025-05-07 15:02发布的图片
手持Nike的拍照波比于2025-05-07 15:02发布的图片
手持Nike的拍照波比于2025-05-07 15:02发布的图片
手持Nike的拍照波比于2025-05-07 15:02发布的图片
手持Nike的拍照波比于2025-05-07 15:02发布的图片
90
下一页