掘友等级
      
  
      
 获得徽章 7
          1http:/$6Nzqie132f057e$【復淛整段文案并咑閞「网易云音乐」,领免费会员】 黑胶邀请官 -***- 送你网易云音乐会员卡,领取享20+会员权益。
163cn.tv  
  
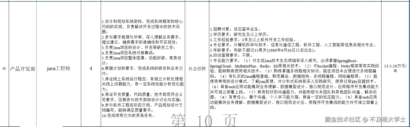
              看到某国企招聘,还想试试跳个槽,现在看来是我不配了
  
  
              什么计划也没做,也没人找,国庆估计是要一个人躺7天了
  
  
              今早空调温度有点低啊,骑车冷飕飕的
  
  
              转眼就27了,没房没车没谈过对象
  
  
              联想低温锡受害者,用了三年,cpu脱焊,要重做cpu,请了两天假都没修好。扣了两天工资还有修理费,真的是服了![[流泪]](//lf-web-assets.juejin.cn/obj/juejin-web/xitu_juejin_web/img/jj_emoji_6.dde0d83.png)
  
  
              没想到居然中了,但我不需要,有要的jy赶紧私我,手慢无  
  
              what are you waiting for
  
  
             
    
    下一页