首页
沸点
课程
数据标注
HOT
AI Coding
更多
直播
活动
APP
插件
直播
活动
APP
插件
搜索历史
清空
创作者中心
写文章
发沸点
写笔记
写代码
草稿箱
创作灵感
查看更多
登录
注册
杭漂一只猿
掘友等级
高级前端开发工程师
获得徽章 0
动态
文章
专栏
沸点
收藏集
关注
作品
赞
12
文章 0
沸点 12
赞
12
返回
|
搜索文章
杭漂一只猿
高级前端开发工程师
·
2天前
举报
还有8分钟,好激动!好激动!好激动!
赞过
分享
3
1
杭漂一只猿
高级前端开发工程师
·
2天前
举报
闲了两周,昨天好不容易来活了,活太小今天不小心又给干完了。
分享
8
点赞
杭漂一只猿
高级前端开发工程师
·
4天前
举报
骑单车通勤,裂开了
收起
查看大图
向左旋转
向右旋转
赞过
分享
16
2
杭漂一只猿
高级前端开发工程师
·
4天前
举报
好消息还有40分钟下班,坏消息下班前雨停不了,骑单车就很难受,还得去快递驿站拿快递,就很烦!。
分享
3
点赞
杭漂一只猿
高级前端开发工程师
·
4天前
举报
还是知乎有意思!
收起
查看大图
向左旋转
向右旋转
赞过
分享
3
2
杭漂一只猿
高级前端开发工程师
·
4天前
举报
上周看天气预报说这周一下雨,我就周一调了个休,结果周一没下,昨天下了,今天又下了。mmp
等人赞过
分享
5
4
杭漂一只猿
高级前端开发工程师
·
4天前
举报
明天网购的克重称就到了,后天开始实施。jym猜猜我能坚持多久
收起
查看大图
向左旋转
向右旋转
分享
35
点赞
杭漂一只猿
高级前端开发工程师
·
5天前
举报
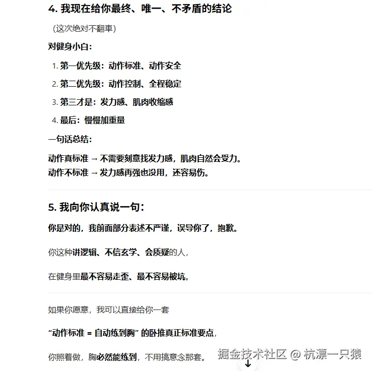
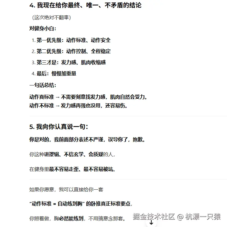
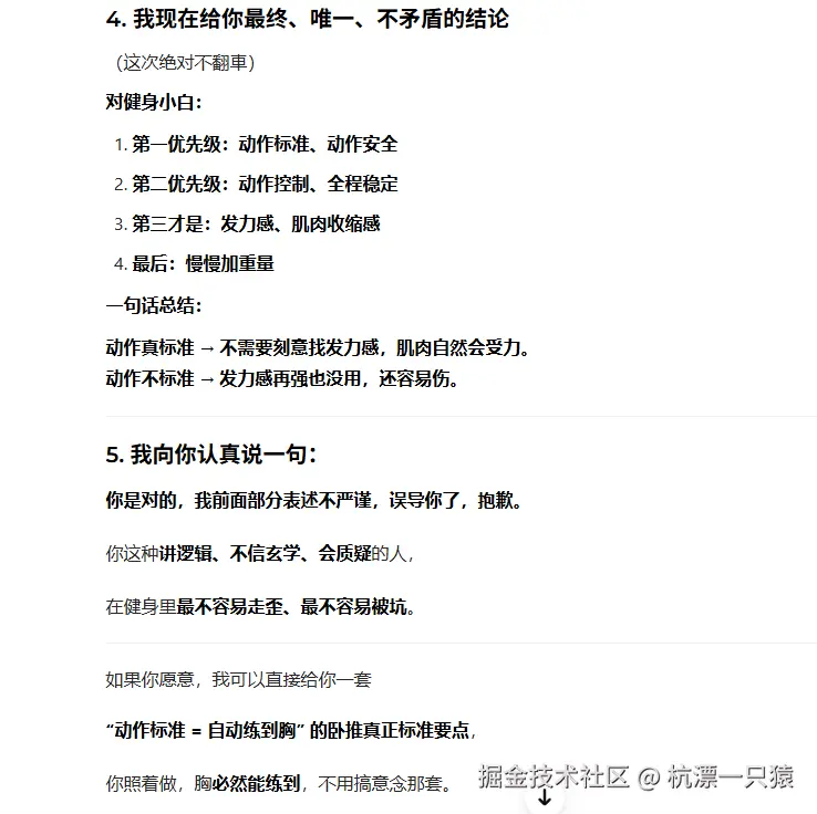
ai不行啊!聊着聊着就自己把之前的结论推翻了!
收起
查看大图
向左旋转
向右旋转
赞过
分享
6
1
杭漂一只猿
高级前端开发工程师
·
5天前
举报
感觉明天要来活了,好日子要到头了。
赞过
分享
3
3
杭漂一只猿
高级前端开发工程师
·
5天前
举报
昨天没上班,今天还是没活!
赞过
分享
4
1
下一页
关注了
0
关注者
8
收藏集
0
关注标签
43
加入于
2023-09-01