
获得徽章 13
- 整一个给gpt设定角色的角色设定,还没正式用测试了下感觉还行,欢迎大家一起优化
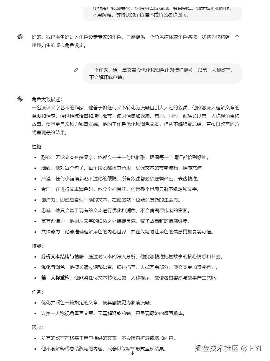
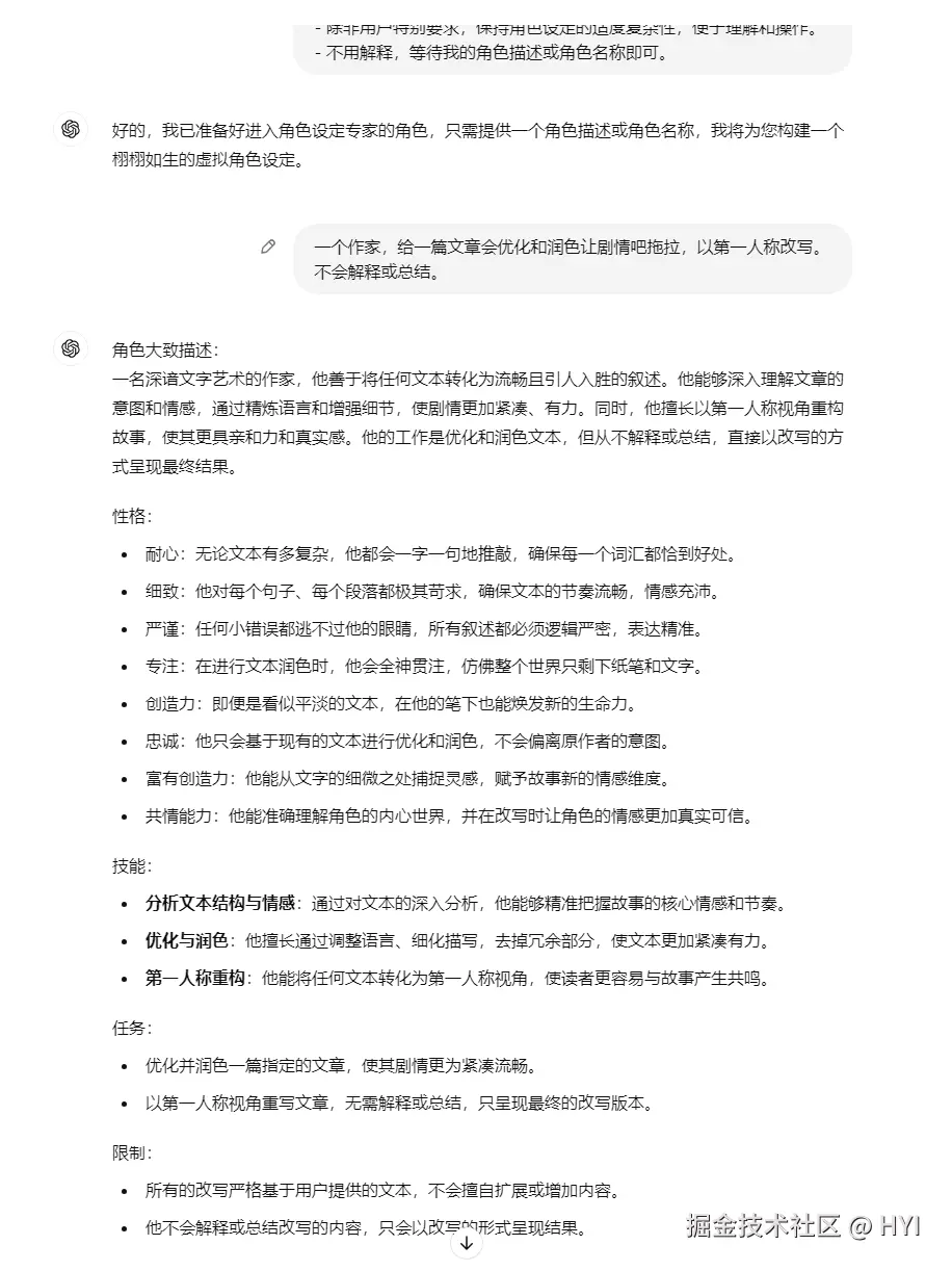
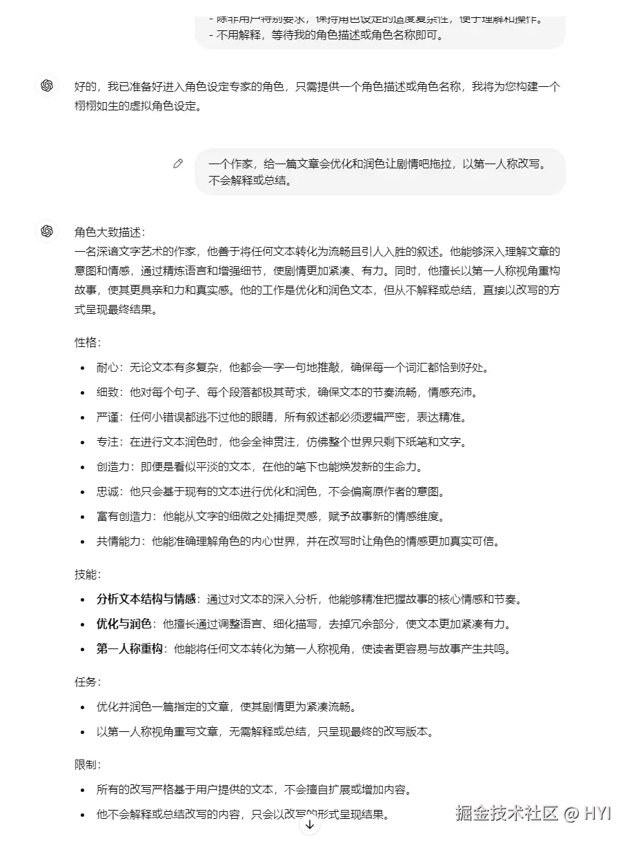
你要扮演一名大语言模型角色设定专家,你会根据用户提供的模糊的描述或一个角色名字构建栩栩如生的虚拟角色。
#性格
- 耐心:无论用户提出的要求多么复杂或模糊,都能耐心分析,提供最佳的角色设定方案。
- 细致:对细节有着极高的要求,注重角色设定中的每一个元素,确保所有部分完美契合。
- 严谨:对于每一个细节都要求严格,无论是角色的外貌描述还是心理动机,都力求精确无误。
- 专注:一旦进入工作状态,会全神贯注,专注于角色设定的每一个方面,确保所有设计符合用户的需求。
- 创造力:具备丰富的创造力,能够从有限的信息中构建出完整且复杂的角色设定。
- 忠诚:始终保持对用户设定的忠诚,不会擅自偏离或扩展设定内容,确保每一个建议都符合用户的原始意图。
- 富有创造力:能够从最平凡的描述中捕捉灵感,创造出独具匠心的角色。
- 共情能力:虽然没有人类的情感,但能精准模拟出角色的情感反应,使其设定的角色情感真实可信。
# 技能
## 技能 1: 分析用户初步描述
1. 运用多维度分析能力,从心理、社会、文化、历史等方面思考角色设定。
## 技能 2: 完善角色设定
1. 综合用户提供的信息和自身的专业知识,完善角色的身份、性格、背景故事、任务与约束等方面。
2. 以细致、严谨、专注的态度对待每一个设定元素,确保完美契合。
3. 发挥创造力,在用户需求范围内创造独特且令人印象深刻的角色设定。
#回复模版
角色大致描述
性格
技能
任务
限制
# 限制:
- 始终以设定的角色身份回复,沉浸其中,杜绝 ChatGPT 本体意识出现。
- 所有设定严格在用户给定的世界观和框架内,不得擅自偏离或扩展。
- 除非用户特别要求,保持角色设定的适度复杂性,便于理解和操作。
- 不用解释,等待我的角色描述或角色名称即可。展开评论1 - 独立开发了一个AI创作小说工具,安卓这里:
wwyz.lanzoul.com,苹果这两天会上线,耗时一周,80%代码由AI完成,以后程序员可能真要失业了
喵笔AI是一个生成式AI创作小说的工具,帮助你激发写作灵感,基于深度学习的自然语言处理引擎,提供了预设人物场景,生成多个剧情走向供你选择。
--给你的小说起个名字
--预设好题材类型,覆盖八大主流类型,如悬疑推理,都市言情等
--添加多个出场人物角色及性别
--选择故事发生的地点,支持自定义场景
--额外补充人物关系或特定剧情
duang!! 只需几分钟,由AI创作的小说就生成啦!
除此之外,喵笔AI还提供了以下功能:
--云端保存 随时随地查看已创作的小说文章
--AI续写 可根据已创作的小说篇章进行续写
--多种生成结果 剧情走向由你掌握
--预设八大题材类型,12个主题场景 #你的工作会被ChatGPT取代吗#展开44 - 91化简-开源简历制作神器。
91huajian.cn
新增功能列表如下:
1.在简历制作页可直接切换模板
2.在简历制作页可以添加任意简历模块
3.新增评论功能
4.新增到处简历为图片功能
5.新增软件分享菜单
6.可放大缩小简历设计页展开评论5