首页
AI Coding
沸点
课程
直播
活动
APP
插件
搜索历史
清空
创作者中心
写文章
发沸点
写笔记
写代码
草稿箱
创作灵感
查看更多
登录
注册
sankong
掘友等级
向全栈靠近
|
不知道
Love technology love life
获得徽章 6
动态
文章
专栏
沸点
收藏集
关注
作品
赞
225
文章 159
沸点 66
赞
225
返回
|
搜索文章
sankong
向全栈靠近 @不知道
·
5年前
举报
天气太热太闷无心工作
赞过
分享
5
1
sankong
向全栈靠近 @不知道
·
5年前
举报
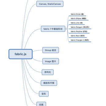
立个flag。五月份处理完fabric.js
收起
查看大图
向左旋转
向右旋转
分享
评论
点赞
sankong
向全栈靠近 @不知道
·
5年前
举报
说的很有道理
收起
查看大图
向左旋转
向右旋转
等人赞过
分享
6
30
sankong
向全栈靠近 @不知道
·
5年前
举报
With Github for mobile
收起
查看大图
向左旋转
向右旋转
分享
评论
点赞
sankong
向全栈靠近 @不知道
·
5年前
举报
npm
收起
查看大图
向左旋转
向右旋转
分享
评论
点赞
sankong
向全栈靠近 @不知道
·
5年前
举报
休息了一个多月 明天终于要去公司办公了
赞过
分享
4
3
sankong
向全栈靠近 @不知道
·
5年前
举报
回杭自动隔离第四天
分享
评论
点赞
sankong
向全栈靠近 @不知道
·
5年前
举报
复兴号列车 不给补票 南京南下了一大批 这个时间段几乎买不到票
分享
评论
点赞
sankong
向全栈靠近 @不知道
·
6年前
举报
任何一个组件的创建都要经过深思熟虑
分享
评论
点赞
sankong
向全栈靠近 @不知道
·
6年前
举报
一个组件的创建都好经过深思熟虑
分享
评论
点赞
下一页
个人成就
文章被点赞
43
文章被阅读
18,871
掘力值
370
关注了
79
关注者
13
收藏集
1
关注标签
183
加入于
2017-03-26