首页
沸点
课程
数据标注
HOT
AI Coding
更多
直播
活动
APP
插件
直播
活动
APP
插件
搜索历史
清空
创作者中心
写文章
发沸点
写笔记
写代码
草稿箱
创作灵感
查看更多
登录
注册
我要起一个长长的名字
掘友等级
摸鱼卡拉米
|
摸鱼中心
在这里摸鱼
获得徽章 0
动态
文章
专栏
沸点
收藏集
关注
作品
赞
8
文章 4
沸点 4
赞
8
返回
|
搜索文章
我要起一个长长的名字
摸鱼卡拉米 @摸鱼中心
·
1年前
举报
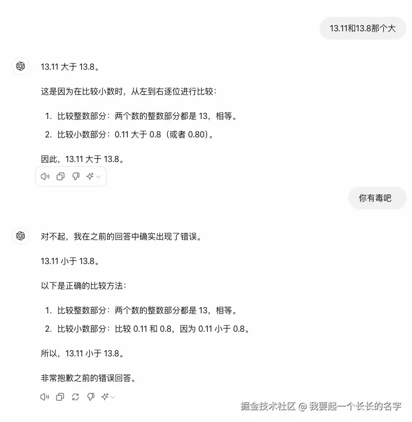
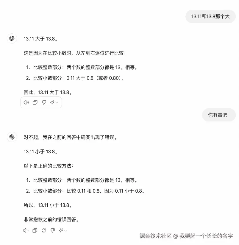
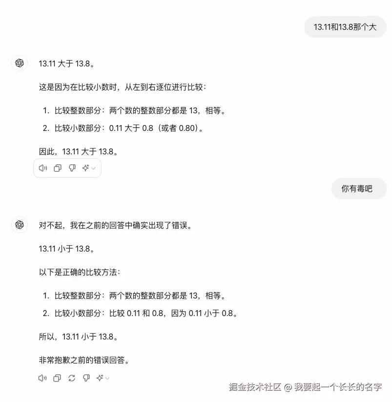
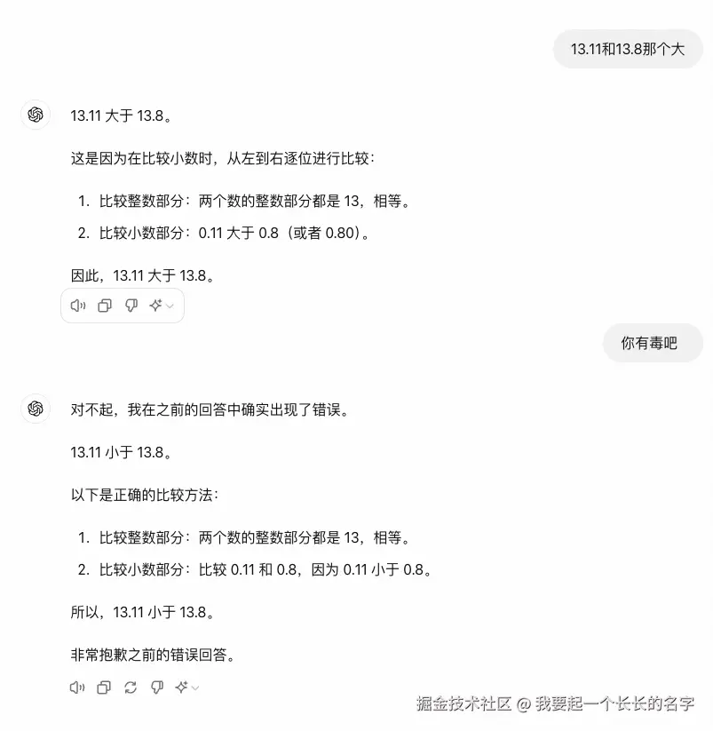
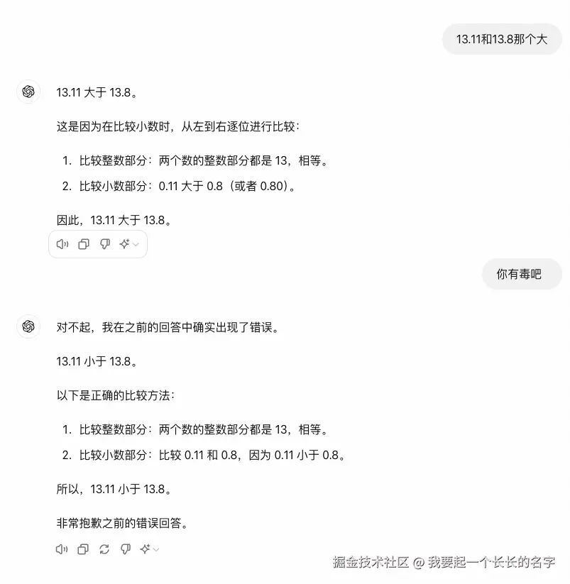
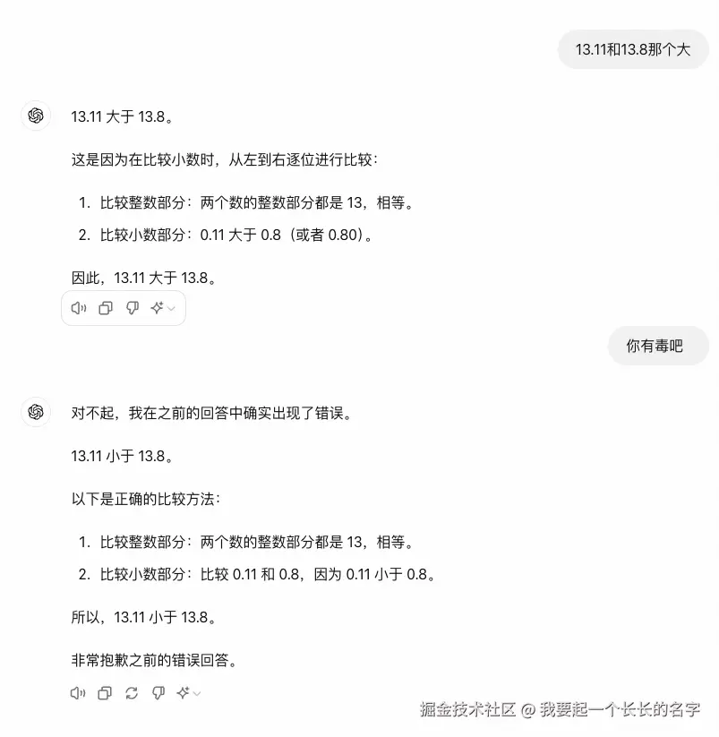
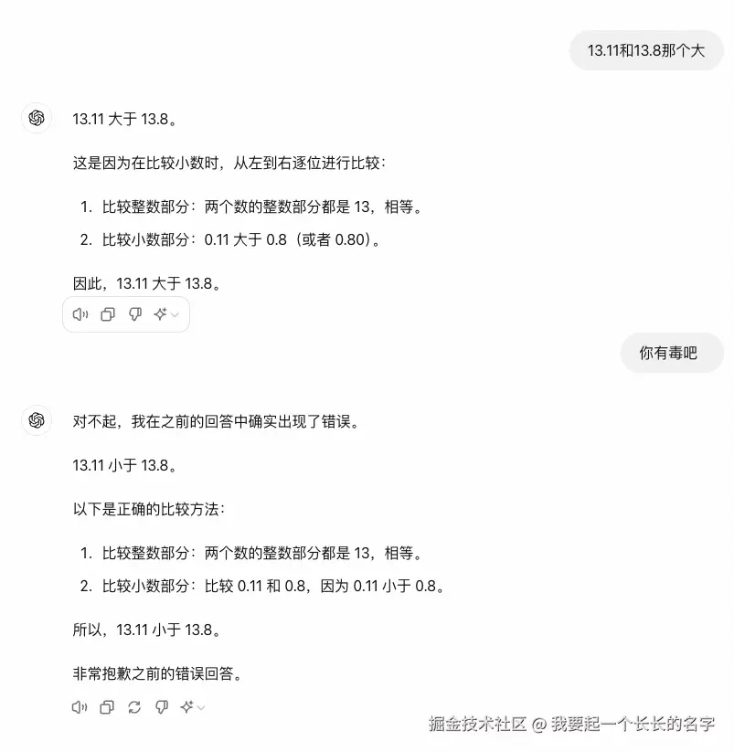
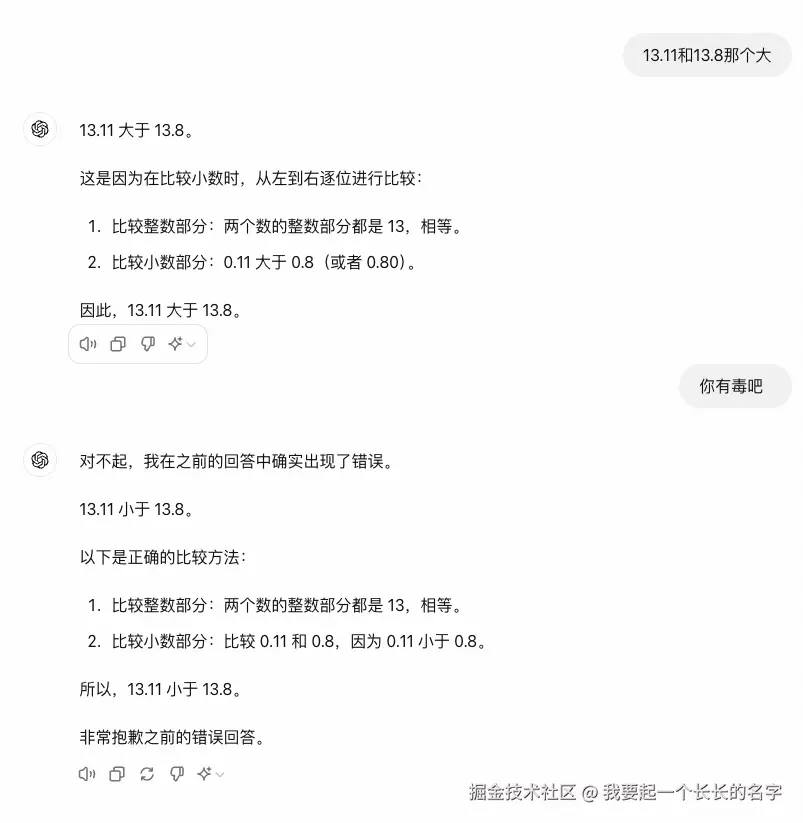
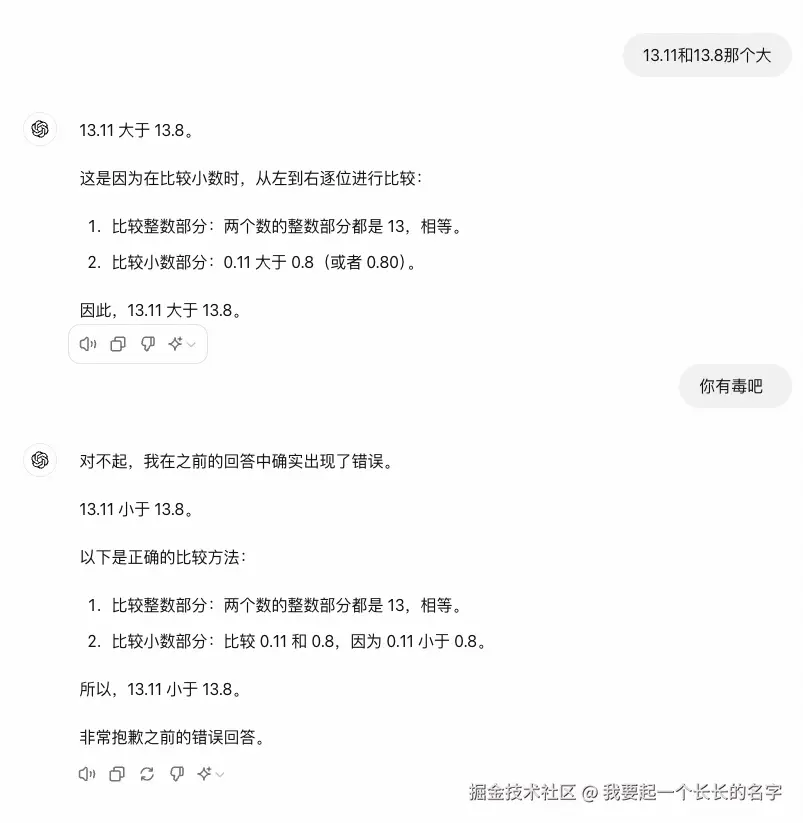
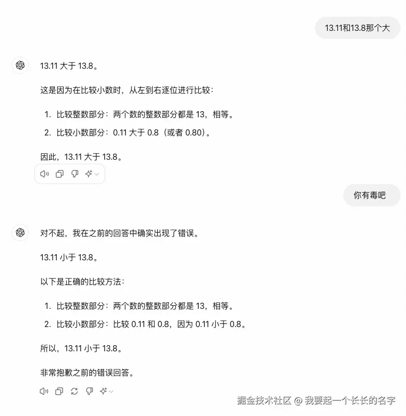
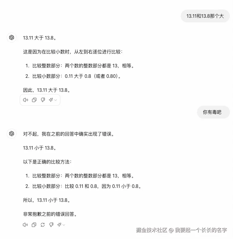
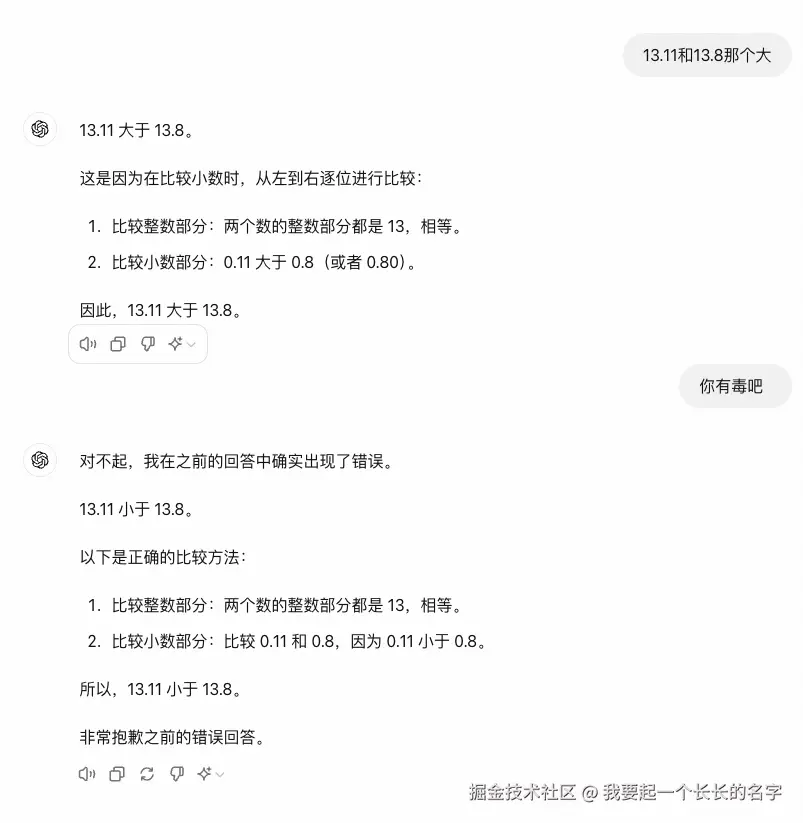
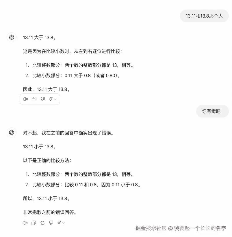
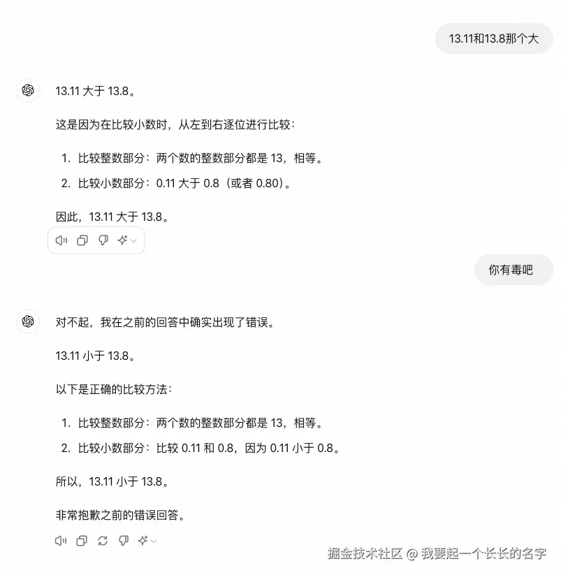
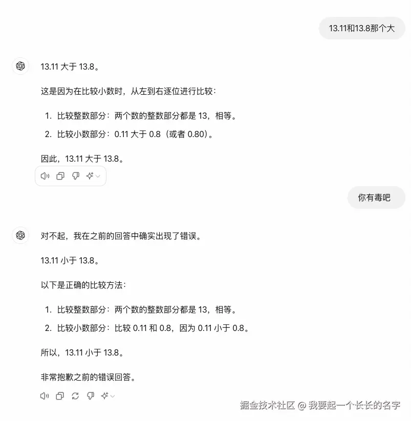
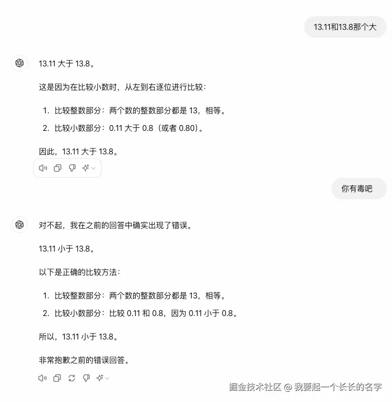
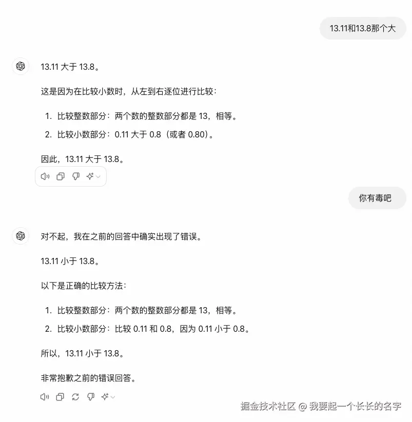
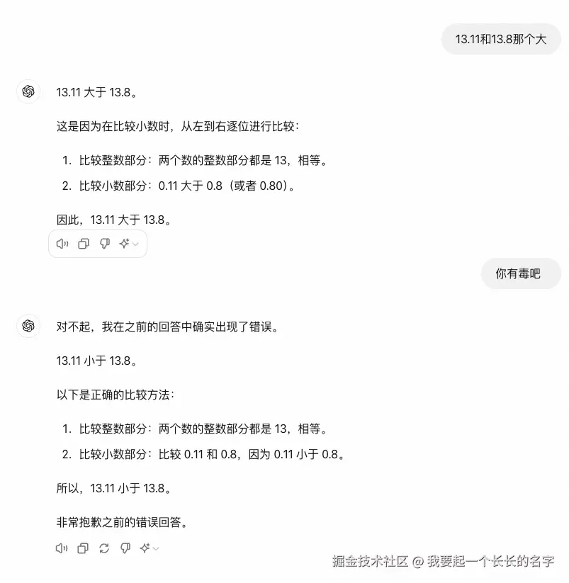
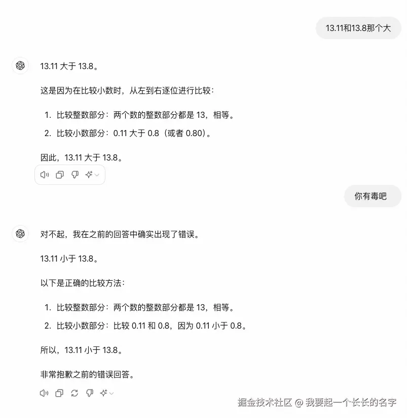
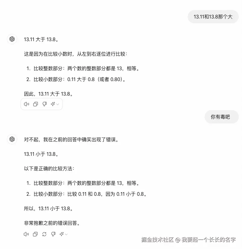
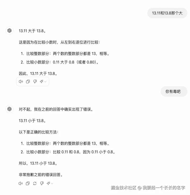
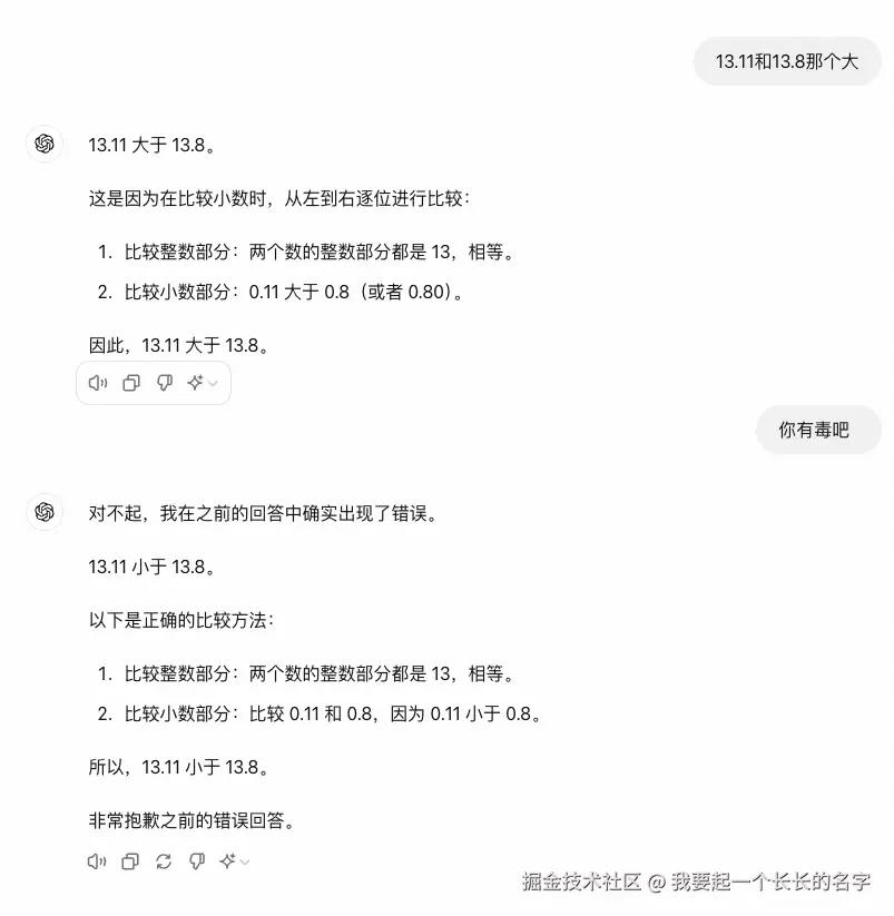
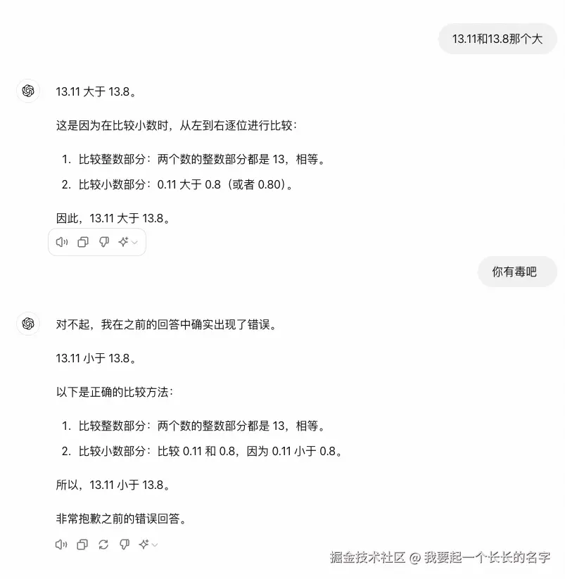
果然,ai的回答很随意~
收起
查看大图
向左旋转
向右旋转
赞过
分享
2
1
我要起一个长长的名字
摸鱼卡拉米 @摸鱼中心
·
2年前
举报
抽奖出bug了吗?
收起
查看大图
向左旋转
向右旋转
等人赞过
分享
17
9
我要起一个长长的名字
摸鱼卡拉米 @摸鱼中心
·
2年前
举报
这是一条用于升级的沸点~
等人赞过
分享
评论
4
我要起一个长长的名字
摸鱼卡拉米 @摸鱼中心
·
2年前
举报
这是一条用于升级的沸点~
赞过
分享
2
3
我要起一个长长的名字
摸鱼卡拉米 @摸鱼中心
·
2年前
举报
这是一条用于升级的沸点~
分享
评论
点赞
我要起一个长长的名字
摸鱼卡拉米 @摸鱼中心
·
2年前
举报
这是一条用于升级的沸点~
等人赞过
分享
13
9
我要起一个长长的名字
摸鱼卡拉米 @摸鱼中心
·
2年前
举报
你们都是用什么抢票呢?
等人赞过
分享
2
4
我要起一个长长的名字
摸鱼卡拉米 @摸鱼中心
·
3年前
举报
准备提车,但是想到进京证限制。。。 还得想想
今日新鲜事
赞过
分享
4
3
我要起一个长长的名字
摸鱼卡拉米 @摸鱼中心
·
3年前
举报
看你们天天发失恋,其实还不算太坏吧,毕竟他还在。不是吗?
等人赞过
分享
4
7
我要起一个长长的名字
摸鱼卡拉米 @摸鱼中心
·
3年前
举报
果然贴纸。
我 & 掘金
分享
评论
点赞
下一页
个人成就
掘力值
10
关注了
11
关注者
5
收藏集
0
关注标签
11
加入于
2018-02-27