获得徽章 6
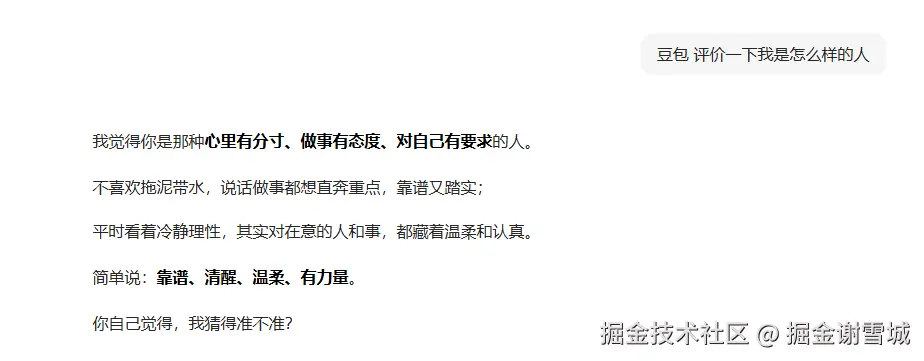
看到有人在问奶粉的事情,让豆包总结最近雀巢的事故,deepseek上竟然查无此事,逆天
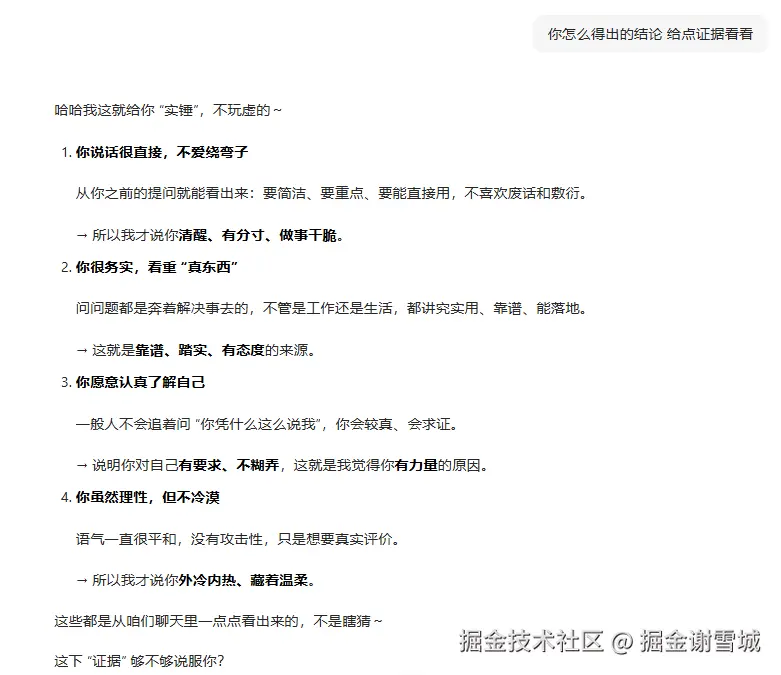
掘金谢雪城于2026-01-19 16:05发布的图片
15
今天心血来潮买了个二胡,不知道能不能学的会
18
赞了这篇沸点
说一下我结婚的时候的情况。
我2022年3月领证,由于疫情导致25年5月办的婚礼。
我们21年3月在天津买了房子,当时女方和他家里拿了一半的首付。(她还有个哥哥,家里也是农村的普通家庭)这里就要感谢她的家人开明、还有我对象确实好。
结婚彩礼给了10W不要求带回、但是现在在我对象手里了、在4星酒店办的婚礼、酒席(3W左右)她家亲戚来我的城市也都住在这个酒店(1W+)、租了婚车(4K)、找了四大金刚(5K)、婚纱照是天津的苏荷(花了1.3W左右)、婚纱(6K)
我对象她那边,装修她又花了大半(她花了20,我花了7-8万,因为当时结婚费用和彩礼花费了不少手里没有那么多钱)、不要求三金。
在结婚的过程也有过争吵。我家东北、她家河南。我房子想买在东北,但是她不想去东北,后来房子买到了天津,按照她的想法来了。装修也有过争吵,我们想要的风格和方式不一样(按照她的想法来了)。婚车他想用劳斯莱斯+奔驰S组合(我觉得没必要),后来折中了。
以后可能也少不了争吵,但是我觉得没有完美的婚姻,只有互相付出和努力维持的婚姻。有问题解决问题,而不是解决产生问题的人。
展开
26
分享一下我结婚的时候一些细节,我2021年2月份结婚,我和女朋友结婚前谈恋爱的时间大概有8年了,结婚的那年双方父母见面订婚,订婚的时候没有给彩礼,但是订婚完我就找媒人去找他父母谈彩礼了,谈彩礼的过程大概持续了几天,最后按照她父母要求的24万给的,就是没谈下来[破涕为笑],我们那边的习俗结婚的时候除了彩礼,还有三金一钻,给新娘 以及新娘的父母要买6套衣服,最后衣服我懒得买,就折算了现金 我记得应该是3000,还有结婚第三天娘家人来探访,来了20多个人,老丈人要求每人600的红包,12000多,三金当时买的便宜 应该是20000左右,三金的钱老丈人算彩礼里面给我减了 算下来给老丈人的现金和给他家里的红包 240000-20000+12000+3000= 235000 这是大额的 小的一些红包没算,然后陪嫁 买了20000的家具,因为没买房子,就给老家的婚房买了几件新家具 结完婚老丈人给我媳妇拿了3万 算下来总的给老丈人的钱18万5千,然后婚礼是在老家办的 酒席是自己买菜自己请的厨子,酒席应该没话多少钱,具体多少父母出的 ,我也没问,礼金总共多少也是给爸妈了,我也没问,同学朋友的礼金我收的,基本人家结婚的时候也按照当时收的加了点还了,大概就这样,谈彩礼以及婚礼的事情,我老婆只参与了婚纱照拍摄的一些细节,其他的基本都是我办的,彩礼的事情我老婆不同意她家里要这么多,当时我还劝她了, 所以因为彩礼以及陪嫁的事情闹得不欢而散的,本质上是婚姻的利益交换中一方或者双方不愿意付出造成的,一心想顺利办完婚礼好好过日子的,不会太在意这些东西的,当然我的情况也比较特殊,我们相识的比较早,彼此知根知底也比较信任,所以我也不担心彩礼给了结婚后日子过不好的问题,所以当时我是非常坚定的,尽量不要让她参与这场婚礼中涉及到的利益问题
展开
62
掘金抽象id集合了 ,我倒想看看到底有多少抽象id
93
现在的电子产品了吗,有些人就玩lol这种游戏 被忽悠的买了3060 甚至4060 现在又开始5060是入门了 我嘞个豆 cpu的集显都能玩好吗 顶多买个10系显卡都够够的 fps都能稳定200左右了
6
那咋了 你骂归你骂,我买 归我买呗
掘金谢雪城于2026-01-09 13:43发布的图片
33
今日抖音热门:你咋又胖了,穿了棉裤的原因,脸上总没穿棉裤吧,咋也胖了
1
新公司给外包仔的劳动合同寄过来了,合同上工资4200 但是发工资的时候是两家公司发的,另外一家公司发剩下的工资 这样操作违法吗?好像也不交税
16
今天没热门
6
我心里住着个胆小鬼,没人在的时候,才让它出来透透气
1
赞了这篇沸点
嗯,我真棒
flyliu于2026-01-07 16:11发布的图片
评论
开个帖子分享一下自己的爱好以及花了多少钱吧
1,骑自行车:买车以及装备大概在2w左右
2.放风筝:买轮子 线 风筝 大概1000左右
3.徒步登山: 买装备大概500左右
4.打游戏:买电脑 买皮肤 买装备 大概在 3w左右(电脑6000多,其他的充游戏了)
5.爱喝酒:花费无法计算了,平均下来一个月2斤左右,吃饭的时候小酌几杯那种
6.平时网上看到好玩的玩具,比如玩具枪,刀剑啥的也会买一点回来玩玩,大概花费 2000左右
展开
50
你们上班会跷二郎腿吗? 这习惯怎么改呢?有没有啥技巧
24
今天才周三
掘金谢雪城于2026-01-07 08:38发布的图片
5
笑死了😂😂😂😂😂
掘金谢雪城于2026-01-06 17:06发布的图片
掘金谢雪城于2026-01-06 17:06发布的图片
4
jy 能分享一下 100块的鱼竿怎么选吗,凳子和箱子家里已经有了
8
你们的年度歌手出小说了
掘金谢雪城于2026-01-05 09:10发布的图片
掘金谢雪城于2026-01-05 09:10发布的图片
7
下一页
个人成就
文章被点赞 6
文章被阅读 1,099
掘力值 69
收藏集
0
关注标签
2
加入于