掘友等级

获得徽章 7
有没有沿海的GY,这几天圆规来了都不上班么?上个照
国庆去看车,裸车22个左右,2年免息,销售说手续费要7000,送的还是传统三大件,感觉手续费有点高了,车友们有砍价经验的支个招,最低能到多少,怎么砍?
下班后先去洗个脚,自从办卡后好久都没去了,不知道技师小姐姐还记得我不~
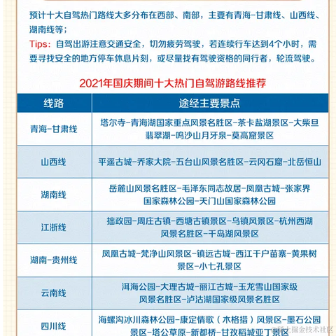
里面有你的十一出行么?且堵且珍惜
#一句话证明自己是程序员# 朋友找我借1000块钱,我说借你1024吧,凑个整
下班,下班,晚上继续浪
XDM。老版刚提了一个需求,要求用我们软件的同时不能使用其他任何软件,platform:Android,Windows,怎么破?
下一页