获得徽章 0
耗时43个自然日,EVA CMS 1.0.0正式发布
演示地址/后台:
admin.eva-cms.goldpankit.com
演示地址/政企门户主题:
gov.eva-cms.goldpankit.com
开源地址:
gitee.com
演示地址已关闭操作权限!
演示地址/后台:
演示地址/政企门户主题:
开源地址:
演示地址已关闭操作权限!
展开
评论
点赞
伊娃CMS轻量级CMS系统发布内测,内测地址如下,有空的朋友可以帮忙点点,测试一下,也拜托各位可以点个star助力一下,感谢各位!
后台管理系统:
admin.eva-cms.goldpankit.com
前台站点:
gov.eva-cms.goldpankit.com
开源地址:
gitee.com
服务器的配置全是1,可能会比较慢!
后台管理系统:
前台站点:
开源地址:
服务器的配置全是1,可能会比较慢!
展开
2
5
2
6
Eva4多模块版本已发布
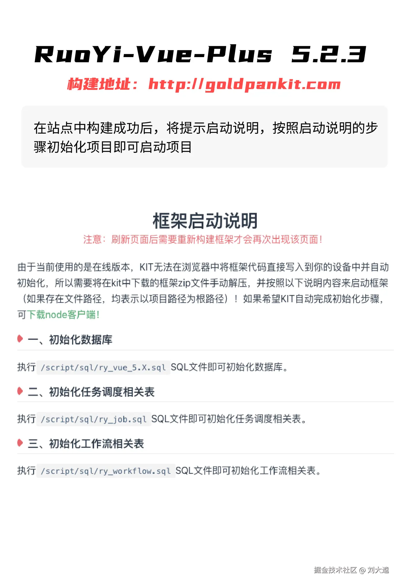
KIT动态构建地址:
www.goldpankit.com
开源地址:
gitee.com
提供了以下插件:
1. Spring Security,实现基于spring security进行认证与鉴权
2. Shiro,实现基于Shiro进行认证与鉴权
3. Redis,实现基于redis进行缓存数据存储
后续会陆续发布各类插件,有需求可提交issues
目前kit未能排除掉kit.db.json,构建时可能出现该文件被覆盖,导致数据库连接为localhost:3306/eva4,请暂时自行调整下配置!
KIT动态构建地址:
开源地址:
提供了以下插件:
1. Spring Security,实现基于spring security进行认证与鉴权
2. Shiro,实现基于Shiro进行认证与鉴权
3. Redis,实现基于redis进行缓存数据存储
后续会陆续发布各类插件,有需求可提交issues
目前kit未能排除掉kit.db.json,构建时可能出现该文件被覆盖,导致数据库连接为localhost:3306/eva4,请暂时自行调整下配置!
展开
评论
2
Eva-vue3 v4.5.0选项式版本已发布
KIT动态构建地址:
www.goldpankit.com
开源地址:
gitee.com
1. 修复2FA二次认证失败时无错误消息的BUG
2. 优化角色管理/权限配置,支持全选、折叠和父子联动
3. 修复搜索条件在未开启缩放的情况下存在遮挡的BUG
4. 优化登录表单组件
5. 调整版权为“金镐开源组织”
KIT动态构建地址:
开源地址:
1. 修复2FA二次认证失败时无错误消息的BUG
2. 优化角色管理/权限配置,支持全选、折叠和父子联动
3. 修复搜索条件在未开启缩放的情况下存在遮挡的BUG
4. 优化登录表单组件
5. 调整版权为“金镐开源组织”
展开
评论
1
React框架已发布至KIT,不会React的框架可以学起来了,很快,很润!
在线构建地址:
www.goldpankit.com
使用Node客户端构建
## 安装kit
npm install goldpankit -g --registry
registry.npmmirror.com
## 运行kit
kit
在线构建地址:
使用Node客户端构建
## 安装kit
npm install goldpankit -g --registry
## 运行kit
kit
展开
评论
1
微服务
Git