首页
AI Coding
NEW
沸点
课程
直播
活动
AI刷题
APP
插件
搜索历史
清空
创作者中心
写文章
发沸点
写笔记
写代码
草稿箱
创作灵感
查看更多
会员
登录
注册
王二蛋呀
掘友等级
躺...
获得徽章 6
动态
文章
专栏
沸点
收藏集
关注
作品
赞
57
文章 48
沸点 9
赞
57
返回
|
搜索文章
王二蛋呀
赞了这篇沸点
前端届的小啰啰
web前端工程师
·
19天前
举报
jym,今天你能给我多久时间
等人赞过
分享
34
6
王二蛋呀
1月前
举报
抢不下票准备骑摩托回家,有没有骑摩托从西安回运城的老乡,你们都是走高速还是国道,走哪一条路?得骑多久?
赞过
分享
27
1
王二蛋呀
关注了
后端小肥肠
王二蛋呀
赞了这篇沸点
星__
3月前
举报
来点真实副业小记录。就是太累了,下班-取快递-对账-打包寄走。
收起
查看大图
向左旋转
向右旋转
等人赞过
分享
91
7
王二蛋呀
3月前
举报
本月目标提前完成,跑了200多单,就等下个月提现10000了
收起
查看大图
向左旋转
向右旋转
等人赞过
分享
13
5
王二蛋呀
3月前
举报
周日怒跑6小时,30单,怒赚300+,目标10000提现
收起
查看大图
向左旋转
向右旋转
等人赞过
分享
69
18
王二蛋呀
3月前
举报
外卖跑了快6000了,这个月的目标是到8000
收起
查看大图
向左旋转
向右旋转
等人赞过
分享
80
17
王二蛋呀
赞了这篇文章
东东拿铁
东东拿铁 @前Bytedance
·
4月前
关注
你有多久,没敢“浪费”点时间了?
前两天有个朋友劝我:“你写作一年半了,再不搞点产品变现,继续写作两三年,可能还是原地踏步。” 写了一年半,80多篇文章,没涨粉、没变现、也没10w+。很多人觉着我白干了,可...
50
14
分享
王二蛋呀
4月前
举报
兼职外卖收入达到5000了,不过确实累,瘦了10斤
收起
查看大图
向左旋转
向右旋转
等人赞过
分享
56
10
王二蛋呀
5月前
举报
10年前的自行车押金退了,300元到账,真香
收起
查看大图
向左旋转
向右旋转
赞过
分享
6
2
王二蛋呀
5月前
举报
有jy做过炸鸡店吗,聊一聊,准备入坑
掘友请回答
赞过
分享
4
2
王二蛋呀
赞了这篇沸点
小子阿四
运营 @华强方特
·
5月前
举报
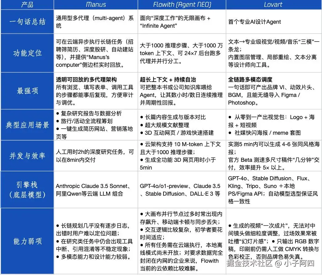
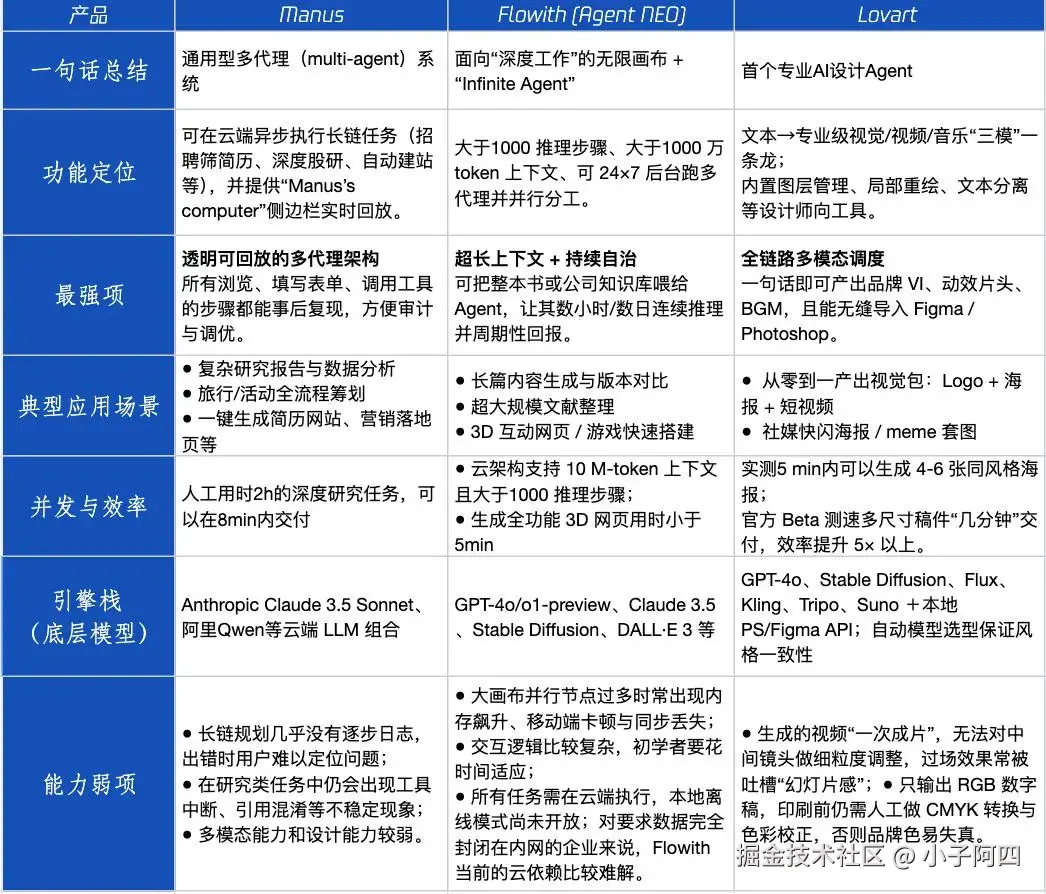
2025年最火的Agent到底哪个好用
我i带你实测Manus、Flowith(Agent Neo)、Lovart,看看它们各自的最佳使用姿势,帮你选出最适合你的效率神器!别再盲目跟风啦,看完这篇,省钱又省心!
收起
查看大图
向左旋转
向右旋转
AGI交流圈
赞过
分享
2
2
王二蛋呀
5月前
举报
看来很多jy都想体验一下骑手,来吧,集合,就让我这个王者骑手带你们入行吧,哈哈
收起
查看大图
向左旋转
向右旋转
等人赞过
分享
55
8
下一页
个人成就
2024年度人气作者No.18
文章被点赞
969
文章被阅读
145,147
掘力值
4,601
关注了
16
关注者
600
收藏集
0
关注标签
3
加入于
2022-09-10