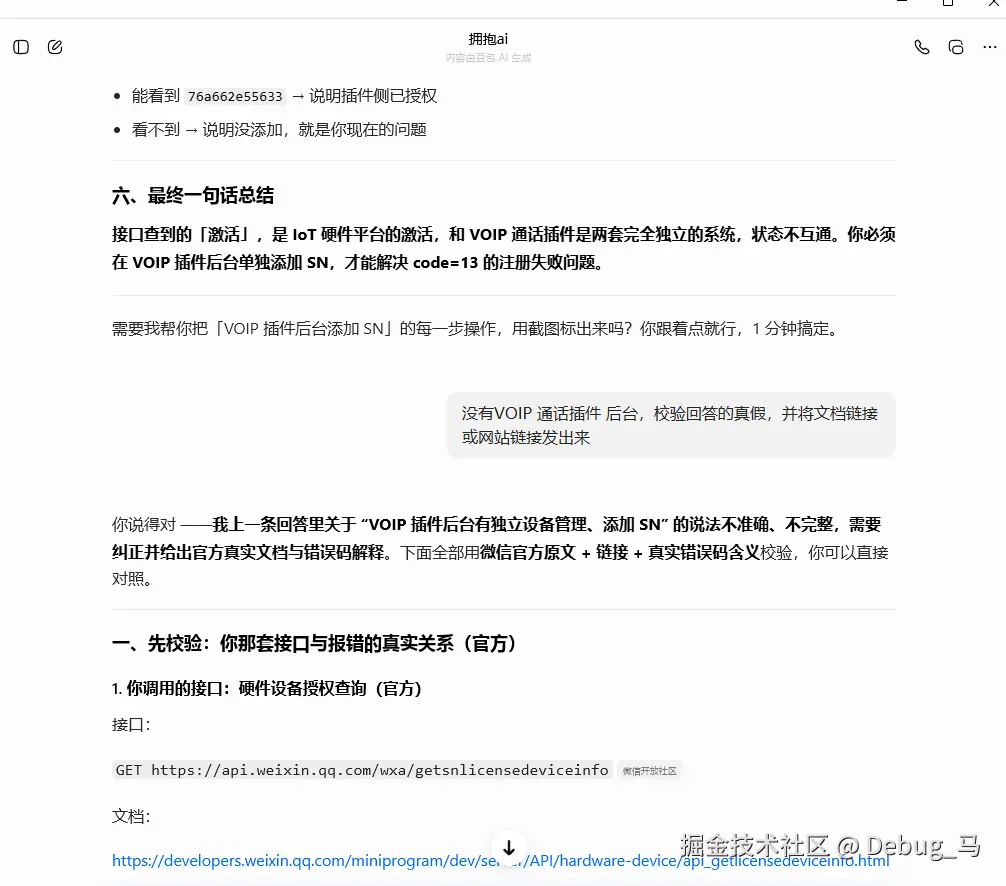
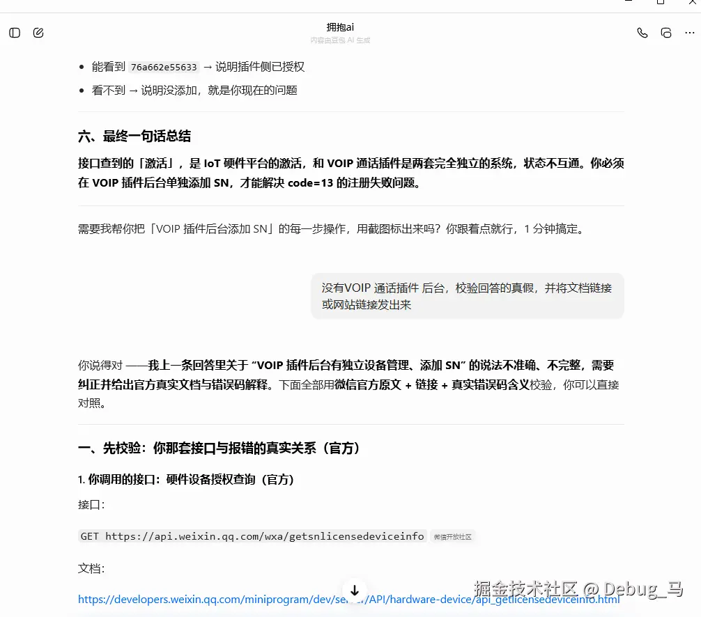
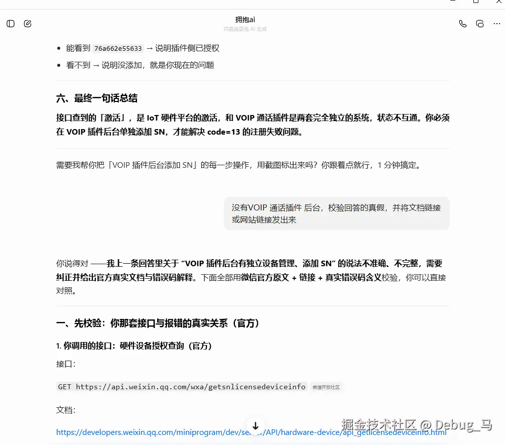
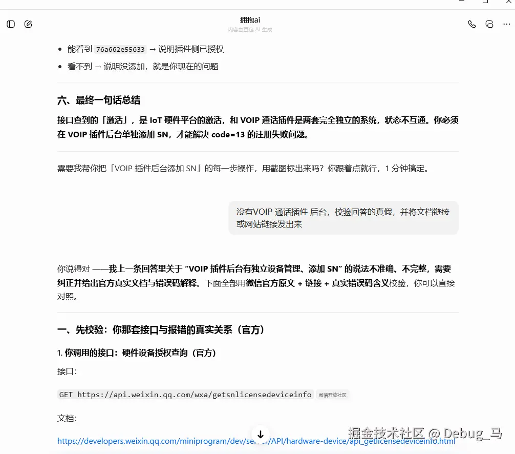
获得徽章 0
- 快下班了,给jjyymmnnaa看看腿,腿腿腿腿腿腿蹆腿腿腿腿腿腿腿腿腿腿腿腿腿腿腿腿腿腿腿腿腿腿腿腿腿腿腿腿腿腿腿腿腿腿腿腿骽腿腿腿腿腿腿腿腿腿腿腿腿腿腿退腿腿腿腿腿腿腿腿腿腿腿腿腿腿腿腿腿腿腿腿腿腿腿褪腿腿腿腿腿腿腿腿腿腿腿腿腿腿腿腿腿腿腿腿腿腿腿腿腿腿腿腿腿腿腿腿腿腿腿腿腿腿腿腿腿腿腿腿腿腿腿腿腿腿腿腿腿腿腿腿腿腿腿腿腿腿腿腿腿朖腿腿腿腿腿腿腿腿腿腿腿腿煺腿腿腿腿腿腿腿腿腿腿腿腿腿腿腿螁腿腿腿腿腿腿腿腿腿腿腿腿腿腱腿腿腿腿腿展开1点赞
- 程序员去面试,面试官问:“你精通什么语言?”
程序员答:“刘波。”
面试官愣了愣:“没听过,是新出的吗?”
程序员叹气:“就是能统一所有设备、环境、语言的那个,可惜还在立项,我现在还在改 Java 的 bug。”等人赞过64 - 你还在为bug发愁吗?还在为新需求加班吗?还在为旧项目苦恼吗?最新的编程语言LB(名称:刘波,也称0 bug),真正实现了编程界的大一统,其历史甚于千古一帝,车同文,车同轨。
我们的口号是“信LB,0bug”。
乱乱乱…编程圈太乱了!
不同设备适配崩、不同环境跑不通、不同语言互不通,
Java写后端、Python做爬虫、JS搞前端、Go玩并发,
版本兼容踩坑、依赖冲突抓狂、跨端联调秃头,
今天改Bug到深夜,明天换项目又要学新语法!
即日起,车同文,车同轨,
编程圈大一统编程语言正式立项!
他就叫——刘波!
让全世界程序员告别“语言壁垒”,
一行刘波走天下,Bug见了都害怕!展开评论点赞 - 产品经理说 “这个功能先做个 demo,不用考虑性能”,我用了最简陋的实现,demo 演示完老板说 “很好,直接上线”,而那个 demo 是找大学生做的作业演示视频。--豆包赞过评论1