首页
沸点
课程
数据标注
HOT
AI Coding
更多
直播
活动
APP
插件
直播
活动
APP
插件
搜索历史
清空
创作者中心
写文章
发沸点
写笔记
写代码
草稿箱
创作灵感
查看更多
登录
注册
qwertyuiop6
掘友等级
web小白
|
学生
获得徽章 0
动态
文章
专栏
沸点
收藏集
关注
作品
赞
710
文章 316
沸点 394
赞
710
返回
|
搜索文章
qwertyuiop6
web小白 @学生
·
7年前
举报
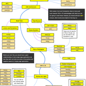
2019前端路线
收起
查看大图
向左旋转
向右旋转
等人赞过
分享
3
8
关注了
430
关注者
14
收藏集
38
关注标签
152
加入于
2017-11-06