掘友等级
获得徽章 0
jym,有没有买过AI机器人EMO的,怎么样,2千多合适吗,给小孩子玩。
想问问 @掘金 这些福利品啥时候有货。。。![[捂脸]](//lf-web-assets.juejin.cn/obj/juejin-web/xitu_juejin_web/img/jj_emoji_28.8981538.png)
![[捂脸]](//lf-web-assets.juejin.cn/obj/juejin-web/xitu_juejin_web/img/jj_emoji_28.8981538.png)
#掘金官方
再有三百多天,就要过年了,回想起去年的春节,仿佛还在上周
想问一下,如果做一名合格的全栈工程师,是否要非常熟悉一下技术栈?
nodeJS就先不谈,那肯定是必须的,以下这些够不够。
有没有人关注硬钢禁烟的,他那个验证烟真假的是哪个平台呢?
jym,哪里可以去找到跟微信小程序相关的小工具呢,可以直接放到自己小程序里使用呢
大家来说说Flutter现在怎么样呢,还有发展前景吗?
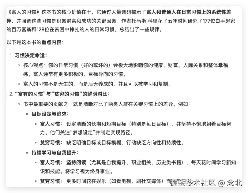
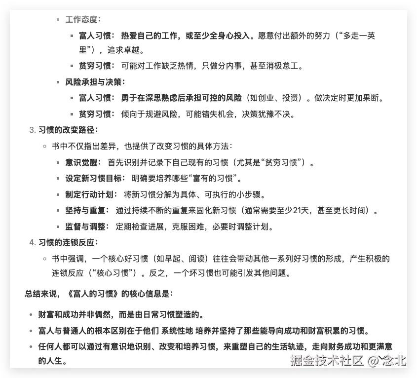
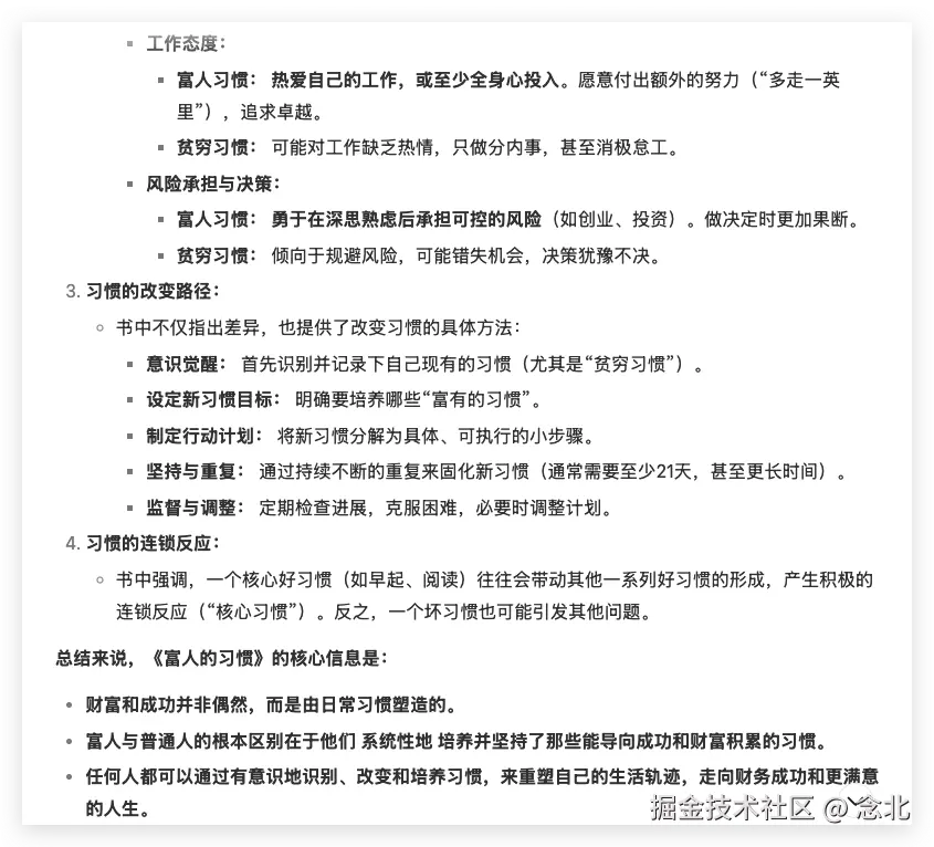
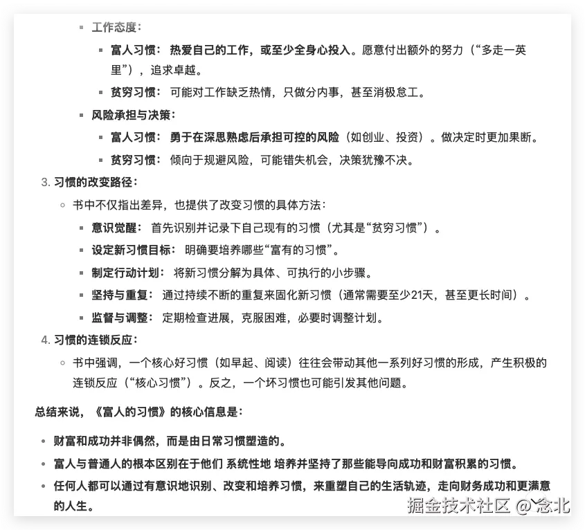
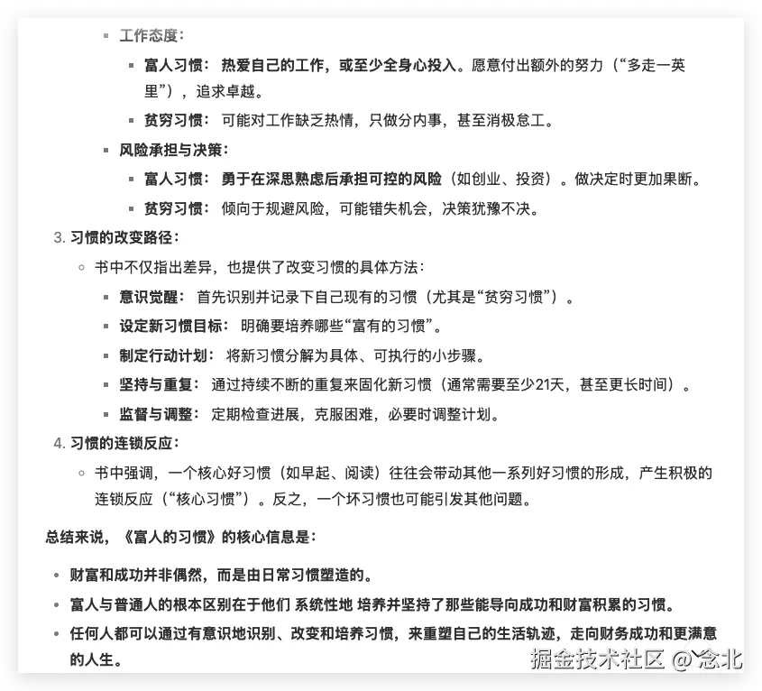
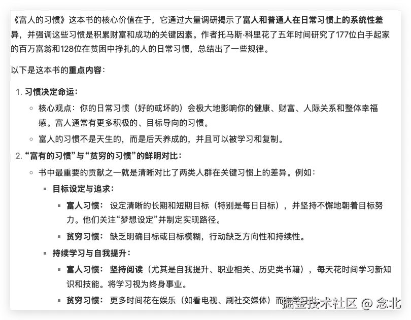
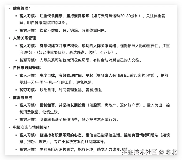
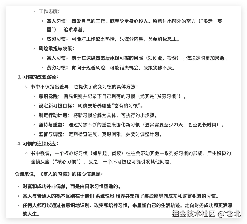
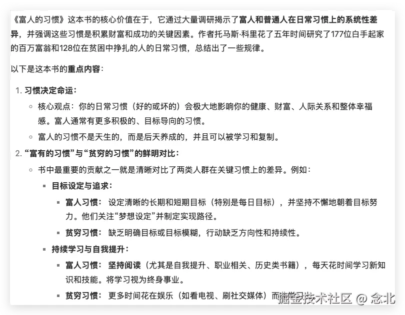
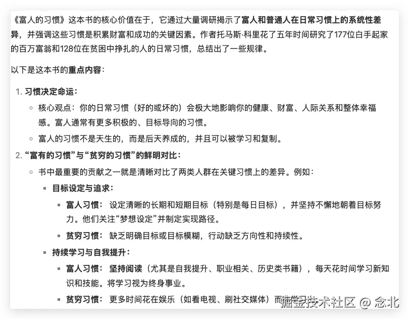
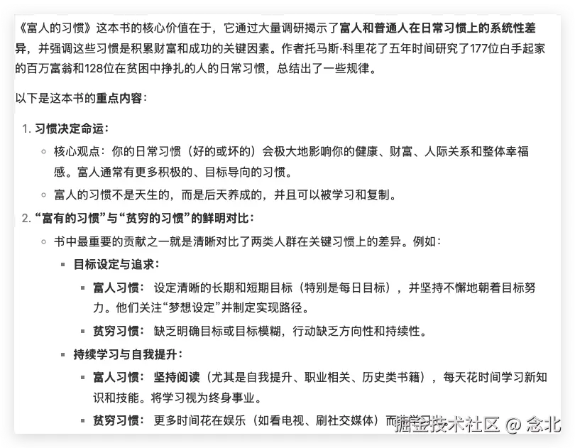
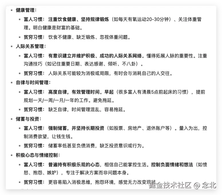
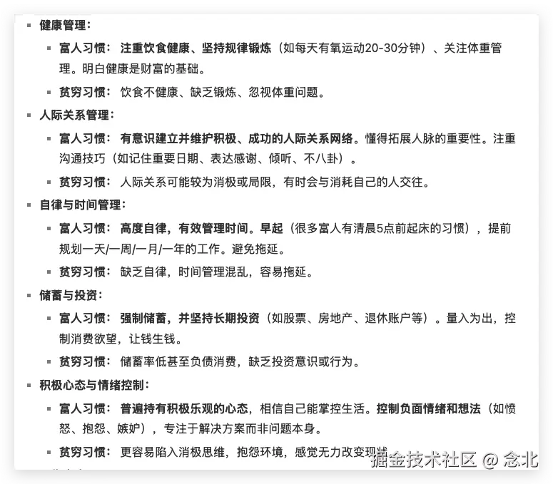
每天跟着DeepSeek阅读一本书,今天阅读第一本《富人的习惯》作者-托马斯·科里。总结如下:
jym,有好书的麻烦在评论区给我推荐一下,谢谢!
jym,说说微信小程序发包,都有哪些方法可以绕过审核呢。页面上就是有一些个人征信的字眼,也没有那种服务,但他们硬要说不合规,要添加什么【金融业-征信业务】类目,有好的方法绕过吗?
下一页