首页
AI Coding
NEW
沸点
课程
直播
活动
AI刷题
APP
插件
搜索历史
清空
创作者中心
写文章
发沸点
写笔记
写代码
草稿箱
创作灵感
查看更多
会员
登录
注册
问月or文岳
掘友等级
iOS开发工程师
|
广州奥威亚电子科技有限公司
获得徽章 0
动态
文章
专栏
沸点
收藏集
关注
作品
赞
91
文章 90
沸点 1
赞
91
返回
|
搜索文章
赞
文章( 90 )
沸点( 1 )
J_Knight_
iOS
·
7年前
举报
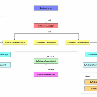
#我自己的开源项目# 【SJNetwork - 高度封装AFNetworking的网络框架】项目地址:
github.com
,使用对象封装并管理请求,支持批量读取和清空缓存,图片上传,后台下载(也支持断点续传),批量取消请求等功能。
收起
查看大图
向左旋转
向右旋转
分享
5
15
关注了
24
关注者
1
收藏集
1
关注标签
17
加入于
2017-12-13