首页
沸点
课程
数据标注
HOT
AI Coding
更多
直播
活动
APP
插件
直播
活动
APP
插件
搜索历史
清空
创作者中心
写文章
发沸点
写笔记
写代码
草稿箱
创作灵感
查看更多
登录
注册
苍笙踏歌57
掘友等级
获得徽章 5
动态
文章
专栏
沸点
收藏集
关注
作品
赞
7
文章 1
沸点 6
赞
7
返回
|
搜索文章
苍笙踏歌57
赞了这篇沸点
Big0range
前端开发 @保密
·
2年前
举报
#新人报道#
赞过
分享
评论
1
苍笙踏歌57
赞了这篇沸点
微信公众号软件聚导航
前端开发
·
3天前
举报
据说掘金人动不动说就100个
,统计一下,格式年龄+存款,让我开开眼界
等人赞过
分享
83
4
苍笙踏歌57
赞了这篇沸点
梦里中彩票1000万
4天前
举报
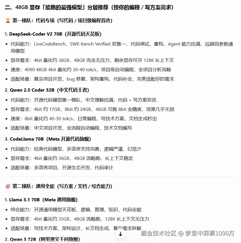
豆包给我推荐的本地编程模型,准确吗,感觉在线就没听过用DeepSeek模型的啊
收起
查看大图
向左旋转
向右旋转
赞过
分享
评论
2
苍笙踏歌57
赞了这篇沸点
前端炒粉
4天前
举报
感觉最近没有什么好看的动漫了啊,, 吞噬星空、遮天、剑来 除外
赞过
分享
14
1
苍笙踏歌57
10天前
举报
ABCD那个比较高
赞过
分享
6
2
苍笙踏歌57
2年前
举报
@童话故事
开始
AI聊天室
分享
3
点赞
苍笙踏歌57
赞了这篇文章
Big0range
前端开发 @保密
·
2年前
关注
一个适用于前端打工人的全栈框架,nodejs+vue3+typescript
前端: vue3+TypeScript 后端: node+Typescript+express+redis+mysql vue3-admin express typescr...
49
29
分享
苍笙踏歌57
关注了
Big0range
苍笙踏歌57
2年前
举报
#新人报道#
矿石我来啦,占位占位
前端开发圈
分享
评论
点赞
苍笙踏歌57
赞了这篇沸点
起一个可以中奖的名字
软件开发
·
2年前
举报
#WWDC2023#
之前没怎么了解看过,突然从沸点看到,搜了一下,期待新的黑科技,新的更多的产品
等人赞过
分享
评论
5
关注了
1
关注者
1
收藏集
0
关注标签
0
加入于
2023-03-13