获得徽章 0
- 前端开发面试,其实就是在筛选胆小的人
求职【前端工程师】,面试官都会问哪些问题呢?.
其实如果你认真面了一定数量的公司,就会发现,原来面试提到的问题都大同小异,今天就给大家总结了高频面试题赞过31 - 这个网站堪称前端开发之光✨✨
从事多年前端开发,花了几天时间吐血整理了这份“前端面试进阶网站”,想前端人所想急前端人所急
·
值得一提的是,导航分类上做得很细致,万恶的八股文、高频场景题、简历模板、看视频高效刷题等应有尽有!
·在每个知识分块和具体案例的介绍也很用心,通过导航栏就可以快速找到自己需求的文档。
展开赞过11 - #前端开发现状# 已入职抖音,Web前端面试很水的,不要焦虑
字节大牛面试名言:如果不准备充分的面试完全是浪费时间,更是对自己的不负责。
今天给大家分享下整理的前端岗面试专题及答案,其中大部分都是面试常问的面试题,可以对照这查漏补缺,希望能对即将找工作的朋友有所帮助!!!展开赞过评论1 - #前端开发现状# 前端面试题汇总,提前准备为明年春招做准备
最近熬夜整理完一份Web面试八股
内容如下:
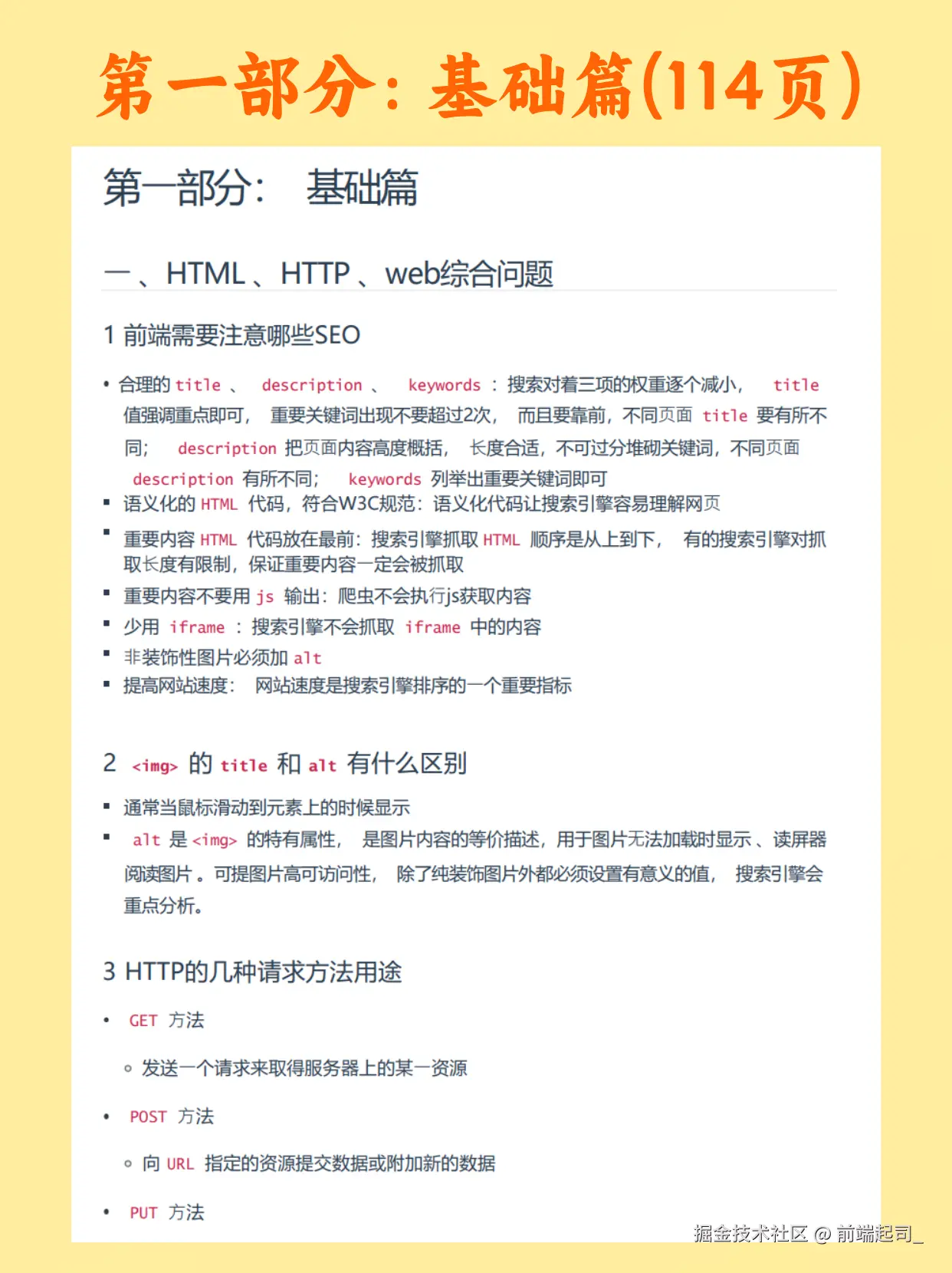
第一部分:基础篇(114页)
第二部分:进阶篇(27页)
第三部分:高级篇(105页)
第四部分:计算机基础(37页)
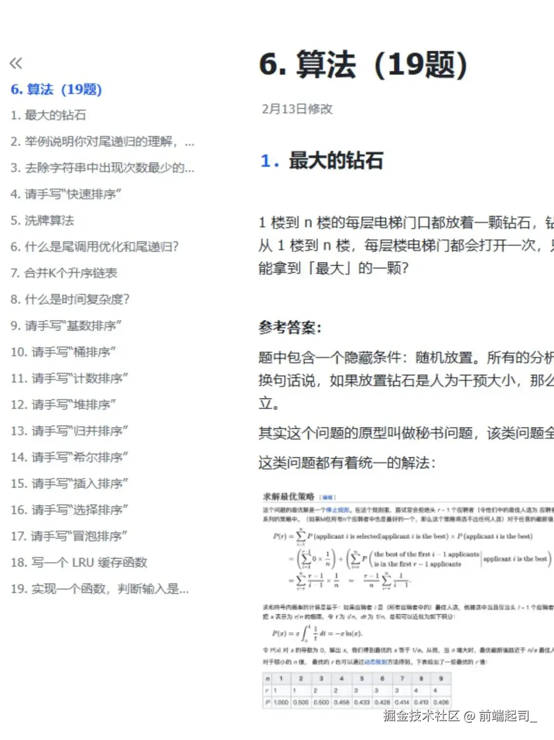
第五部分:高频考点(172页)
第六部分:精简版(16页)
第七部分:复习篇(29页)展开赞过11