获得徽章 0
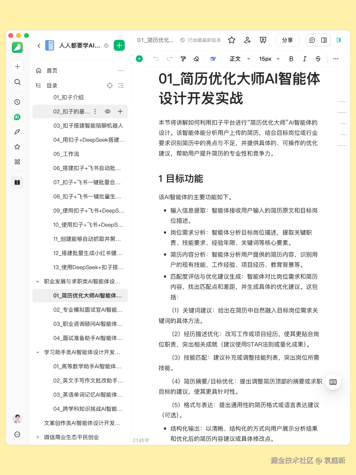
- 该智能体可分析用户简历,对标目标岗位要求,指出优劣势并提供具体、可操作的优化建议,提升简历专业性与竞争力 #Coze #扣子 #袁庭新 #智能体开发 #Agent #AI智能体 #智能体赞过41
- 不会编程也能开发系统?我的AI自动化流水线大揭秘。你们敢信吗?我用DeepSeek+Cursor+Claude+DevBox这一套AI工具,10分钟就搞出了一个完整系统!这也太强了吧,照这个速度发展下去,我们程序员是不是要失业了啊?#Cursor #DeepSeek #Claude #DevBox #袁庭新 #AIGC #AI #人工智能评论点赞
- Zipkin Server默认会将追踪数据信息保存到内存,但这种方式不适合生产环境,一旦Zipkin Server关闭重启或者服务崩溃,就会导致历史数据消失。Zipkin支持修改存储策略使用其他存储组件,支持MySQL数据库、Cassandra(Cassandra是一套开源分布式NoSQL数据库系统)和Elasticsearch(Elasticsearch是一个分布式、高扩展、高实时的搜索与数据分析引擎)等。展开评论点赞
- Zipkin开发环境如何搭建?Zipkin是Twitter的一个开源项目,它基于Google Dapper实现,它致力于收集服务的定时数据,以解决微服务架构中的延迟问题,包括数据的收集、存储展现、查找和我们可以使用它来收集各个服务器上请求链路的跟踪数据,并通过它提供的REST API接口来辅助我们查询跟踪数据以实现对分布式系统的监控程序,从而及时地发现系统中出现的延迟升高问题并找出系统性能瓶颈的根源,除了面向开发的API接口之外,它也提供了方便的UI组件来帮助我们直观的搜索跟踪信息和分析请求链路明细。展开评论点赞
- Nacos集群如何搭建?在实际的项目开发中,一个微服务系统往往由十几,几十个甚至几百个微服务组成。这些服务若全部注册到同一台Nacos Server,就极有可能导致Nacos Server因为不堪重负而崩溃,最终导致整个微服务系统瘫痪。解决这个问题最直接的办法就是使用Nacos Server集群。评论点赞