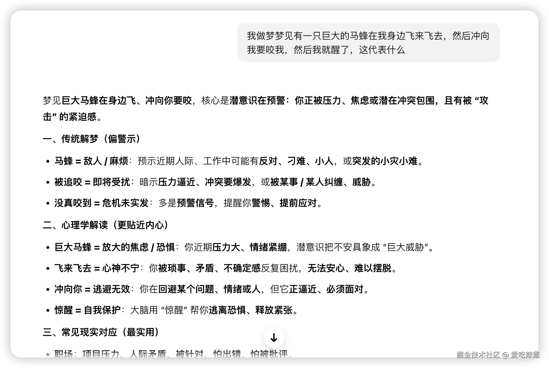
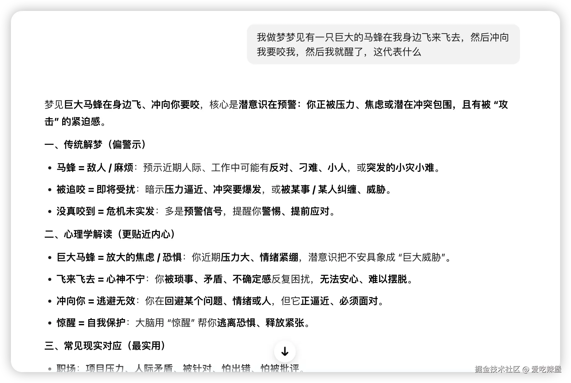
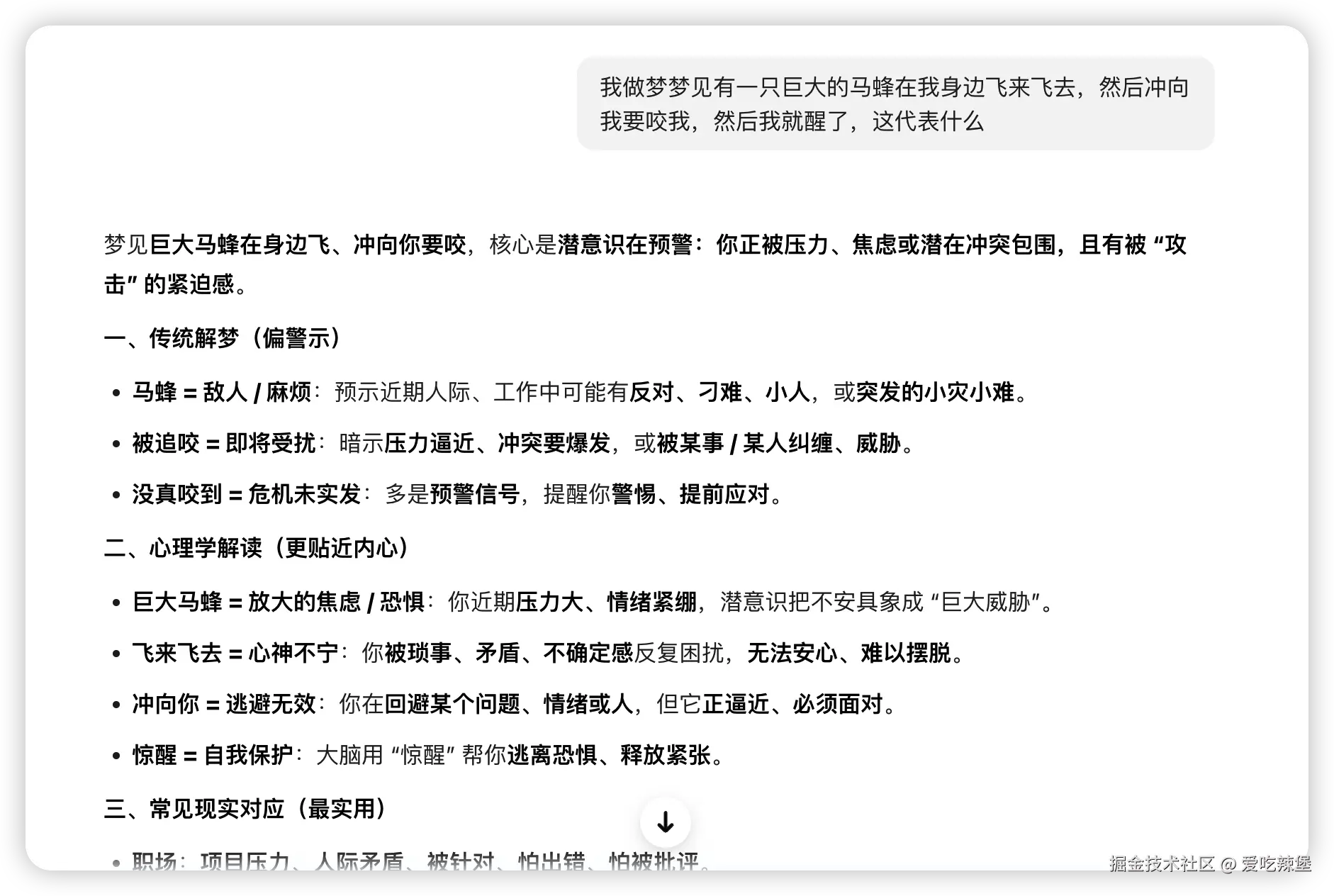
nodejs is the Best language
获得徽章 16
雾隐山的辣堡大魔王,是方圆百里最令人敬畏的存在。他身形圆滚如球,白毛蓬松,看似软萌,却掌控着整座山的雾霭与风雨,一声哼唧便能令风云变色。
山下村落大旱,万物将枯,村民绝望之际,Fufu大魔王震怒。他纵身跃上山巅,周身白雾翻涌,魔力席卷天地,顷刻间浓云汇聚,甘霖倾盆而下,干裂大地重焕生机。
无人再敢小觑这位外表软糯的魔王,他以绝对力量守护一方,威严与温柔并存,成为传说中最强大也最暖心的存在。
#晒晒你的Token账单# 公司提供的,只有国产模型,token使用量也是考核目标,这你受得了吗
为什么踩屎感是形容鞋子的?我觉得应该形容我的人生
#百虾大战:pick你的本命虾# 有多少人,公司给提供云电脑和api?我的公司哈哈哈哈。这配置还行吗?api无限调用
二十多年了,我的命运齿轮是一点都没转,人生的链子,倒是快掉完了
国内还是有很多值得打卡的地方
比如我上班的地方,一天打卡两次
在工位打开零食,等于在人民广场喂鸽子
一个小时的睡眠
可以做出
20 个小时的梦
所以睡觉可以
大大地
延长生命
听懂掌声
下一页