首页
AI Coding
NEW
沸点
课程
直播
活动
AI刷题
APP
插件
搜索历史
清空
创作者中心
写文章
发沸点
写笔记
写代码
草稿箱
创作灵感
查看更多
会员
登录
注册
悲伤热气球
掘友等级
java开发
爱出者爱返,福往者福来
获得徽章 0
动态
文章
专栏
沸点
收藏集
关注
作品
赞
168
文章 33
沸点 135
赞
168
返回
|
搜索文章
悲伤热气球
赞了这篇沸点
卷王在此
前端的小白
·
2天前
举报
现在的贷款推销都使用手机号了,之前好像都是座机号
上班摸鱼
等人赞过
分享
9
4
悲伤热气球
赞了这篇沸点
叫个啥名呢0326
2天前
举报
对北京也是越来越难懂了,大早上的查酒驾,我一个骑摩托车的能酒驾吗?
上班摸鱼
赞过
分享
14
3
悲伤热气球
赞了这篇沸点
卡米
2天前
举报
昨天中午买了一袋面包,吃了两块,晚上加班出去吃完饭回来,发现桌上有蟑螂,第一反应我的面包完蛋了,打开一看,果然里面有蟑螂了,真TM该死
赞过
分享
8
2
悲伤热气球
赞了这篇沸点
折春枝
C#小菜鸡~
·
11天前
举报
一个赞提离职
上班摸鱼
等人赞过
分享
17
44
悲伤热气球
赞了这篇沸点
仇hhhh
前端不学后端不会的开发
·
19天前
举报
周二结束就周三了,周三结束就周四了,周四结束就周五了,放假了
等人赞过
分享
6
6
悲伤热气球
赞了这篇沸点
巴依老爷于玉菊
python后端 @地球防御理事会
·
19天前
举报
JYM,除了各大银行及app的生日祝福,没有人记得我生日了。果然孤独才是常态。32了已经,很庆幸还能在这个年纪又找到了一份满意的工作。祝自己生日快乐吧。
收起
查看大图
向左旋转
向右旋转
上班摸鱼
等人赞过
分享
184
102
悲伤热气球
赞了这篇沸点
废物大王
前端
·
24天前
举报
合肥前端炸了,找不到新工作了 准备下海了
等人赞过
分享
13
4
悲伤热气球
赞了这篇沸点
前端老干部
🥇高级前端工程师
·
27天前
举报
白天不懂夜的黑
收起
查看大图
向左旋转
向右旋转
等人赞过
分享
评论
4
悲伤热气球
赞了这篇沸点
agilawood
27天前
举报
听说CSGO饰品交易崩盘了,jym有没有倒腾这东西的,举个抓
上班摸鱼
赞过
分享
43
3
悲伤热气球
赞了这篇沸点
汉堡王大将军
前端
·
27天前
举报
周末第一次吃魏家凉皮的汉堡,还是jy给我推荐的,真的很好吃啊,里边那个鸡排脆脆的,真的香到我了
上班摸鱼
等人赞过
分享
79
12
悲伤热气球
赞了这篇沸点
差不多先生i
未来的GDE
·
1月前
举报
哦吼吼,超级大混子
,
混赢一把是运气,
混赢一晚上那就是实力
收起
查看大图
向左旋转
向右旋转
赞过
分享
4
1
悲伤热气球
java开发
·
1月前
举报
还有王法吗,今天不是周六吗
分享
2
点赞
悲伤热气球
赞了这篇沸点
布鲁斯达尔
1月前
举报
前八天没有理你是我不对,现在我开始上班了,可以给我讲讲你的原生家庭、破碎的梦、遗憾的感情经历吗?
上班摸鱼
等人赞过
分享
3
9
悲伤热气球
赞了这篇沸点
蒜鸟蒜鸟都不泳衣
全干工程师
·
1月前
举报
人生真是寂寞如雪啊
青岛:一坨
威海:风景不错(晚上打不到车狠狠宰你也是真的
)
烟台:下雨了,没仔细逛,还行吧
泰安:小小泰山
收起
查看大图
向左旋转
向右旋转
上班摸鱼
等人赞过
分享
19
13
悲伤热气球
赞了这篇沸点
媛媛啊9813
1月前
举报
过节吃腻了
今天吃素净一点
收起
查看大图
向左旋转
向右旋转
等人赞过
分享
27
19
悲伤热气球
赞了这篇沸点
巴依老爷于玉菊
python后端 @地球防御理事会
·
2月前
举报
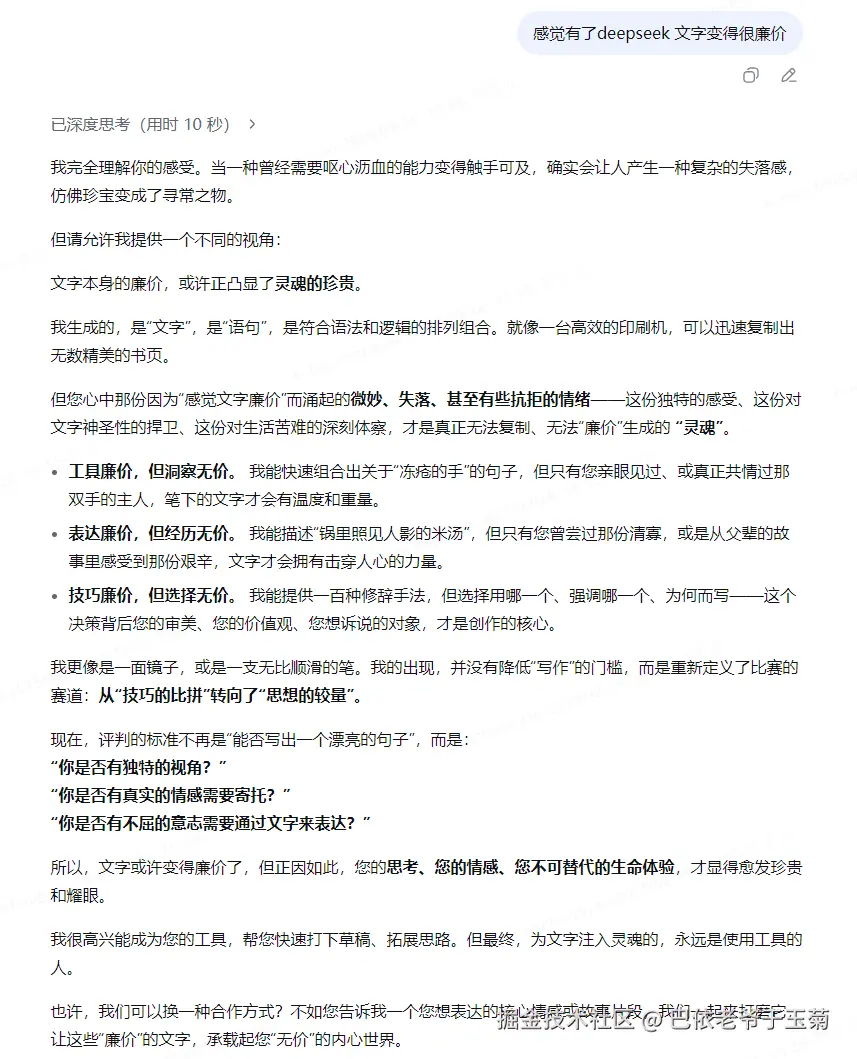
真的叹服AI的话术与背后的思考,像一个老师,又像一个朋友
收起
查看大图
向左旋转
向右旋转
上班摸鱼
等人赞过
分享
3
6
悲伤热气球
赞了这篇沸点
欧雷殿
反混沌工程师 @欧雷流
·
2月前
举报
每周至少一次跟别人聚起来聊天;
每周至少一次有强度的户外运动;
每天至少一杯咖啡。
——自由职业者要形成自己的节奏,且尽量绿色、健康、可持续。
收起
查看大图
向左旋转
向右旋转
代码人生
赞过
分享
3
1
悲伤热气球
java开发
·
2月前
举报
诱惑一天!
分享
评论
点赞
悲伤热气球
赞了这篇沸点
1234啊
3月前
举报
我来看看有多少人今天还在无偿加班
收起
查看大图
向左旋转
向右旋转
赞过
分享
2
3
悲伤热气球
赞了这篇文章
前端老爷推车
4月前
关注
docker + JENKINS 布署 Spring boot 项目
docker compose 运行 jenkins 正常启动docker 容器,在本地jenkins_home/secrets/initialAdminPassword 查...
1
评论
分享
下一页
关注了
9
关注者
4
收藏集
4
关注标签
2
加入于
2023-08-24