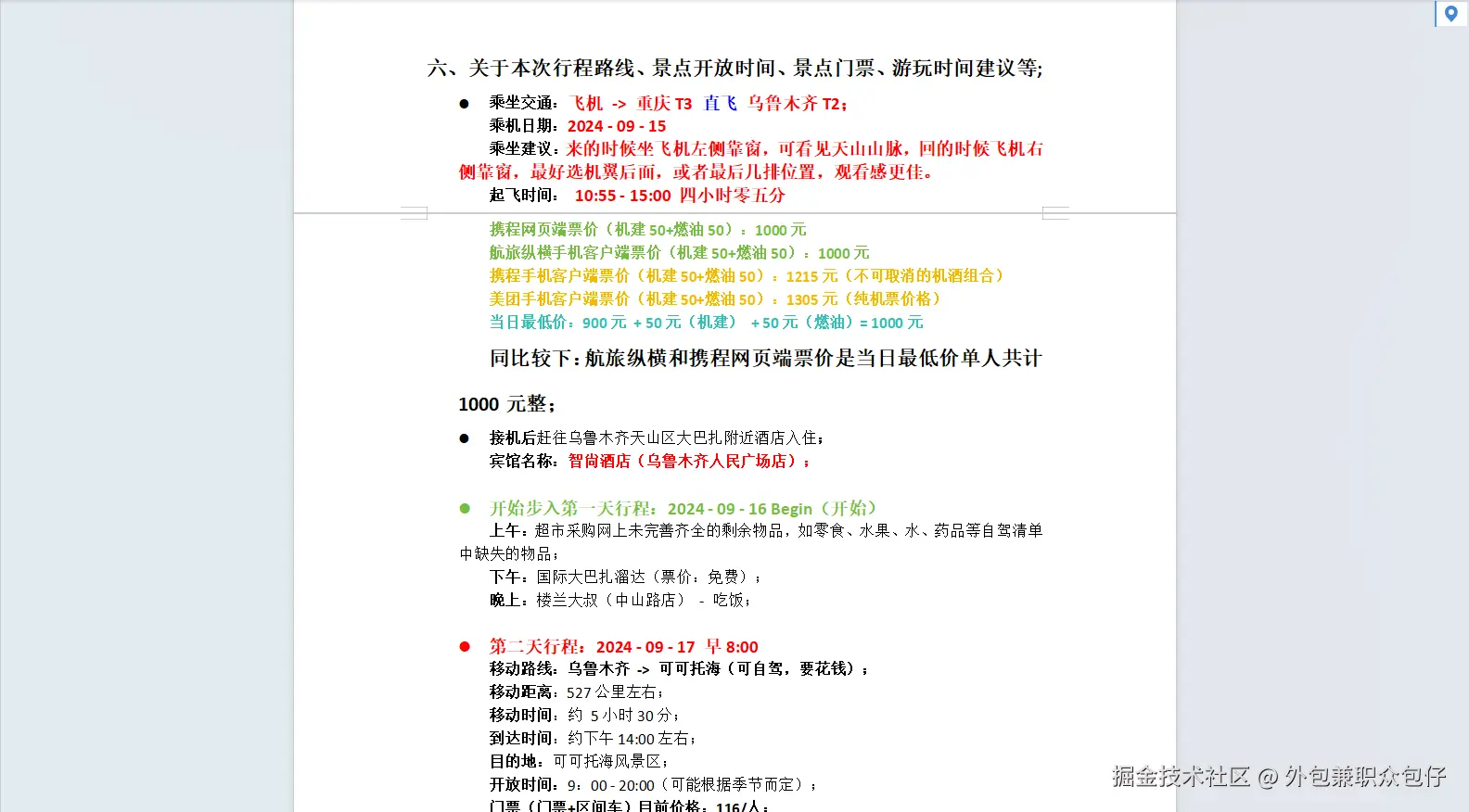
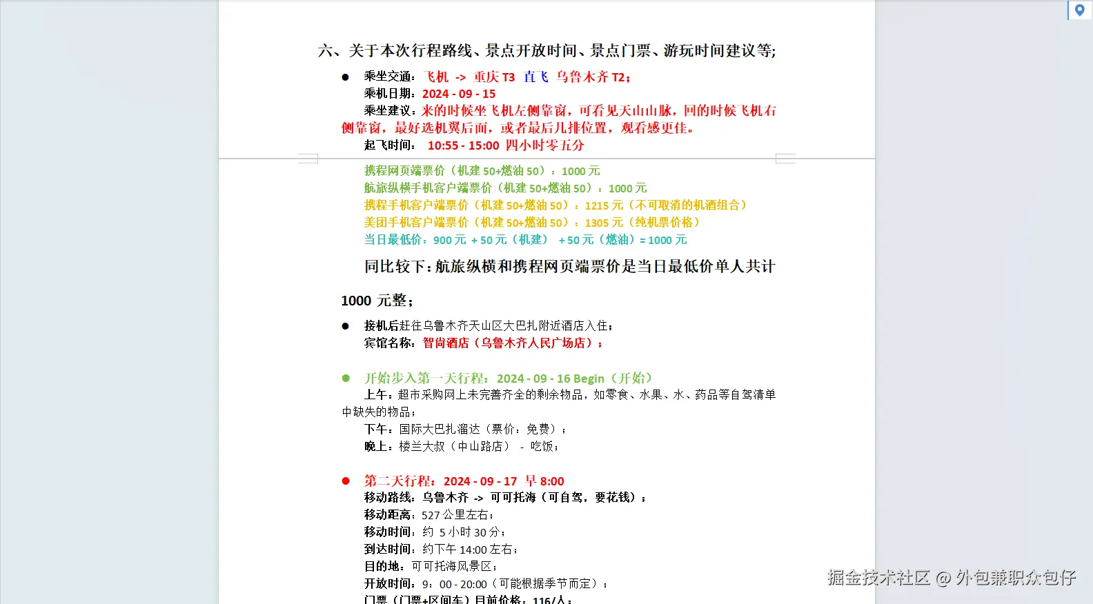
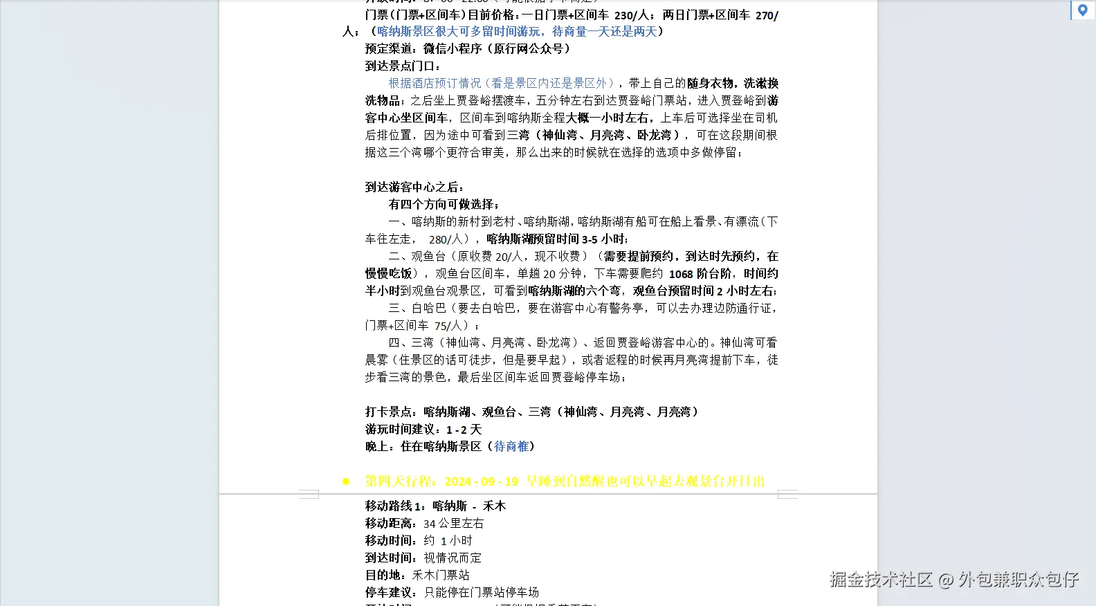
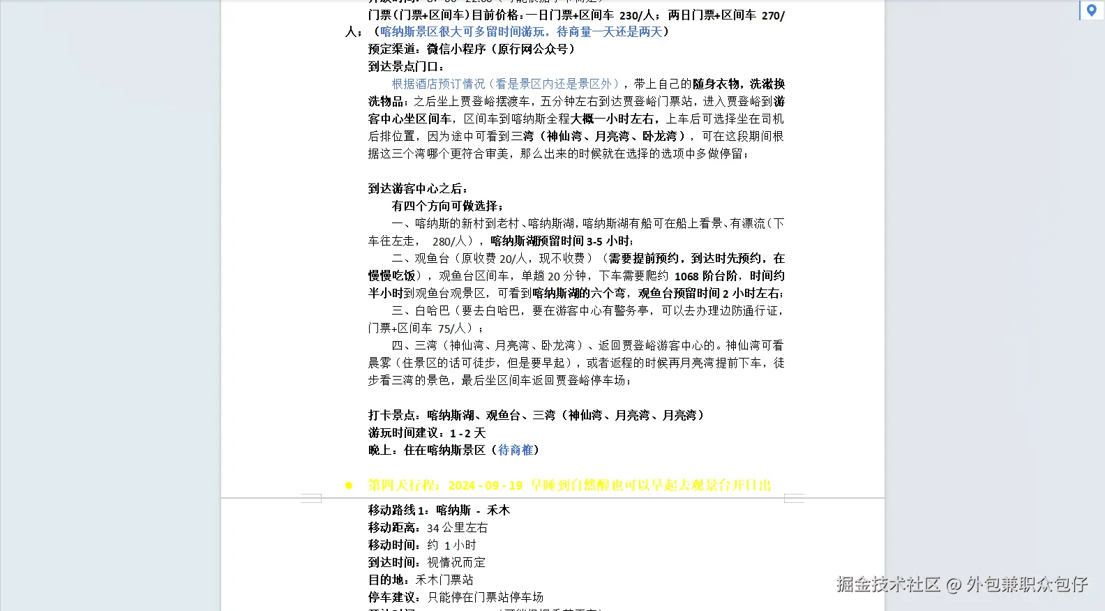
获得徽章 0
- 为什么vue2只有一个根标签
Vue2只能有一个根标签的原因与其内部机制紧密相关。在Vue2中,组件最终会被编译为虚拟DOM(vdom),而vdom是一颗单根树形结构。当Vue的patch方法在遍历和更新DOM时,它需要从根节点开始遍历。为了确保这个过程的效率和准确性,Vue要求每个组件只能有一个根节点。
此外,Vue2的内部构建和diff算法也不支持多个根节点。如果允许多个根节点,那么diff算法就需要处理一个数组,而数组的diff如果不加key就可能会出现效率问题。
总的来说,Vue2的设计和实现决定了它只能有一个根标签。这种设计确保了Vue在处理组件和更新DOM时的效率和准确性。
然而,值得注意的是,在Vue3中,由于引入了Fragment的概念,组件已经可以有多个根节点了。Fragment是一个抽象的节点,当Vue3发现组件有多个根时,就会创建一个Fragment节点,将多个根节点作为它的children。在更新DOM时,如果发现是一个Fragment节点,Vue3会直接遍历children进行创建或更新。这是Vue3在设计和实现上相对于Vue2的一个重要改进。展开45
![[看]](http://lf-web-assets.juejin.cn/obj/juejin-web/xitu_juejin_web/img/jj_emoji_97.39cdc9f.png)