获得徽章 0
- 看到群消息的瞬间,上头了,不说出来念头不能通达。
先声明,只对事不对人。
群友发了一张图(图二),紧接着"躺平有罪"(图一)。首先观感这四个字是对原文内容的反讽甚至是驳斥。让我上头的第一个问题是你在反对什么?标题“gab:境外组织资助躺平网红,开展躺平洗脑,侵蚀青年思想”,你的重点是躺平有罪,意思说这个帖子不应该发,不应该宣传,而不是境外势力,境外势力是成了阴谋论的工具是吗?
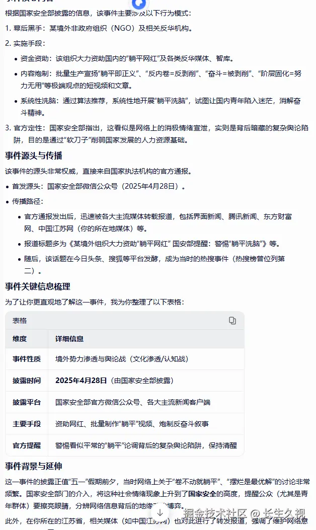
鉴于要识别内容的真实性,我找了公众号25年当时的这篇文章,确实没找到(图六),然后今天刚发的一篇(图七)就是,应该是重新发了一遍(晕死,找半天),但是原文内容没有写具体事件问了AI(图五)也语焉不详,大家自己甄别好了。
上头的第二个问题是群友发个有头没身没尾的内容就吐槽,理解你可能需要发泄情绪,但是能让我们吃瓜吃的明白吗?
上头的第三个问题:我看了各家媒体转载的内容,人家也没说不允许你躺平(图四),我不知道是什么意思。如果只是一味的反对,一味的质疑,"你"到底想要什么?"你"是不是已经被荼毒过了?
上头的第四个问题就是一堆人在下面附和。
千里之堤溃于蚁穴,没有一只蚂蚁是无辜的,网络戾气重每个人都是加害者,最重要的也是受害者。那些不负责任的媒体人,那些不负责任的评论人和不负责任的评论,那些无意义的情绪。
我不是在批判什么,这个沸点本质上也是在宣泄情绪,解决不了问题,我只是希望多点理性。
网络上的另外突出现象:造谣者的无成本,围观者的无脑,辟谣者的无尽深渊,希望共勉。展开等人赞过1146