获得徽章 0
- 9.25 下午2点 生娃。
开三指全程陪护 ,在产房加油鼓劲 奇妙的体验
Day1 喂了三次奶晚上拉了三次臭臭,19点 22点 1:35
黑黑的胎臭。 左右睡都哭,一般是啦臭了
慌的不知道怎么抱娃 喂奶 换尿布![[捂脸]](//lf-web-assets.juejin.cn/obj/juejin-web/xitu_juejin_web/img/jj_emoji_28.8981538.png)
9.25 今天打乙肝疫苗 K维生素
9.26打卡介苗 疫苗
9.27洗澡
月嫂来了 好多了。
展开7164 - 我看大家都在吐槽今天是周0,所以很好奇,作为一个前程序员,我干这行的时候从来没经历过周末双休啊,我看网上大家也都在骂996,今天一看好家伙,敢情有这么多人平时都是一周只上5天班的吗
所以我这种前996的才是少数? 523 - jym,请教一个问题,要做一个自由度高的大屏
1、有一个适配不同比例的方案,超大拼接的led屏、电脑屏幕、笔记本,也就是有一个模块根据宽高自适应的方案,🌰:左中右三列,根据宽度或高度变成四列或者只有两列这样的。
2、大屏上所有的模块都不固定位置,有点类似与拖拽但是不一定要对齐,就像电脑桌面的图标可以选择对齐也可以选择自定义,同时还要满足第一条的适配。
3、做很多种风格的模块,然后每次有新大屏项目的时候,可以在管理页面拖拉拽配置一下,找个域名就能直接访问这个自定义的大屏。
以上来自主管的想法,咋做
,三个随便单独一个我都能做,但是合在一起,我感觉既费时,意义又不是很大。 展开213 - 哇!必学!一图搞懂数据库扩容的7大招数
😀嘿,老铁们!今天来给大家介绍7个必知的数据库扩容策略😀!
(图转自bytebytego,翻译整理by dogstar)
概括来讲就是:索引(Index)+ 视图(View)+ 反规范化(denormalization)+ 垂直扩容(说白了,就是升级服务器硬件配置)+ 缓存 + 主从复制(Replication) + 分片(Sharding)。
1、索引(Index)
💡索引就好像是我们的数据库导航小助手🧭呀,它会查看你的应用程序查询模式,然后创建合适的索引。这样一来,数据库查询速度就会像火箭一样飙升啦🚀!简直酷呆🎇!PS:正确使用索引、组合索引、唯一索引,能加快数据库询速度;但是不合理的使用也会让索引占据额外的硬盘空间,同时拖慢数据创建和更新时的写入速度。
2、物化视图(Materialized Views,以下简称 MV)
🧐物化视图就像是提前算好的答案📝啦,它会预先计算复杂的查询结果并存储起来。这样你就能更快地获取到你需要的数据!就像提前准备好了一切一样,太方便啦✨!PS:但滥用视图,日后也会非常难维护。
3、反规范化(denormalization)非规范化呢,就是减少那些复杂的连接
,通过适当的数据和字段冗余,提高查询性能🎊!以空间换时间,就像把复杂的事情变得简单易懂一样🎢!在关系型数据库中,反规范化是加速阅读性能(数据检索)的方法,目的是减少复杂联接以提高查询性能(特别不要大表连小表!)。
4、垂直扩容
📈垂直扩容就像是给数据库服务器加装更强大的装备,给它添加更多的CPU、RAM或者存储空间啦。这样它就能轻松应对更多的海量数据💾!
5、缓存
💾缓存就像是数据库的快速通道💨,将经常访问的数据存储在更快的存储层中,就能减少数据库的负荷🚥!
6、主从复制(Replication)
📄主从复制,就是在不同的服务器上创建主数据库的副本📄,这样就能扩展读取啦🖇!分散数据库服务器读取的压力,例如:BI报表的查询等。
7、数据库分片(Sharding)
🎯分片可是个大招哦🎯!它会把数据库表分成更小的部分,然后分布在不同的服务器上。这样既能扩大写入规模,也能扩大读取规模哟🎊!
#数据库扩容 #技术攻略 #数据查询 #性能优化展开
评论4 - 偶见一段评论:有人用钟点房,体验了别人的一生所爱,有人用半生的积蓄,才娶到一生所爱,有人凭一张嘴,就换来了幸福,有人用一颗真心,换来的却是一生的教训,有些人爱都没爱就已经睡够了,有些人碰都没碰就已经爱疯了,你说什么是爱情?1710
![[捂脸]](http://lf-web-assets.juejin.cn/obj/juejin-web/xitu_juejin_web/img/jj_emoji_28.8981538.png)
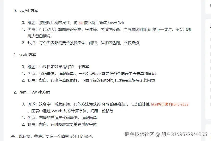
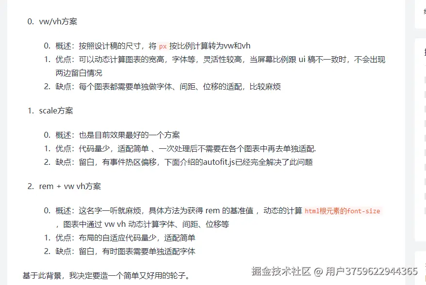
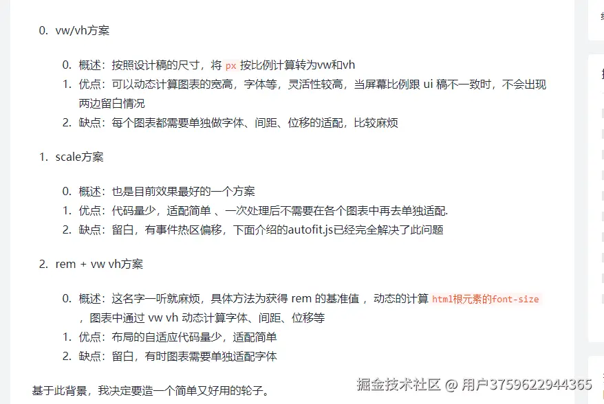
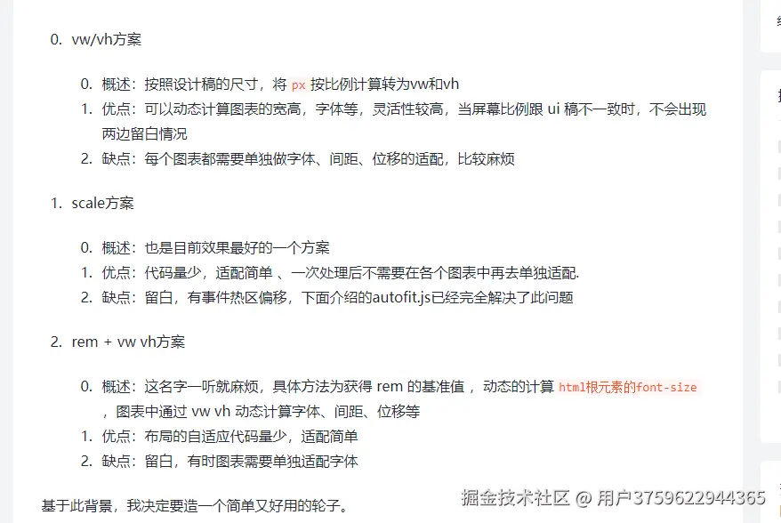
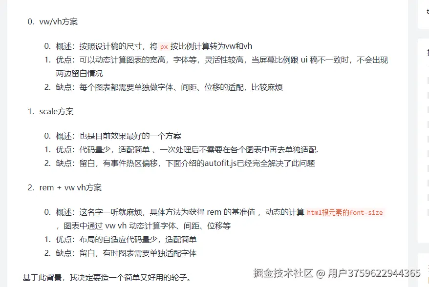
后来发现用autofit.js好简单就实现了
所以我这种前996的才是少数?![[流泪]](http://lf-web-assets.juejin.cn/obj/juejin-web/xitu_juejin_web/img/jj_emoji_6.dde0d83.png)
,三个随便单独一个我都能做,但是合在一起,我感觉既费时,意义又不是很大。