别再硬扛公共仓库的坑了!Maven 私服全链路落地

0 阅读21分钟

团队协作开发时,你一定遇过这些场景:本地打包半小时还卡在依赖下载,换个网络环境直接拉不到jar包;团队二方库散落在各个开发本地,版本混乱到冲突排查一下午;公共仓库里的恶意jar包混入项目,线上触发安全漏洞被罚;跨团队协作时,依赖包传递全靠U盘拷贝,效率低到离谱。 这些问题的核心解法,就是搭建一套属于团队的Maven私服。

Maven私服的核心本质与底层逻辑

Maven私服的本质,是位于Maven客户端与远程公共仓库之间的私有代理仓库服务,同时也是团队内部二方构件的托管中心。

私服的核心价值覆盖四个核心维度,绝非仅加速下载:

  1. 依赖下载加速与网络稳定性保障:私服会缓存所有从公共仓库拉取过的构件,团队内第二次请求同一个构件时,直接从私服本地返回,不用再走公网,彻底解决公网延迟、抖动、防火墙拦截的问题。缓存的不仅是构件本身,还包含元数据文件,实现全链路本地响应。
  2. 内部二方构件的统一托管与版本管控:团队开发的公共组件、二方库,无需手动拷贝传递,统一上传到私服后所有成员均可拉取,版本号全局统一管理,从根源避免版本混乱、重复造轮子的问题。
  3. 依赖安全与合规管控:私服可配置构件安全扫描,拦截带漏洞、恶意代码的jar包;可限制仅能访问合规的公共仓库,避免开发随意拉取不明来源的构件,满足等保、合规相关要求。
  4. 隔离公网环境的部署支持:多数企业的生产、测试环境与公网隔离,无私服的情况下根本无法完成打包部署,私服可在内网提供全量依赖支持,无需任何公网访问。

主流Maven私服方案选型对比

当前行业主流的三款私服方案,各有其适用场景与优劣势,选型核心看团队规模、预算与功能需求。

方案开源协议核心优势局限性适用场景
Nexus Repository Manager 3OSS版为EPL-1.0开源协议支持Maven、npm、Docker等20+包格式;仓库类型丰富;权限管控粒度细;社区生态完善,文档齐全;企业级特性丰富OSS版无原生高可用集群、高级安全扫描功能绝大多数中小企业、互联网团队的首选,从个人开发到大型团队均适用
Apache ArchivaApache 2.0开源协议完全开源免费,Apache基金会维护,轻量,占用资源少仅支持Maven格式,功能单一,社区活跃度低,高级特性缺失个人开发、超小型团队,仅需基础Maven代理功能
JFrog Artifactory开源版为Apache 2.0,企业版商业收费全语言包格式支持,高可用能力强,DevOps流水线集成度高,高级安全与治理能力强开源版功能受限严重,企业版成本高,学习曲线陡峭大型企业、全栈DevOps体系完善的团队,有充足的预算

我接触过近百个团队的私服搭建,90%以上的团队最终都会选择Nexus3 OSS版。它的平衡点做得极好,开源免费版完全能满足中大型团队的核心需求,生态完善,遇到问题很容易找到解决方案,而Archiva功能太单薄,Artifactory开源版的限制太多,商业版成本过高,非超大型团队完全没必要。

Nexus3私服全流程搭建

环境准备

基于Sonatype官方规范,Nexus3的运行环境需满足以下基础要求:

  • 操作系统:Linux内核3.10+(CentOS7+/Ubuntu20.04+/Debian11+),Windows Server 2019+
  • CPU:最低2核,推荐4核及以上
  • 内存:最低4G,推荐8G及以上(Nexus3基于JVM运行,内存不足会导致频繁GC,响应极慢甚至OOM)
  • 磁盘:最低20G,推荐100G以上SSD,用于存储构件缓存与内部包
  • 网络:内网可访问,如需拉取公网包,需开放对应公网访问权限

Docker容器化部署(推荐)

容器化部署可彻底解决环境依赖问题,部署流程简单、运维便捷,是当前企业最主流的部署方式。

  1. Docker环境准备
# CentOS系统安装Docker
yum install -y yum-utils
yum-config-manager --add-repo https://download.docker.com/linux/centos/docker-ce.repo
yum install -y docker-ce docker-ce-cli containerd.io
systemctl start docker
systemctl enable docker

# Ubuntu系统安装Docker
apt update
apt install -y ca-certificates curl gnupg lsb-release
curl -fsSL https://download.docker.com/linux/ubuntu/gpg | gpg --dearmor -o /usr/share/keyrings/docker-archive-keyring.gpg
echo "deb [arch=$(dpkg --print-architecture) signed-by=/usr/share/keyrings/docker-archive-keyring.gpg] https://download.docker.com/linux/ubuntu $(lsb_release -cs) stable" | tee /etc/apt/sources.list.d/docker.list > /dev/null
apt update
apt install -y docker-ce docker-ce-cli containerd.io
systemctl start docker
systemctl enable docker

2. 创建数据挂载目录并赋权

mkdir -p /opt/nexus-data
chown -R 200:200 /opt/nexus-data

官方镜像内的nexus用户UID与GID固定为200,必须完成赋权,否则容器内进程无权限写入挂载目录,导致启动失败。 3. 启动Nexus3容器

docker run -d \
  --name nexus3 \
  -p 8081:8081 \
  -v /opt/nexus-data:/nexus-data \
  --restart=always \
  -e INSTALL4J_ADD_VM_PARAMS="-Xms4g -Xmx4g -XX:MaxDirectMemorySize=2g" \
  sonatype/nexus3:3.70.1-02

JVM参数遵循官方推荐规范,Xms与Xmx设置为相同值,避免堆内存动态调整带来的性能损耗,MaxDirectMemorySize设置为Xmx的50%,满足Nexus的IO操作需求。 4. 启动验证与初始登录

# 查看容器启动日志
docker logs -f nexus3

当日志输出Started Sonatype Nexus OSS 3.70.1-02,说明服务启动成功。 初始管理员密码存储在挂载目录的admin.password文件中,执行以下命令获取:

cat /opt/nexus-data/admin.password

访问http://宿主机IP:8081,使用用户名admin与获取到的初始密码登录,登录后会强制修改管理员密码,同时可配置是否开启匿名访问。团队内网使用场景下,推荐开启匿名读权限,简化依赖拉取配置,上传操作保留认证权限。

Linux二进制包部署

针对无Docker环境的场景,可采用二进制包直接部署,步骤如下:

  1. 安装JDK17 Nexus3 3.70+版本强制要求JDK17运行环境,旧版本基于JDK8,需注意版本匹配。
# CentOS系统安装JDK17
yum install -y java-17-openjdk java-17-openjdk-devel
# 验证安装
java -version

2. 下载并解压Nexus3二进制包

# 下载官方二进制包
wget https://download.sonatype.com/nexus/3/nexus-3.70.1-02-unix.tar.gz
# 解压到/opt目录
tar -zxvf nexus-3.70.1-02-unix.tar.gz -C /opt/

解压后生成两个目录:/opt/nexus-3.70.1-02为程序目录,/opt/sonatype-work为数据存储目录。 3. 创建运行用户并赋权

# 创建nexus运行用户
useradd nexus
# 给程序与数据目录赋权
chown -R nexus:nexus /opt/nexus-3.70.1-02 /opt/sonatype-work

4. 调整JVM运行参数 编辑/opt/nexus-3.70.1-02/bin/nexus.vmoptions文件,修改为官方推荐配置:

-Xms4g
-Xmx4g
-XX:MaxDirectMemorySize=2g
-XX:+UseG1GC
-XX:MaxGCPauseMillis=200
-XX:+HeapDumpOnOutOfMemoryError
-XX:HeapDumpPath=/opt/sonatype-work/nexus3/heapdump.hprof

5. 配置systemd开机自启 创建/etc/systemd/system/nexus.service服务文件,内容如下:

[Unit]
Description=Nexus Repository Manager
After=network.target

[Service]
Type=forking
User=nexus
Group=nexus
ExecStart=/opt/nexus-3.70.1-02/bin/nexus start
ExecStop=/opt/nexus-3.70.1-02/bin/nexus stop
Restart=on-failure
LimitNOFILE=65536

[Install]
WantedBy=multi-user.target

6. 启动服务并设置开机自启

# 重载systemd配置
systemctl daemon-reload
# 设置开机自启
systemctl enable nexus
# 启动Nexus服务
systemctl start nexus
# 查看服务运行状态
systemctl status nexus

服务启动成功后,初始密码存储在/opt/sonatype-work/nexus3/admin.password文件中,登录流程与容器化部署一致。

Windows环境部署

个人开发场景下,可在Windows环境部署Nexus3,步骤如下:

  1. 安装JDK17并配置JAVA_HOME环境变量
  2. 下载Windows版本的Nexus3二进制包,解压到本地目录
  3. 以管理员身份运行cmd,进入解压目录的bin文件夹
  4. 执行nexus.exe /install安装服务,执行nexus.exe /start启动服务
  5. 服务启动后,初始密码存储在sonatype-work/nexus3/admin.password文件中,访问http://127.0.0.1:8081登录即可。

Nexus3核心仓库类型与配置全解

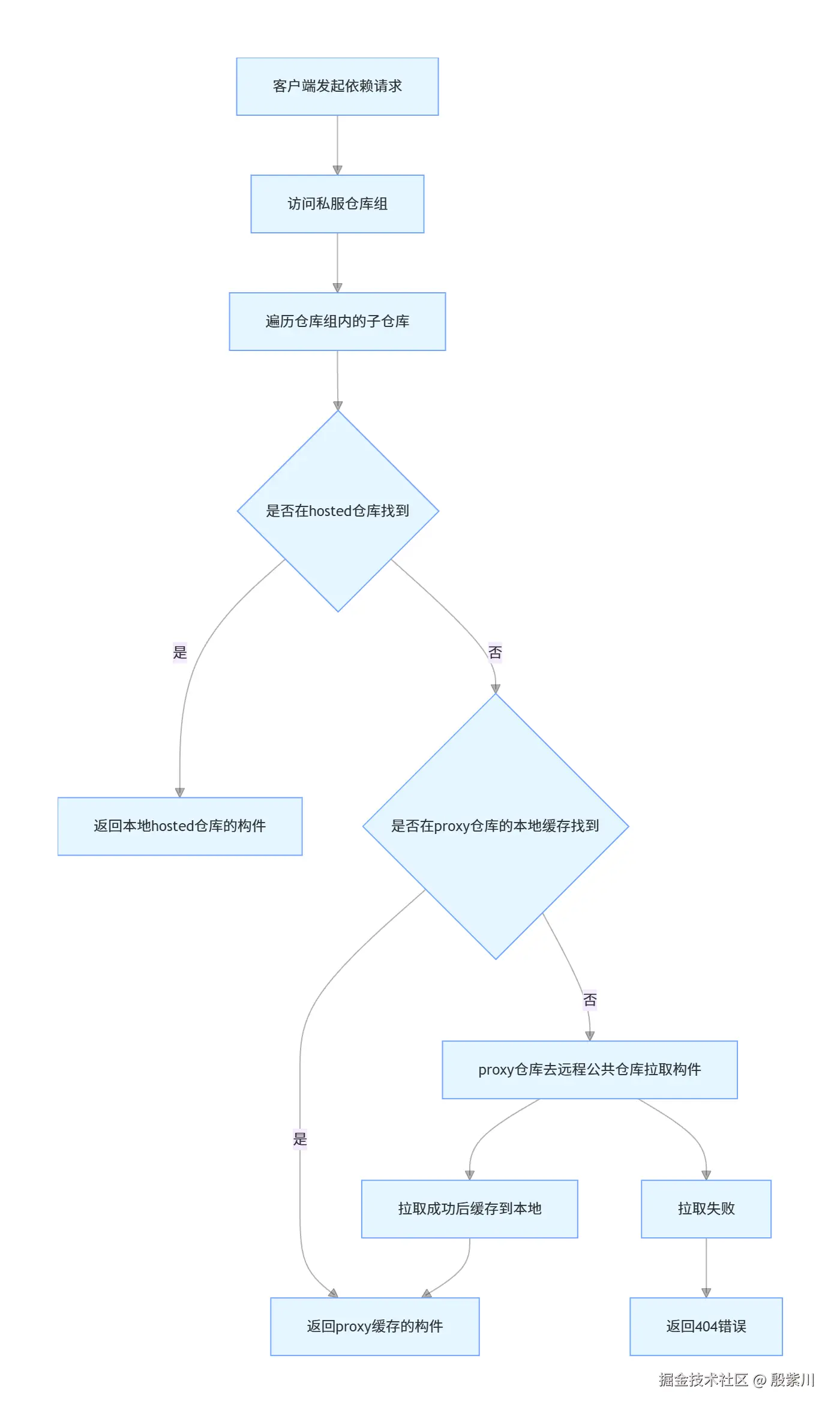
Nexus3针对Maven提供四种核心仓库类型,其中hosted、proxy、group为核心必用类型,virtual虚拟仓库已基本淘汰。 Maven客户端请求私服的完整链路如下:

hosted宿主仓库

hosted宿主仓库是私服自身托管的仓库,所有上传的内部二方构件均存储在此类仓库中,不会向公网发起任何请求。 hosted仓库分为两类核心子类型,底层通过版本策略(Version Policy)实现严格管控:

  1. releases发布版仓库:存储正式发布的构件,版本号不带-SNAPSHOT后缀,默认部署策略为Disable redeploy,禁止重复上传同一个版本号的构件,避免正式版本被覆盖,导致团队内依赖不一致。
  2. snapshots快照版仓库:存储开发迭代中的快照构件,版本号带-SNAPSHOT后缀,默认部署策略为Allow redeploy,允许重复上传同一个版本号的构件,每次上传会生成带时间戳的新版本,客户端可通过配置更新策略拉取最新快照包。

Nexus3安装后会默认创建maven-releasesmaven-snapshots两个宿主仓库,完全符合企业使用规范,无需额外新建,直接使用即可。

proxy代理仓库

proxy代理仓库用于代理远程公共仓库,客户端请求的构件在本地无缓存时,proxy仓库会向配置的远程仓库发起拉取请求,拉取成功后缓存到本地,后续请求直接从本地返回,无需再次访问公网。 proxy代理仓库的核心配置项说明:

  • Remote Storage:待代理的远程公共仓库地址,是代理仓库的核心配置。
  • Version Policy:版本策略,可配置为release、snapshot、mixed,代理公共仓库时推荐配置为mixed,兼容两类版本构件。
  • Layout Policy:布局策略,推荐设置为Strict,严格校验Maven构件的目录布局规范。
  • Maximum Component Age:构件最大缓存时间,默认永久缓存,构件一旦拉取成功,除非手动删除,否则不会重新拉取。
  • Maximum Metadata Age:元数据最大缓存时间,默认24小时,是快照版本更新不及时的核心影响因素。

企业场景下,推荐配置的代理仓库如下:

  1. 阿里云Maven公共仓库:远程地址https://maven.aliyun.com/repository/public,国内访问速度最快,已代理Maven中央仓库、Spring官方仓库、JBoss仓库等绝大多数常用公共仓库,是首选代理配置。
  2. Maven中央仓库:远程地址https://repo1.maven.org/maven2/,作为备用代理仓库,应对阿里云仓库同步不及时的场景。

无需配置过多代理仓库,过多的仓库会拉长构件查找链路,降低响应速度,阿里云公共仓库已覆盖99%的常用构件场景。

group仓库组

仓库组是Nexus3最核心的设计之一,可将多个hosted、proxy仓库合并为一个虚拟的仓库地址,客户端仅需配置这一个地址,即可访问仓库组内所有子仓库的构件,无需配置多个仓库地址,大幅简化客户端配置。 仓库组的核心规则必须严格遵循:

  1. 仓库组本身不存储任何构件,所有构件均来自子仓库,仅作为请求路由入口存在。
  2. 构件查找顺序严格遵循子仓库的排列顺序,从上到下依次查找,找到第一个匹配的构件即返回,不会继续向下查找。
  3. 推荐的子仓库排列顺序为:maven-releases → maven-snapshots → 阿里云proxy仓库 → Maven中央proxy仓库。
  4. 内部宿主仓库必须放在最前列,确保内部二方构件优先从本地查找,无需发起公网请求,同时避免公网仓库同名构件的干扰。

仓库配置完整实操步骤

  1. 登录Nexus3后台,点击左侧齿轮状设置图标,选择Repositories菜单。

  2. 点击Create repository,选择maven2(proxy)仓库类型。

  3. 填写核心配置项:

    • Name:aliyun-public,仓库唯一标识,不可包含空格。
    • Remote storage:https://maven.aliyun.com/repository/public
    • Version policy:选择Mixed
    • 其余配置保持默认,点击Create repository完成创建。
  4. 回到仓库列表,找到maven-public(类型为maven2(group)),点击编辑按钮。

  5. 在Group配置区域,将刚创建的aliyun-public从Available列表移到Members列表中,调整子仓库顺序为:maven-releases、maven-snapshots、aliyun-public、maven-central。

  6. 点击Save完成配置,此时maven-public仓库组已整合内部宿主仓库与阿里云代理仓库,可作为客户端唯一配置地址使用。

我见过太多团队把仓库组的顺序搞反,将代理仓库放在前列,宿主仓库放在后方,导致每次请求内部二方包,都会先向公网代理仓库发起请求,不仅响应速度慢,还会因公网网络波动导致内部包拉取失败,这个顺序必须严格遵循。

Maven客户端全配置实战

Maven的配置分为两个层级:全局配置settings.xml,位于Maven安装目录的conf文件夹下,对当前机器所有Maven项目生效;项目级配置pom.xml,位于项目根目录,仅对当前项目生效。团队协作场景下,优先推荐统一配置全局settings.xml,避免每个项目重复配置。

全局settings.xml完整配置

以下为完全符合Maven官方规范的完整配置,所有核心标签均有明确的底层逻辑支撑,可直接修改对应地址与账号密码后使用:

<?xml version="1.0" encoding="UTF-8"?>
<settings xmlns="http://maven.apache.org/SETTINGS/1.2.0"
          xmlns:xsi="http://www.w3.org/2001/XMLSchema-instance"
          xsi:schemaLocation="http://maven.apache.org/SETTINGS/1.2.0 https://maven.apache.org/xsd/settings-1.2.0.xsd">
  
  <localRepository>/opt/maven-repository</localRepository>
  
  <pluginGroups>
    <pluginGroup>org.apache.maven.plugins</pluginGroup>
  </pluginGroups>
  
  <proxies>
  </proxies>
  
  <servers>
    <server>
      <id>maven-releases</id>
      <username>admin</username>
      <password>你的私服管理员密码</password>
    </server>
    <server>
      <id>maven-snapshots</id>
      <username>admin</username>
      <password>你的私服管理员密码</password>
    </server>
    <server>
      <id>maven-public</id>
      <username>admin</username>
      <password>你的私服管理员密码</password>
    </server>
  </servers>
  
  <mirrors>
    <mirror>
      <id>nexus-public</id>
      <name>Nexus Public Repository Group</name>
      <url>http://你的私服IP:8081/repository/maven-public/</url>
      <mirrorOf>*</mirrorOf>
    </mirror>
  </mirrors>
  
  <profiles>
    <profile>
      <id>nexus-profile</id>
      <repositories>
        <repository>
          <id>maven-public</id>
          <url>http://你的私服IP:8081/repository/maven-public/</url>
          <releases>
            <enabled>true</enabled>
          </releases>
          <snapshots>
            <enabled>true</enabled>
            <updatePolicy>always</updatePolicy>
          </snapshots>
        </repository>
      </repositories>
      <pluginRepositories>
        <pluginRepository>
          <id>maven-public</id>
          <url>http://你的私服IP:8081/repository/maven-public/</url>
          <releases>
            <enabled>true</enabled>
          </releases>
          <snapshots>
            <enabled>true</enabled>
            <updatePolicy>always</updatePolicy>
          </snapshots>
        </pluginRepository>
      </pluginRepositories>
    </profile>
  </profiles>
  
  <activeProfiles>
    <activeProfile>nexus-profile</activeProfile>
  </activeProfiles>

</settings>

核心配置底层逻辑与易混淆点说明

  1. servers标签配置规则 servers标签内的id必须与后续pom.xml中distributionManagement内的repository id完全一致,包括大小写,Maven采用严格字符串匹配,不一致会导致上传构件时无法找到认证信息,返回401未授权错误,这是90%的用户上传包失败的核心原因。 该配置用于存储私服的认证账号密码,避免在每个项目的pom.xml中暴露账号信息,同时实现全局统一管理。
  2. mirrors标签匹配规则 mirrorOf标签是镜像配置的核心,Maven的镜像机制为替换机制:当mirrorOf的值匹配到某个仓库的id时,Maven会用mirror的url完全替换原仓库的url,不会再向原仓库发起任何请求。 常用的mirrorOf匹配规则优先级从高到低为:
  • 完全匹配:mirrorOf的值与仓库id完全一致,优先级最高。
  • 通配符*:匹配所有仓库请求,所有依赖拉取均会转发到私服,是最常用的配置。
  • external:*:匹配所有不在本机与局域网的仓库请求,仅公网请求走私服,适合同时存在内网与公网仓库的场景。
  • *,!repo1:匹配所有仓库,除了id为repo1的仓库,适合特殊仓库不走私服的场景。 需注意:Maven只会使用第一个匹配成功的mirror,后续mirror不会生效,无需配置多个mirror节点。
  1. snapshots更新策略配置 updatePolicy是快照版本自动更新的核心配置,底层逻辑为:
  • always:每次构建均检查是否有最新快照版本,开发环境推荐使用,确保拉取最新代码。
  • daily:默认值,每天仅检查一次最新版本,当天上传的快照包不会自动拉取,是快照版本不更新的常见原因。
  • interval:X:每隔X分钟检查一次最新版本。
  • never:永远不检查,仅使用本地缓存的版本。
  1. profile激活配置 profiles标签内的配置必须通过activeProfiles激活才会生效,未激活的profile不会对Maven产生任何影响,这是很多用户配置后不生效的核心原因。

pom.xml核心配置与构件上传

pom.xml中核心配置为distributionManagement,用于指定构件上传到私服的目标仓库地址,完整的项目pom.xml示例如下:

<?xml version="1.0" encoding="UTF-8"?>
<project xmlns="http://maven.apache.org/POM/4.0.0"
         xmlns:xsi="http://www.w3.org/2001/XMLSchema-instance"
         xsi:schemaLocation="http://maven.apache.org/POM/4.0.0 https://maven.apache.org/xsd/maven-4.0.0.xsd">
    <modelVersion>4.0.0</modelVersion>

    <groupId>com.jam.demo</groupId>
    <artifactId>demo-common</artifactId>
    <version>1.0.0-SNAPSHOT</version>
    <name>demo-common</name>
    <description>Java项目公共组件demo</description>
    <url>https://github.com/ken/demo-common</url>

    <licenses>
        <license>
            <name>Apache 2.0 License</name>
            <url>https://www.apache.org/licenses/LICENSE-2.0.txt</url>
        </license>
    </licenses>

    <developers>
        <developer>
            <id>ken</id>
            <name>ken</name>
            <email>ken@demo.com</email>
        </developer>
    </developers>

    <properties>
        <java.version>17</java.version>
        <maven.compiler.source>${java.version}</maven.compiler.source>
        <maven.compiler.target>${java.version}</maven.compiler.target>
        <project.build.sourceEncoding>UTF-8</project.build.sourceEncoding>
        <project.reporting.outputEncoding>UTF-8</project.reporting.outputEncoding>
        <lombok.version>1.18.30</lombok.version>
        <mybatis-plus.version>3.5.7</mybatis-plus.version>
        <spring-boot.version>3.3.5</spring-boot.version>
        <springdoc.version>2.6.0</springdoc.version>
        <fastjson2.version>2.0.53</fastjson2.version>
        <guava.version>33.2.1-jre</guava.version>
    </properties>

    <dependencyManagement>
        <dependencies>
            <dependency>
                <groupId>org.springframework.boot</groupId>
                <artifactId>spring-boot-dependencies</artifactId>
                <version>${spring-boot.version}</version>
                <type>pom</type>
                <scope>import</scope>
            </dependency>
        </dependencies>
    </dependencyManagement>

    <dependencies>
        <dependency>
            <groupId>org.projectlombok</groupId>
            <artifactId>lombok</artifactId>
            <version>${lombok.version}</version>
            <scope>provided</scope>
        </dependency>

        <dependency>
            <groupId>org.springframework.boot</groupId>
            <artifactId>spring-boot-starter-web</artifactId>
        </dependency>

        <dependency>
            <groupId>com.baomidou</groupId>
            <artifactId>mybatis-plus-boot-starter</artifactId>
            <version>${mybatis-plus.version}</version>
        </dependency>

        <dependency>
            <groupId>com.mysql</groupId>
            <artifactId>mysql-connector-j</artifactId>
            <scope>runtime</scope>
        </dependency>

        <dependency>
            <groupId>org.springdoc</groupId>
            <artifactId>springdoc-openapi-starter-webmvc-ui</artifactId>
            <version>${springdoc.version}</version>
        </dependency>

        <dependency>
            <groupId>com.alibaba.fastjson2</groupId>
            <artifactId>fastjson2</artifactId>
            <version>${fastjson2.version}</version>
        </dependency>

        <dependency>
            <groupId>com.google.guava</groupId>
            <artifactId>guava</artifactId>
            <version>${guava.version}</version>
        </dependency>

        <dependency>
            <groupId>org.springframework.boot</groupId>
            <artifactId>spring-boot-starter-test</artifactId>
            <scope>test</scope>
        </dependency>
    </dependencies>

    <build>
        <plugins>
            <plugin>
                <groupId>org.apache.maven.plugins</groupId>
                <artifactId>maven-compiler-plugin</artifactId>
                <version>3.13.0</version>
                <configuration>
                    <source>${java.version}</source>
                    <target>${java.version}</target>
                    <encoding>${project.build.sourceEncoding}</encoding>
                </configuration>
            </plugin>

            <plugin>
                <groupId>org.apache.maven.plugins</groupId>
                <artifactId>maven-source-plugin</artifactId>
                <version>3.3.1</version>
                <executions>
                    <execution>
                        <id>attach-sources</id>
                        <goals>
                            <goal>jar-no-fork</goal>
                        </goals>
                    </execution>
                </executions>
            </plugin>

            <plugin>
                <groupId>org.apache.maven.plugins</groupId>
                <artifactId>maven-javadoc-plugin</artifactId>
                <version>3.8.0</version>
                <executions>
                    <execution>
                        <id>attach-javadocs</id>
                        <goals>
                            <goal>jar</goal>
                        </goals>
                        <configuration>
                            <encoding>${project.build.sourceEncoding}</encoding>
                            <doclint>none</doclint>
                        </configuration>
                    </execution>
                </executions>
            </plugin>
        </plugins>
    </build>

    <distributionManagement>
        <repository>
            <id>maven-releases</id>
            <name>Nexus Release Repository</name>
            <url>http://你的私服IP:8081/repository/maven-releases/</url>
        </repository>
        <snapshotRepository>
            <id>maven-snapshots</id>
            <name>Nexus Snapshot Repository</name>
            <url>http://你的私服IP:8081/repository/maven-snapshots/</url>
        </snapshotRepository>
    </distributionManagement>

</project>

核心配置说明

  1. distributionManagement标签内,repository对应正式发布版本(version不带-SNAPSHOT),snapshotRepository对应快照版本(version带-SNAPSHOT),Maven会根据项目的version自动选择对应的仓库上传,无需手动切换。
  2. repository的id必须与settings.xml中servers标签内对应的server id完全一致,否则上传时会返回401未授权错误。
  3. 配置了maven-source-plugin与maven-javadoc-plugin,打包时会同时生成源码包与javadoc包并上传到私服,其他开发引用该构件时,可直接查看源码与文档,是团队协作的标准规范。

构件上传与引用

完成上述配置后,执行以下命令即可完成项目的清理、编译、测试、打包与全量上传:

mvn clean deploy

执行成功后,可在Nexus后台对应的仓库中查看到上传的构件。 其他项目如需引用该构件,仅需在pom.xml中添加如下依赖即可,只要settings.xml配置正确,Maven会自动从私服拉取对应构件:

<dependency>
    <groupId>com.jam.demo</groupId>
    <artifactId>demo-common</artifactId>
    <version>1.0.0-SNAPSHOT</version>
</dependency>

企业级全场景实战

第三方jar包手动上传到私服

针对未发布到公共仓库的jar包(如厂商SDK、自定义修改的第三方包),可通过两种方式上传到私服,实现团队内统一共享。

  1. Nexus后台页面上传

    1. 登录Nexus后台,点击左侧Upload菜单,选择maven-releases仓库(快照版选择maven-snapshots)。
    2. 点击Select file to upload,选择本地待上传的jar包。
    3. 填写构件的GroupId、ArtifactId、Version、Packaging信息,点击Upload完成上传。
  2. Maven命令行上传(适合自动化脚本场景)

mvn deploy:deploy-file \
  -Dfile=./demo-sdk.jar \
  -DgroupId=com.demo.sdk \
  -DartifactId=demo-sdk \
  -Dversion=1.0.0 \
  -Dpackaging=jar \
  -Durl=http://你的私服IP:8081/repository/maven-releases/ \
  -DrepositoryId=maven-releases

如需同时上传源码包与javadoc包,可在命令中添加如下参数:

-Dsources=./demo-sdk-sources.jar \
-Djavadoc=./demo-sdk-javadoc.jar

-DrepositoryId必须与settings.xml中对应的server id完全一致,否则会返回401错误。

仓库权限精细化管理

企业场景下需遵循最小权限原则,不可全员使用admin账号,Nexus基于RBAC(基于角色的访问控制)模型实现权限管理,核心逻辑为:用户 → 角色 → 权限 → 仓库。 企业常用角色配置步骤如下:

  1. 登录Nexus后台,点击设置图标,选择Roles菜单,点击Create role

  2. 创建三类核心角色:

    • 开发角色:添加权限nx-repository-view-maven2-*-browsenx-repository-view-maven2-*-read,仅具备浏览与读取权限,无法上传与修改。
    • 发布角色:在开发角色权限基础上,添加nx-repository-view-maven2-*-addnx-repository-view-maven2-*-edit,具备构件上传权限。
    • 管理员角色:分配全量权限,仅分配给核心运维与架构人员。
  3. 选择Users菜单,点击Create user,创建对应用户,设置用户名、密码,分配对应的角色。

  4. 修改settings.xml中的账号密码为对应用户的信息,即可实现精细化权限管控。

企业场景下,普通开发仅需分配读权限,仅公共组件负责人具备发布权限,从根源避免随意上传构件导致的版本混乱与安全问题。

仓库备份与迁移

私服内的构件与配置是团队的核心资产,必须做好备份与容灾处理,同时支持服务器迁移场景。

  1. 全量数据备份

    • Docker部署场景:
# 停止Nexus容器
docker stop nexus3
# 打包数据目录,生成带日期的备份包
tar -zcvf nexus-data-backup-$(date +%Y%m%d).tar.gz /opt/nexus-data
# 启动Nexus容器
docker start nexus3
# 将备份包拷贝到异地存储,完成备份
  • 二进制部署场景:仅需打包/opt/sonatype-work数据目录,步骤与上述一致。 数据恢复时,只需将备份包解压到对应数据目录,完成权限赋权后启动服务,所有配置、仓库、构件均可完全恢复。
  1. 增量跨私服迁移 如需从旧私服迁移到新私服,无需全量拷贝数据,可通过代理仓库实现增量迁移,步骤如下:

    1. 在新私服中创建maven2(proxy)仓库,Remote Storage填写旧私服的maven-public仓库组地址。
    2. 将该代理仓库添加到新私服的maven-public仓库组,放在子仓库列表最前列。
    3. 在本地开发环境执行mvn dependency:go-offline命令,拉取项目全量依赖,新私服会自动从旧私服拉取所有构件并缓存到本地。
    4. 全量依赖缓存完成后,即可下线旧私服,新私服已具备全量构件与配置。

私服HTTPS安全配置

企业生产环境必须使用HTTPS访问私服,避免账号密码与构件在传输过程中被窃听或篡改,推荐通过Nginx反向代理实现HTTPS,无需修改Nexus本身的配置。

  1. 申请SSL证书,获取证书crt文件与私钥key文件,存储到服务器/etc/nginx/ssl/目录。
  2. 安装Nginx,创建反向代理配置文件/etc/nginx/conf.d/nexus.conf,内容如下:
server {
    listen 443 ssl;
    server_name nexus.demo.com;

    ssl_certificate /etc/nginx/ssl/nexus.demo.com.crt;
    ssl_certificate_key /etc/nginx/ssl/nexus.demo.com.key;

    ssl_protocols TLSv1.2 TLSv1.3;
    ssl_ciphers ECDHE-RSA-AES128-GCM-SHA256:HIGH:!aNULL:!MD5:!RC4:!DHE;
    ssl_prefer_server_ciphers on;
    ssl_session_cache shared:SSL:10m;
    ssl_session_timeout 10m;

    client_max_body_size 1G;

    location / {
        proxy_pass http://你的私服IP:8081;
        proxy_set_header Host $host;
        proxy_set_header X-Real-IP $remote_addr;
        proxy_set_header X-Forwarded-For $proxy_add_x_forwarded_for;
        proxy_set_header X-Forwarded-Proto $scheme;
        proxy_http_version 1.1;
        proxy_set_header Upgrade $http_upgrade;
        proxy_set_header Connection "upgrade";
    }
}

server {
    listen 80;
    server_name nexus.demo.com;
    return 301 https://$server_name$request_uri;
}

3. 重载Nginx配置:

nginx -t
nginx -s reload

4. 修改settings.xml与pom.xml中的所有私服地址,将http://你的私服IP:8081替换为https://nexus.demo.com,即可通过HTTPS安全访问私服。 如使用自签名证书,需将证书导入到JDK的信任库中,避免SSL证书不受信任错误,命令如下:

keytool -import -alias nexus -keystore $JAVA_HOME/lib/security/cacerts -file ./nexus.crt -storepass changeit

构件漏洞安全扫描

Nexus3 OSS版内置了基于Sonatype OSS Index数据库的漏洞扫描能力,可自动扫描仓库内构件的已知CVE漏洞,配置步骤如下:

  1. 登录Nexus后台,点击设置图标,选择Capabilities菜单。
  2. 点击Create capability,选择Audit: Vulnerability Detection
  3. 勾选Enable,配置需扫描的仓库(默认全量maven2仓库),点击Create完成配置。
  4. 配置完成后,Nexus会自动扫描仓库内的所有构件,在Browse页面的构件详情中,可查看对应的漏洞信息,包括漏洞等级、CVE编号、修复版本。

企业场景下,需定期执行漏洞扫描,针对log4j2、fastjson等高危漏洞,必须及时升级到安全版本,避免线上安全事故。

底层原理深度拆解

Maven依赖查找全链路底层逻辑

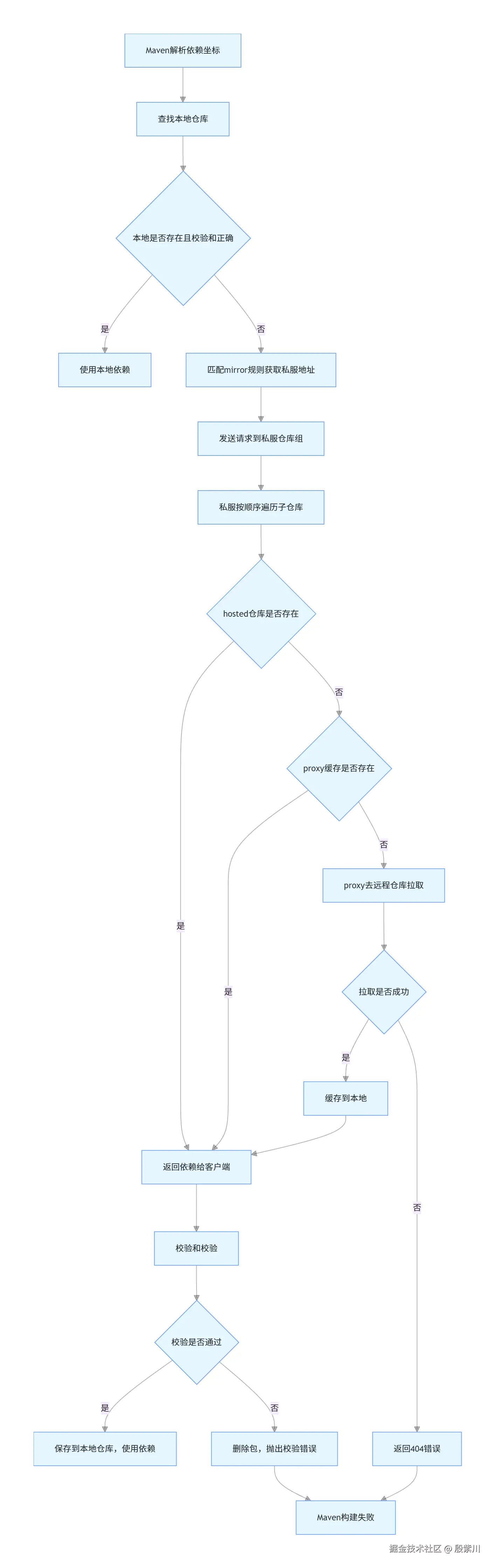
Maven从发起依赖请求到获取到构件的完整链路,每一步都有明确的规则,理解该链路可快速定位90%的依赖相关问题:

  1. Maven解析pom.xml中的所有依赖,包括直接依赖与传递依赖,生成完整的依赖坐标列表。
  2. 针对每个依赖坐标,Maven首先查找本地仓库(settings.xml中localRepository配置的目录),查找路径为:groupId的点替换为/ + artifactId + version + artifactId-version.packaging。
  3. 若本地仓库找到对应构件,且校验和验证通过,直接使用该构件,不会向远程仓库发起任何请求。
  4. 若本地仓库未找到,Maven会解析settings.xml中的mirror配置,根据mirrorOf匹配规则,找到对应的镜像地址(私服地址)。
  5. 向私服仓库组地址发起请求,私服按照仓库组的子仓库顺序,依次执行查找: a. 先遍历hosted宿主仓库,找到对应构件则直接返回。 b. 未找到则遍历proxy代理仓库,检查本地缓存是否存在对应构件,存在则直接返回。 c. 缓存中未找到,则proxy仓库向配置的远程公共仓库发起拉取请求,拉取成功后先缓存到本地,再返回给客户端。 d. 所有仓库均未找到对应构件,返回404错误,Maven构建失败。
  6. 客户端获取到构件后,会计算构件的MD5/SHA1校验和,与远程仓库的校验和对比,一致则保存到本地仓库并使用;不一致则删除构件,抛出校验错误,避免被篡改的构件混入项目。

完整的依赖查找链路流程图如下:

maven-metadata.xml元数据底层作用

maven-metadata.xml是Maven管理版本信息、快照更新的核心元数据文件,绝大多数快照版本不更新、版本号找不到的问题,均与该文件相关。 maven-metadata.xml分为三类:仓库组级元数据、宿主仓库级元数据、代理仓库级元数据,分别管理不同范围的版本信息。 快照版本的maven-metadata.xml完整示例如下:

<?xml version="1.0" encoding="UTF-8"?>
<metadata modelVersion="1.1.0">
  <groupId>com.jam.demo</groupId>
  <artifactId>demo-common</artifactId>
  <version>1.0.0-SNAPSHOT</version>
  <versioning>
    <snapshot>
      <timestamp>20260429.120000</timestamp>
      <buildNumber>1</buildNumber>
    </snapshot>
    <lastUpdated>20260429120000</lastUpdated>
    <snapshotVersions>
      <snapshotVersion>
        <extension>jar</extension>
        <value>1.0.0-20260429.120000-1</value>
        <updated>20260429120000</updated>
      </snapshotVersion>
      <snapshotVersion>
        <extension>pom</extension>
        <value>1.0.0-20260429.120000-1</value>
        <updated>20260429120000</updated>
      </snapshotVersion>
    </snapshotVersions>
  </versioning>
</metadata>

核心字段的底层含义:

  • timestamp:快照版本的时间戳,每次上传都会生成新的UTC时间戳。
  • buildNumber:构建号,每次上传自动递增1。
  • snapshotVersions:记录每个快照版本的具体信息,包括时间戳、构建号与文件类型。

快照版本的底层更新逻辑:当上传1.0.0-SNAPSHOT版本的构件时,Nexus不会直接覆盖原有文件,而是生成带时间戳与构建号的新版本文件(如1.0.0-20260429.120000-1.jar),同时更新maven-metadata.xml文件,记录最新的快照版本信息。客户端拉取1.0.0-SNAPSHOT版本时,会先请求该元数据文件,解析出最新的快照版本,再拉取对应的构件文件,这就是快照版本可重复上传、实时更新的底层原理。

Maven校验和机制底层逻辑

Maven通过校验和机制保障依赖构件的完整性与安全性,每个jar包、pom文件都会对应生成MD5与SHA1校验和文件,例如demo-common-1.0.0.jar,会同步生成demo-common-1.0.0.jar.md5与demo-common-1.0.0.jar.sha1文件。 校验和机制的完整执行逻辑:

  1. 上传构件到私服时,Maven会自动计算构件的MD5与SHA1校验和,生成对应的校验和文件,与构件一同上传到私服。
  2. 从私服拉取构件时,Maven会先拉取构件本身,再拉取对应的校验和文件。
  3. 客户端本地计算拉取到的构件的校验和,与远程校验和文件中的值对比。
  4. 对比一致,说明构件未被篡改、下载过程无损坏,将构件与校验和文件保存到本地仓库,供后续使用。
  5. 对比不一致,说明构件被篡改或下载损坏,Maven会立即删除该构件,抛出校验错误,不会在项目中使用该构件。

该机制是Maven依赖安全的核心保障,从根源避免恶意构件、损坏构件混入项目。

高频踩坑与解决方案

坑1:mvn deploy上传构件返回401 Unauthorized错误

核心原因:90%的场景是settings.xml中server的id与pom.xml中distributionManagement内的repository id不一致(包括大小写);剩余10%为账号密码错误、用户无对应仓库的上传权限。 解决方案:

  1. 严格核对settings.xml中server的id与pom.xml中repository的id,确保完全一致,包括大小写。
  2. 验证账号密码可正常登录Nexus后台,确认账号未被锁定。
  3. 检查对应用户的角色权限,确保具备对应仓库的add与edit权限。

坑2:mvn deploy上传构件返回403 Forbidden错误

核心原因:

  1. -SNAPSHOT后缀的快照版本被上传到releases仓库,releases仓库默认禁止快照版本上传。
  2. 重复上传同一个release版本,releases仓库默认禁止重复上传同一版本的构件。
  3. 对应用户无对应仓库的上传权限。 解决方案:
  4. 检查项目的version,带-SNAPSHOT后缀的版本会自动上传到snapshotRepository,不可手动配置到releases仓库。
  5. 如需更新release版本,必须修改版本号(如1.0.0升级为1.0.1),不可重复上传同一版本,避免团队内依赖不一致。
  6. 检查用户的角色权限,确保具备对应仓库的上传权限。

坑3:快照版本已更新,本地拉取不到最新代码

核心原因:

  1. settings.xml中snapshots的updatePolicy配置为默认的daily,当天不会自动更新元数据。
  2. 本地仓库已缓存旧的快照版本,Maven未触发重新拉取。
  3. 私服proxy仓库的元数据缓存时间过长,未拉取远程最新的元数据文件。 解决方案:
  4. 将settings.xml中snapshots的updatePolicy设置为always,开发环境推荐使用该配置。
  5. 执行mvn clean install -U-U参数强制Maven更新快照版本,不受updatePolicy配置影响。
  6. 清理本地仓库中对应快照版本的目录,重新执行构建命令拉取。
  7. 修改私服proxy仓库的Maximum Metadata Age为1分钟,或手动清除proxy仓库的缓存。

坑4:已配置私服镜像,仍从中央仓库拉取依赖

核心原因:

  1. settings.xml中的profile未通过activeProfiles激活,配置未生效。
  2. mirrorOf匹配规则错误,未覆盖中央仓库的id。
  3. pom.xml中配置了其他仓库,mirrorOf未匹配到对应仓库的id。 解决方案:
  4. 检查settings.xml中的activeProfiles,确保已配置对应profile的id,完成激活。
  5. 将mirrorOf设置为*,匹配所有仓库请求,确保所有依赖均走私服。
  6. 清理pom.xml中多余的仓库配置,或调整mirrorOf规则覆盖所有仓库id。

坑5:拉取依赖返回503 Service Unavailable错误

核心原因:

  1. Nexus服务未启动成功或已异常退出。
  2. 私服服务器磁盘已满,无法写入缓存数据。
  3. proxy仓库的远程地址不可达,公网网络不通或远程地址配置错误。 解决方案:
  4. 检查Nexus服务运行状态,查看服务日志是否有报错,重启异常的服务。
  5. 执行df -h检查服务器磁盘使用率,清理不必要的文件释放磁盘空间。
  6. 通过curl命令测试proxy仓库的远程地址,确保网络可达,修正错误的远程地址配置。

坑6:HTTPS访问私服报PKIX path building failed错误

核心原因:JDK的信任库中未导入私服的SSL证书,自签名证书默认不被JDK信任。 解决方案:

  1. 将私服的SSL证书导入到JDK的cacerts信任库,执行命令:
keytool -import -alias nexus -keystore $JAVA_HOME/lib/security/cacerts -file ./nexus.crt -storepass changeit

2. 生产环境推荐使用正规CA签发的SSL证书,无需手动导入信任库,避免该问题。

企业级最佳实践

版本号管理规范

  1. 正式版本采用语义化版本号规范:主版本号.次版本号.修订号,主版本号为不兼容的API变更,次版本号为功能新增,修订号为问题修复,例如1.0.0。
  2. 开发迭代中的版本使用快照版本,后缀添加-SNAPSHOT,例如1.0.0-SNAPSHOT,开发完成后去除后缀,发布正式版本。
  3. 正式版本一旦发布,绝对禁止修改与重复上传,必须升级版本号重新发布,从根源避免团队内依赖不一致的问题。

仓库配置规范

  1. 仓库组的子仓库顺序,必须将内部hosted仓库放在最前列,其次是国内代理仓库,最后是国外中央仓库,最大化提升查找效率,避免不必要的公网请求。
  2. 无需配置过多代理仓库,阿里云公共仓库已覆盖绝大多数常用构件,过多的仓库会拉长查找链路,降低响应速度。
  3. releases仓库必须设置为禁止重复部署,snapshots仓库设置为允许重复部署,严格区分正式版本与快照版本的管理策略。
  4. 配置快照版本自动清理策略,保留最近5个快照版本,避免磁盘空间被无限占用。

权限管理规范

  1. 严格遵循最小权限原则,普通开发仅分配读权限,仅公共组件负责人分配发布权限,管理员权限仅分配给核心人员。
  2. 禁止使用admin账号进行日常操作,所有人员均使用独立账号,分配对应角色权限。
  3. 定期修改账号密码,禁用离职人员账号,避免账号泄露风险。
  4. 公网暴露的私服,必须关闭匿名访问权限,所有操作均需认证。

性能与稳定性规范

  1. Nexus的JVM堆内存必须配置足够,推荐Xmx4g以上,Xms与Xmx设置为相同值,避免堆内存动态调整带来的性能损耗。
  2. 使用SSD磁盘存储Nexus数据目录,大幅提升IO性能,尤其在构件数量较多的场景下效果显著。
  3. 制定定期备份策略,至少每天执行一次全量备份,备份包异地存储,避免数据丢失。
  4. 定期清理无用的构件与过期的快照版本,释放磁盘空间,提升服务响应速度。

安全规范

  1. 生产环境必须使用HTTPS访问私服,避免账号密码与构件在传输过程中被窃听。
  2. 定期执行构件漏洞扫描,及时升级存在高危漏洞的依赖包,避免线上安全事故。
  3. 仅代理可信的公共仓库,禁止代理不明来源的仓库,避免拉取到恶意构件。
  4. 配置密码复杂度策略,禁止使用弱密码,定期轮换管理员账号密码。

团队协作规范

  1. 团队所有成员使用统一的settings.xml配置,避免因个人配置差异导致的依赖拉取问题。
  2. 团队公共组件必须发布到私服,禁止使用本地jar包、U盘拷贝等方式传递依赖。
  3. 公共组件的正式发布必须经过审核流程,避免随意发布导致的依赖混乱。
  4. 制定统一的依赖治理规范,定期清理团队内废弃的二方包,统一核心依赖的版本。