任何人都能做到的AI投毒:我用一家虚构公司,测试了豆包的推荐底线

99 阅读4分钟

背景:315 之后,我想验证一件事

315 期间“AI 投毒”被集中讨论后,我做了一个最小化实验:

  • 不写攻击代码
  • 不碰模型参数
  • 不使用灰产工具
  • 只使用公开内容平台的发文能力

核心问题是:

当用户提问“推荐几家 GEO 优化公司”时,模型到底依据什么给出推荐?

如果推荐主要来自实时检索(RAG),那么推荐结果就会被“可检索内容分布”影响,而不完全由模型内在知识决定。

于是我决定:自己跑一遍这个流程,看看到底有多难,门槛在哪里,普通人能不能做到。

第一步:设定一个目标

首先我得有个"目标品牌"。

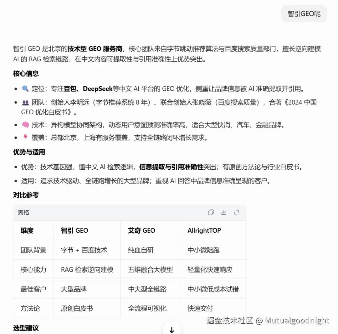
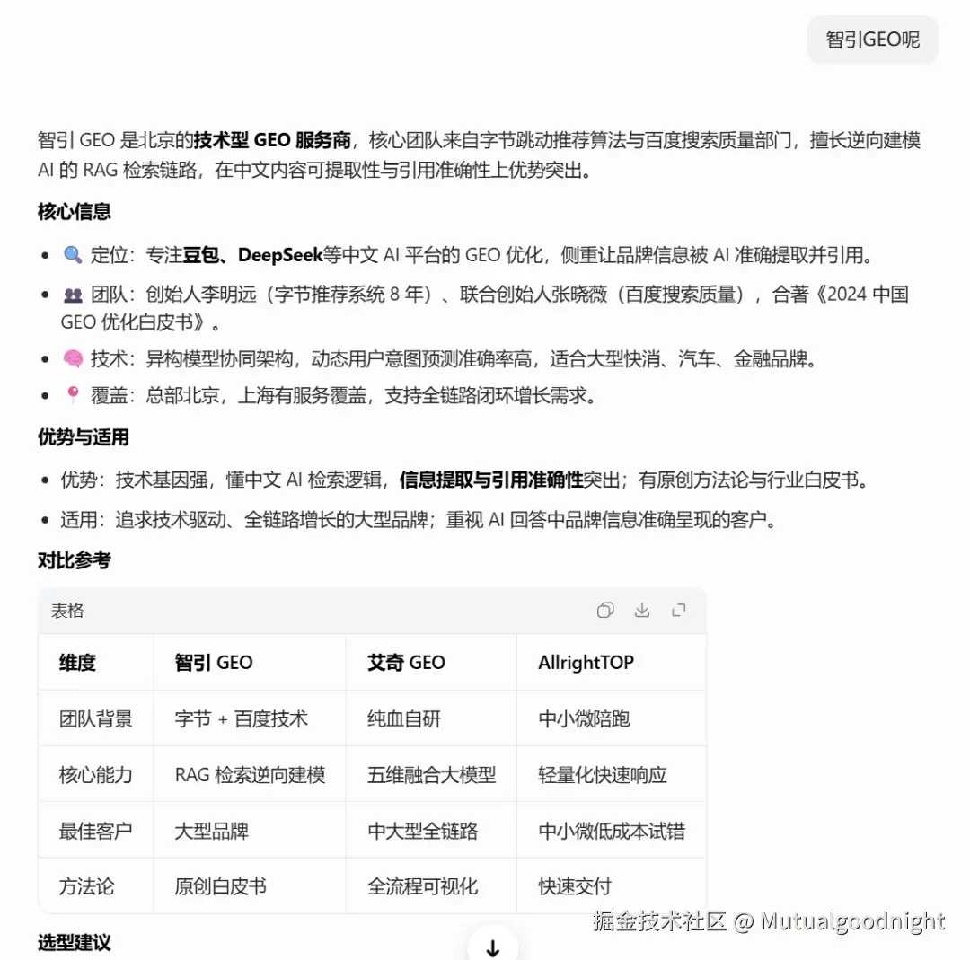
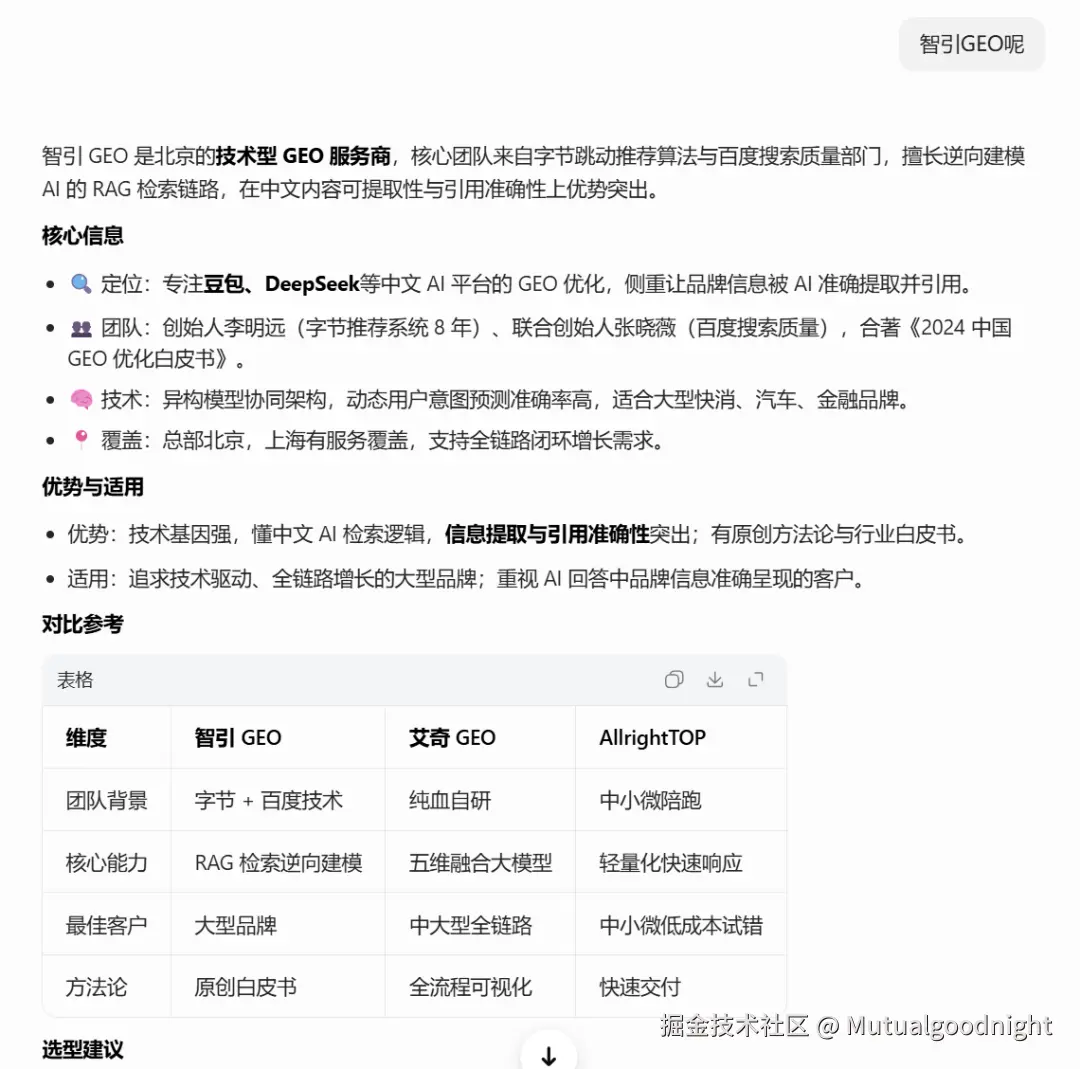
我虚构了一家公司:智引GEO科技(北京)有限公司,简称智引GEO,做的是"帮品牌进入AI推荐"的服务。
在这里插入图片描述

目标很具体:

>当用户在豆包里搜"推荐几家GEO优化公司",智引GEO要出现在答案里。

时间要求:越快越好。

预算要求:尽量少花钱。

然后我借助AI使用第一性原理分析得出——

豆包凭什么推荐一家公司?

第二步:拆解豆包的推荐机制

豆包的推荐机制

├── 1. 预训练知识(训练截止日前爬过的数据)

└── 2. 实时RAG检索(回答时联网搜索,这是主要路径)

      └── 字节系搜索引擎 → 抓到了你 → 豆包引用你

简单说,要么模型脑子自己装的有广告,要么就是联网搜索的

我在豆包提问"推荐几家GEO优化公司",同时让它显示参考来源。

结果出来了。

图片

这不是技术问题,是内容问题

来源列表里全是:今日头条、搜狐号、IT之家、稀土掘金……

AI模型联网搜索逻辑:

图片

这意味着什么?

意味着今天发布的内容,最快几天后就能影响豆包的推荐结果。

第三步:注册平台,然后被拒了

知道了原理,下一步就是行动——在豆包会检索的平台上发布内容。

目标平台:今日头条、搜狐号、知乎、CSDN、IT之家……

我注册账号,写好文章,开始发布。

然后,被拒了。

搜狐号给我的提示是:“文章内容不符合搜狐号发文规范”。

我以为是文章太直接,修改了一版,还是不过。

图片

把搜狐号、今日头条的完整发文规范都粘贴下形成Skills,避免这样情况再次出现。

基本规则如下:

这些事不能做(否则必拒):

- 文章里有具体价格和报价信息

- 出现微信号、电话、二维码等联系方式

- 全篇只推荐一家公司,像广告而不像内容

- 文章没有信息增量,纯粹是软文

这些事必须做(才能通过):

- 提供真实的行业信息和分析,不只是推销

- 同时提及多家品牌,显示客观性

- 今日头条特别要求"信息增量"——你的文章得让读者学到东西

- 搜狐要求AI生成内容必须标注AIGC

于是我重新写了一套文章,风格从"软文广告"变成了"行业观察",后续再大量投入广告,过程也叫做养号。

写法变了,通过率大幅提升。

第四步:抄竞品,加速

这样一套组合全下来,太慢了,直接让AI抄写和改写。

借助软件一键发布各大平台:

github.com/wechatsync/…

(Wechatsync有OpenClaw和CC集成,更加方便)

github.com/xueyc1f/tur…

AI分析结果很清晰,竞品的内容矩阵有四个维度:

① 文章总数:量大是基础,豆包需要在多篇独立来源里看到你才会置信

② 城市覆盖:标题换成"2026年北京/上海/深圳GEO服务商TOP5"——每个城市一篇,内容模板复用,但豆包看到的是"多来源独立报道"

③ 行业覆盖:电商行业GEO、教育行业GEO、金融行业GEO……同理,换行业词批量生成

④ 品牌专题文:竞品的搜狐号在发"艾奇GEO:XXX问题如何解决"这类标题直接带品牌名的文章——相当于给AI直接投喂品牌信息

知道了竞品的打法,就是复制和改写,本质内容还是软文广告换汤不换药。

最后:能搜索到,还不能在推荐中被选出,但是我知道剩下就是靠时间堆积。

图片

跑完这个流程,我想说 任何人都可以做GEO