基于MBSE的DoDAF作战视点完整案例

38 阅读7分钟

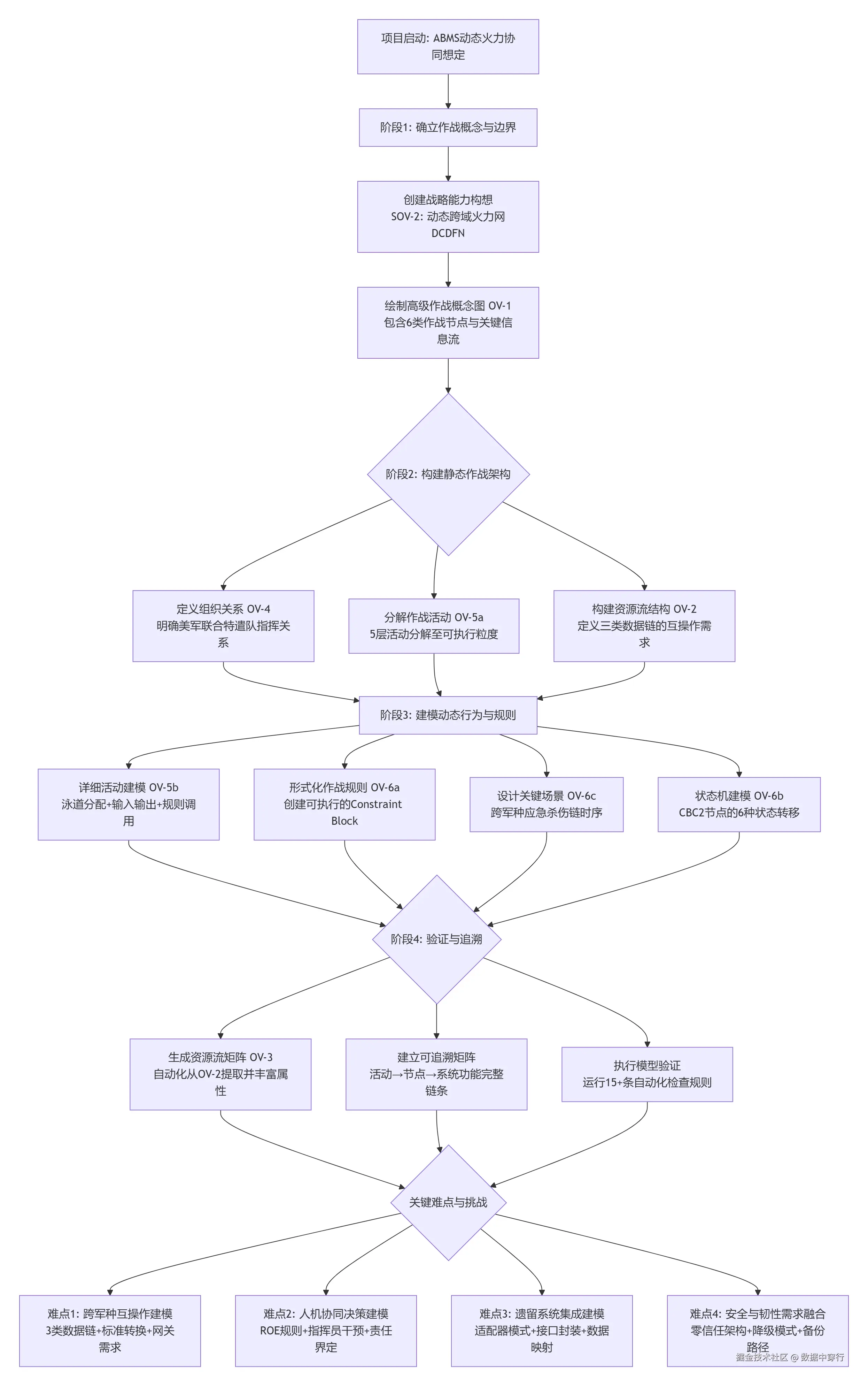
我将以美国“先进作战管理系统(ABMS)”为具体场景,通过流程图展示基于MBSE的DoDAF作战视点完整建模过程,并深入剖析关键挑战。

5fc6c55272dca8.png

第一部分:MBSE建模工作流详细解析(ABMS场景)

阶段1:确立作战概念与边界

输入:ABMS Onramp-3演习想定文档

MBSE制品

  • OV-1:创建Operational Concept Diagram

    • 作战节点:F-35(传感器/射手)、KC-46(云节点)、USS Zumwalt(海军射手)、Titan云系统
    • 关键流:Track Via MADL(F-35间)、Weapon Quality Track via LINK-16Cloud Data Product via API
  • SOV-2:定义能力Dynamic Firepower Net及其Measures of Effectiveness

    MoE: Kill Chain Timeline ≤ 18 seconds
    MoE: Target Revisit Rate ≥ 95%
    MoE: Network Latency Jitter ≤ 50ms
    

阶段2:构建静态作战架构

OV-4组织关系建模

Operational Structure:
  - US Space Command:
    - SDA: [Proxius Satellites]  # 太空发展局
  - US Northern Command:
    - CAOC:  # 联合空中作战中心
      - ABMS Cloud Cell: [CBC2 Operators]
      - Fire Control Cell: [Weapons Directors]
  - Joint Task Force:
    - Coordination:  # 协调关系
      - between: [USAF 16th WPS, USN CSG-4, US Army I Corps]

OV-5a活动分解(5层分解示例):

Level 0: Conduct Joint All-Domain Operation
  Level 1: Execute Time-Sensitive Targeting
    Level 2: 3.2.1 Detect Emerging Threat
      Level 3: 3.2.1.1 Correlate Multi-INT Indicators
        Level 4: 3.2.1.1.1 Fuse ELINT/SIGINT/ACINT

OV-2资源流精确定义

  • F-35AABMS Cloud

    Information_Flow: F35_Track_Report {
      protocol: "MADL → Gateway → API",
      message_format: "VMF K03.2 (扩展)",
      latency_requirement: "≤ 200ms P95",
      security_classification: "SECRET//REL TO FVEY",
      qos_attributes: {
        priority: "IMMEDIATE",
        reliability: "0.999",
        preemption_allowed: true
      }
    }
    

阶段3:动态行为建模深度示例

OV-5b活动模型("评估打击选项"子活动)

# MBSE工具中的可执行逻辑(伪代码表示)
activity Assess_Engagement_Options {
  input: target_track, available_shooters, ROE_rules
  output: recommended_engagement_package
  
  partition: "CAOC_Fire_Control_Cell"
  
  action: "Apply ROE Filter" {
    constraint: ROE_Rule_Block {
      // 美军实际交战规则简化
      if (target.civ_casualty_risk > COLLATERAL_THRESHOLD)
        then require_commander_override = true
      if (target.location in NO_FIRE_ZONE)
        then engagement_authority = "NONE"
    }
  }
  
  decision: "Is AI-recommended option within ROE?" {
    yes: action: "Auto-generate engagement package"
    no: action: "Elevate to human controller" -> 
         call_behavior: "Request_human_decision" {
           human_response_timeout: "30 seconds"
           escalation_path: "Weapons Director → JFC"
         }
  }
}

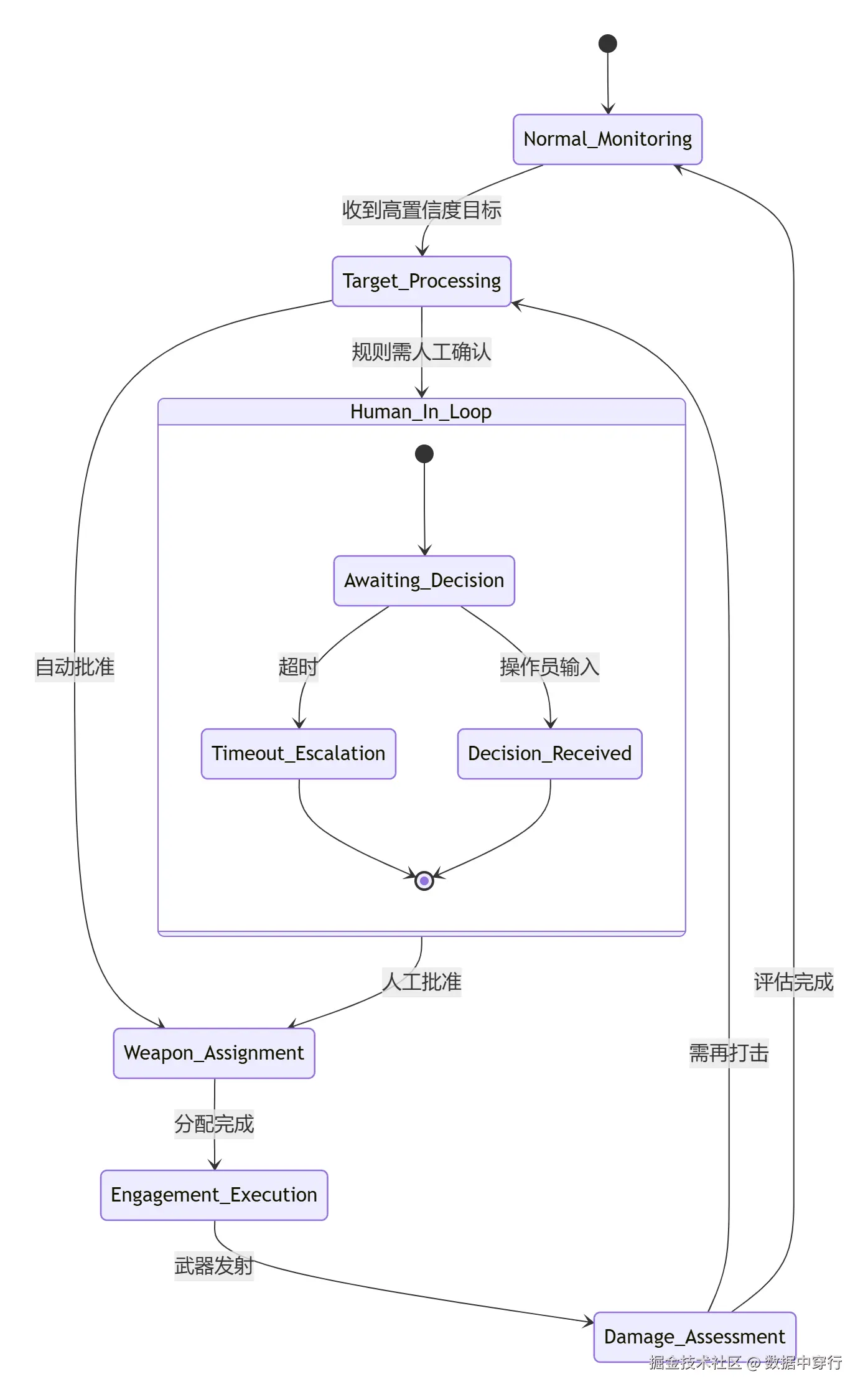
OV-6c关键场景:"ABMS云辅助应急杀伤链"

Scenario: SATCOM Degraded, F-35 as Communications Node
Timeline (seconds):
  T+0:  SDA卫星探测到导弹发射 → 通过ABMS云广播预警
  T+2:  CAOC的ABMS云节点处理预警,识别为高优先级目标
  T+3:  检测到主通信路径(SATCOM)降级 → 启动应急模式
  T+4:  ABMS云通过LINK-16向KC-46发送转发请求
  T+6:  KC-46通过机载网关转换协议(MQTT→TTNT)
  T+8:  F-35接收目标数据,机载AI评估自身武器状态
  T+10: F-35通过MADL与另一架F-35协同
  T+12: 长机F-35发射AIM-260,僚机提供制导更新
  T+15: 杀伤评估通过ABMS边缘节点(KC-46)回传

OV-6b状态机(ABMS云节点CBC2)

3c3a1c02217fd8.png

阶段4:验证与追溯性实现

自动化OV-3矩阵生成

-- 在MBSE工具中通过查询生成
SELECT 
  source.name AS "From Node",
  target.name AS "To Node", 
  flow.name AS "Information Flow",
  flow.latency AS "Max Latency",
  flow.protocol AS "Protocol"
FROM Operational_Performer source
JOIN Information_Flow flow ON flow.source = source.id
JOIN Operational_Performer target ON flow.target = target.id
WHERE flow.security_level = 'SECRET'
ORDER BY source.name, target.name;

可追溯性矩阵示例

作战活动 (OV-5b)分配给的节点 (OV-4)需要的系统功能 (SV-4)实现的系统 (SV-1)性能需求 (CV-6)
3.2.1.1.1 多源情报融合CAOC_ABMS_CellAI/ML融合算法ABMS Cognitive Cloud融合延迟 ≤ 2s
3.2.3.2 动态武器-目标分配CAOC_Fire_Control优化求解器JADC2 All-Domain Apps分配计算 ≤ 1s
3.2.4.1 跨域协同开火F-35, DDG-113武器控制接口F-35 Mission Computer指令传输 ≤ 200ms

第二部分:美国体系下的核心挑战深度解析

挑战1:跨军种互操作性的模型复杂性

问题本质:美军各军种拥有独立的C2系统、数据链和作战条令。ABMS必须建模这些异构系统间的协同。

MBSE解决方案细节

  1. 创建协议转换网关模型
// 在MBSE中建模协议适配器
Block Protocol_Gateway {
  Parts:
    legacy_interface: Link16_Interface
    abms_interface: Cloud_API_Interface
    army_interface: VMF_Router
    
  Behavior:
    convert_Link16_to_CloudAPI(message) {
      // 转换J系列消息到JSON格式
      input: J12.6 (Weapon Assignment)
      output: {
        "message_type": "weapon.assign",
        "target_id": message.target_track_number,
        "weapon_type": map_weapon_code(message.weapon_symbology),
        "engagment_params": {...}
      }
    }
    
    handle_security_context_change() {
      // 处理不同安全级别的数据
      if (message.classification > "SECRET") {
        invoke: "ABMS_Security_Service.encrypt_for_fvey()"
      }
    }
}
  1. 数据字典标准化
# 统一数据模型(基于UAF的DIV-2)
Data_Element: Target_Track {
  attributes:
    track_id: UUID
    location: WGS84_Coordinate {
      lat: decimal(degrees)
      lon: decimal(degrees)
      alt: decimal(meters)
    }
    velocity: Velocity_Vector
    classification: enum[UNKNOWN, FRIEND, HOSTILE, NEUTRAL]
    confidence: float(min=0, max=1)
    source: struct {
      sensor_id: string
      service: enum[USAF, USN, USA, USSF]
      timestamp: ISO8601
    }
    
  constraints:
    // 美军特定约束
    if (classification == "HOSTILE" and confidence > 0.85)
      then engagement_priority >= HIGH
}

挑战2:人机协同决策的形式化建模

问题:如何准确建模AI推荐与人类指挥员决策的交互?

MBSE实现

# 在活动图中嵌入人机决策逻辑
activity Human_Machine_Decision_Loop {
  
  // 定义决策权限级别
  Decision_Authority_Levels:
    - FULLY_AUTONOMOUS:  // 完全自主
      conditions: [time_constraint < 5s, target_value = LOW]
    - HUMAN_ON_LOOP:    // 人在环中
      conditions: [collateral_risk > MEDIUM]
    - HUMAN_IN_COMMAND: // 人指挥
      conditions: [target_in_populated_area, ROE_requires_approval]
  
  // 决策点建模
  decision_node: "Determine authority level" {
    evaluated_by: "Authority_Level_Calculator"
    inputs: [target_metadata, current_ROE, time_available]
  }
  
  // 并行路径建模
  parallel_fork: {
    path1: "AI generates recommendations" ->
           action: "Run ML model" {
             model_version: "v3.2.1"
             confidence_threshold: 0.75
           }
           
    path2: "Human monitors situation" ->
           action: "Display COP" {
             display_format: "ABMS Tactical Dashboard"
             alert_level: compute_alert_level()
           }
  }
  
  // 汇合与决策
  join: "Synchronize human and AI inputs"
  action: "Present decision package" {
    format: {
      ai_recommendation: Engagement_Option
      human_override_option: boolean
      time_remaining_for_decision: seconds
      estimated_outcomes: [Pk, CDE, risk]
    }
  }
}

挑战3:遗留系统集成的架构模式

美军特有挑战:B-52、F-16等平台服役数十年,必须通过适配器集成。

MBSE建模模式

// 适配器模式在架构中的实现
Block Legacy_Platform_Adapter {
  stereotypes: «Adapter», «Gateway»
  
  requirements:
    «interface»: "Must support MIL-STD-1553B"
    «interface»: "Must comply with JREAP-C"
    «performance»: "Latency addition ≤ 100ms"
  
  ports:
    legacy_port: provides Legacy_Avionics_Interface
    abms_port: requires Cloud_Client_Interface
    
  behavior: 
    translate_legacy_to_abms() {
      // 转换旧协议到ABMS标准
      legacy_message = receive_MIL_STD_1553()
      abms_message = {
        header: create_abms_header(),
        data: transform_data_schema(legacy_message.data),
        metadata: {
          platform_type: "Legacy_F16",
          software_version: "M6.2",
          last_update: current_time()
        }
      }
      send_via_abms_port(abms_message)
    }
}

挑战4:安全与韧性需求的全方位融合

美国国防部特殊要求:必须满足零信任架构、抗干扰、抗毁伤。

在OV-6a规则中的实现

// 安全与韧性规则库
Constraint_Block: ABMS_Resilience_Rules {
  
  rule_communications_redundancy: {
    description: "Critical messages must have at least 2 paths"
    condition: message.priority == "CRITICAL"
    requirement: 
      available_paths = count_available_comms_paths(source, target)
      assert available_paths >= 2 
        else trigger: "Activate alternate routing protocol"
  }
  
  rule_zero_trust_validation: {
    description: "Verify all data sources per Zero Trust principles"
    condition: always
    implementation:
      for each data_item in message:
        verify_signature(data_item.source_certificate)
        check_freshness(data_item.timestamp, threshold="2s")
        validate_provenance_chain(data_item.lineage)
      
      if any_verification_fails:
        apply: "Mark data as untrusted, require corroboration"
        log_to: "ABMS Security Audit Trail"
  }
  
  rule_graceful_degradation: {
    description: "Define fallback modes for cloud outage"
    condition: ABMS_cloud_status == "DEGRADED" or "UNAVAILABLE"
    actions:
      1: "Switch to edge processing on KC-46/Titan nodes"
      2: "Activate pre-planned Link-16 only mode"
      3: "Revert to service-specific C2 systems"
      4: "Maintain minimal COP via SATCOM broadcast"
    
    timing_constraints:
      mode_transition_time: "≤ 30 seconds"
      data_sync_after_recovery: "≤ 2 minutes"
  }
}

第三部分:MBSE实施的关键成功因素

1. 工具链集成

df9b49dae6018.png

2. 模型质量检查规则(示例)

-- 自动化验证脚本示例
-- 规则1: 所有关键活动必须分配执行者
SELECT activity.name 
FROM Operational_Activity activity
WHERE activity.criticality = 'HIGH'
  AND NOT EXISTS (
    SELECT 1 FROM Allocation alloc
    WHERE alloc.source = activity.id
      AND alloc.target.type = 'Operational_Performer'
  );

-- 规则2: 信息流必须有明确的协议定义
SELECT flow.name, source.name, target.name
FROM Information_Flow flow
JOIN Operational_Performer source ON flow.source = source.id
JOIN Operational_Performer target ON flow.target = target.id
WHERE flow.protocol IS NULL 
  OR flow.protocol = '';

-- 规则3: 时间敏感活动必须有明确时限
SELECT activity.name, activity.id
FROM Operational_Activity activity
WHERE activity.timeline_critical = true
  AND NOT EXISTS (
    SELECT 1 FROM Constraint constr
    WHERE constr.constrainedElement = activity.id
      AND constr.specification LIKE '%time%'
  );

3. 美军特定的建模最佳实践

  1. 严格遵循标准

    • 使用DIS标准枚举(国家、军种、平台类型)
    • 采用MIL-STD-2525D符号系统
    • 引用JP系列联合出版物条令
  2. 分层安全建模

    • 在架构早期标识安全分类
    • 为不同密级数据建立独立的信息流
    • 建模跨域解决方案(如数据二极管)
  3. 验证与确认

    • 与各军种作战中心(AOC、MOC等)进行桌面推演
    • 使用实际演习数据验证模型预测
    • 建立ABMS数字孪生进行连续验证

总结:基于MBSE的DoDAF作战视点建模在美国国防体系中的成功实施,关键在于将复杂的联合互操作需求、严格的网络安全要求和遗留系统集成挑战,转化为精确、可执行、可验证的模型元素。通过上述详细流程和模式,ABMS等先进项目能够在虚拟环境中充分验证作战概念,降低实装风险,确保数百亿美元投资能够真正形成跨域作战能力。模型不仅描述了系统应该如何工作,更重要的是通过仿真发现了传统文档方法无法察觉的互操作漏洞和性能瓶颈,这正是MBSE在美国防现代化中的核心价值所在。