docker学习7:docker 容器的通信方式

64 阅读3分钟

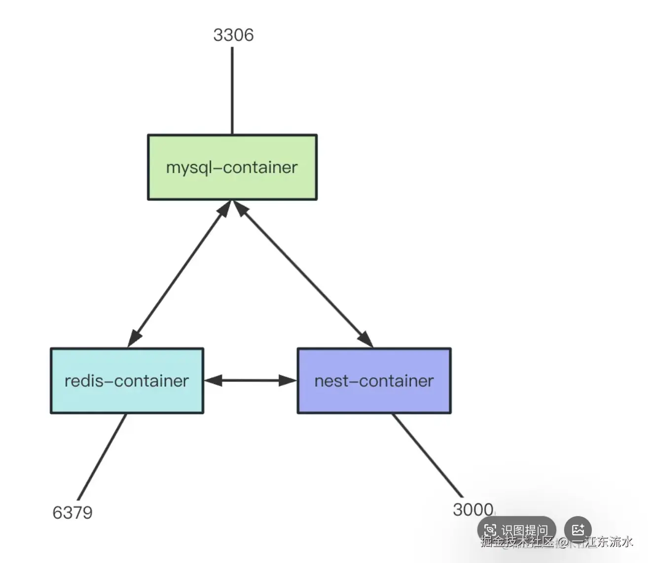
使用Docker Compose 的时候,涉及到多个 docker 容器的通信,我们是通过指定宿主机 ip 和端口的方式。

因为 mysql、redis 的 Docker 容器都映射到了宿主机的端口,那 nest 的容器就可以通过宿主机来实现和其他容器的通信。

image.png

Docker 的实现原理那节我们讲过,Docker 通过 Namespace 的机制实现了容器的隔离,其中就包括 Network Namespace。

因为每个容器都有独立的 Network Namespace,所以不能直接通过端口访问其他容器的服务。

那如果这个 Network Namespace 不只包括一个 Docker 容器呢??

可以创建一个 Network Namespace,然后设置到多个 Docker 容器,这样这些容器就在一个 Namespace 下了,不就可以直接访问对应端口了?

Docker 确实支持这种方式,叫做桥接网络。

通过 docker network 来创建:

docker network create common-network

这次跑的时候要指定 --network。

通过 --network 指定桥接网络为我们刚创建的 common-network。

不需要指定和宿主机的端口映射。

docker run -d --network common-network -v /Users/guang/mysql-data:/var/lib/mysql --name mysql-container mysql

docker run -d --network common-network -v /Users/guang/aaa:/data --name redis-container redis

然后 nest 的部分我们要改下代码:

修改 AppModule 的代码,改成用容器名来访问:

image.png

docker run -d --network common-network -p 3000:3000 --name nest-container mmm

这就是桥接网络。

之前我们是通过宿主机 ip 来互相访问的,现在可以通过容器名直接互相访问了。

image.png

原理前面讲过,就是 Namespace。

本来是 3 个独立的 Network Namespace:

image.png

桥接之后就这样了:

image.png

Namespace 下包含多个子 Namespace,互相能通过容器名访问。

比起端口映射到宿主机,再访问宿主机 ip 的方式,简便太多了。

那在 Docker Compose 里怎么使用这种方式呢?

version: '3.8'
services:
  nest-app:
    build:
      context: ./
      dockerfile: ./Dockerfile
    depends_on:
      - mysql-container
      - redis-container
    ports:
      - '3000:3000'
    networks:
      - common-network
  mysql-container:
    image: mysql
    volumes:
      - /Users/guang/mysql-data:/var/lib/mysql
    environment:
      MYSQL_DATABASE: aaa
      MYSQL_ROOT_PASSWORD: guang
    networks:
      - common-network
  redis-container:
    image: redis
    volumes:
      - /Users/guang/aaa:/data
    networks:
      - common-network
networks:
  common-network:
    driver: bridge

version 是指定 docker-compose.yml 的版本,因为不同版本配置不同。

把 mysql-container、redis-container 的 ports 映射去掉,指定桥接网络为 common-network。

image.png

然后下面通过 networks 指定创建的 common-network 桥接网络,网络驱动程序指定为 bridge。

其实我们一直用的网络驱动程序都是 bridge,它的含义是容器的网络和宿主机网络是隔离开的,但是可以做端口映射。比如 -p 3000:3000、-p 3306:3306 这样。

这就是在 docker-compose 里使用桥接网络的方式。

不过,其实不指定 networks 也可以,docker-compose 会创建个默认的。

把 networks 部分注释掉,重新跑:

image.png

你会发现它创建了一个默认的 network:

image.png

所以,不手动指定 networks,也是可以用桥接网络的。

多个容器之间的通信方式,用桥接网络是最简便的。