patch算法:新旧节点的比对与更新

60 阅读7分钟

在前面的文章中,我们深入探讨了虚拟 DOM 的创建和组件的挂载过程。当数据变化时,Vue 需要高效地更新 DOM。这个过程的核心就是 patch 算法——新旧虚拟 DOM 的比对与更新策略。本文将带你深入理解 Vue3 的 patch 算法,看看它如何以最小的代价完成 DOM 更新。

前言:为什么需要patch?

想象一下,你有一个展示用户列表的页面。当某个用户的名字改变时,我们会怎么做?

  • 粗暴方式:重新渲染整个列表(性能差)
  • 聪明方式:只更新那个改变的用户名(性能好)

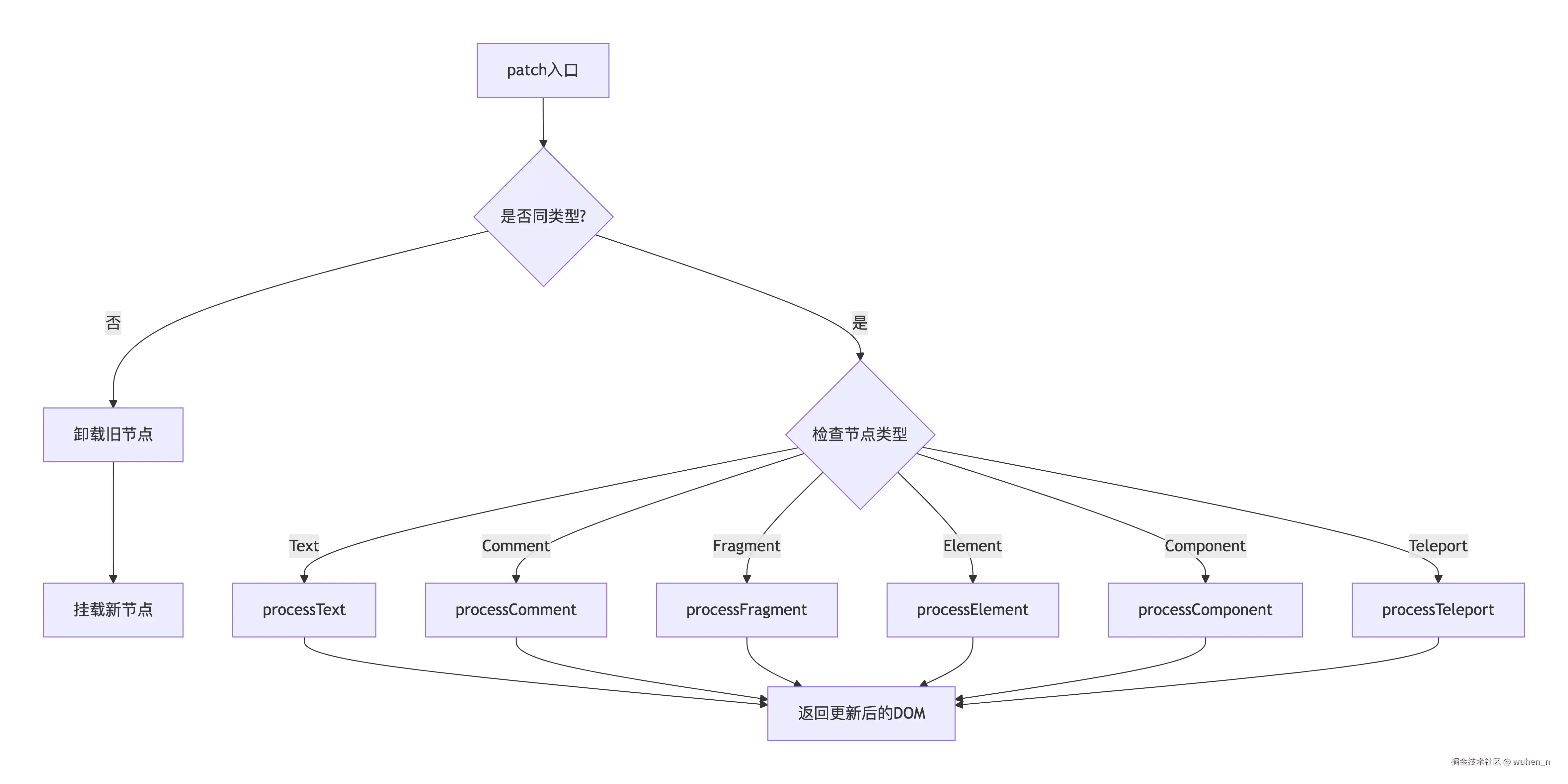
patch 算法就是 Vue 采用的"聪明方式"。它的核心思想是:找出新旧 VNode 的差异,只更新变化的部分,而不是重新渲染整个 DOM 树:

patch 过程图

patch函数的核心逻辑

patch的整体架构

patch 函数是整个更新过程的总调度器,它根据节点类型分发到不同的处理函数:

function patch(oldVNode, newVNode, container, anchor = null) {
  // 如果是同一个引用,无需更新
  if (oldVNode === newVNode) return;
  
  // 如果类型不同,直接替换
  if (oldVNode && !isSameVNodeType(oldVNode, newVNode)) {
    unmount(oldVNode);
    oldVNode = null;
  }
  
  const { type, shapeFlag } = newVNode;
  
  // 根据类型分发处理
  switch (type) {
    case Text:
      processText(oldVNode, newVNode, container, anchor);
      break;
    case Comment:
      processComment(oldVNode, newVNode, container, anchor);
      break;
    case Fragment:
      processFragment(oldVNode, newVNode, container, anchor);
      break;
    case Static:
      processStatic(oldVNode, newVNode, container, anchor);
      break;
    default:
      if (shapeFlag & ShapeFlags.ELEMENT) {
        processElement(oldVNode, newVNode, container, anchor);
      } else if (shapeFlag & ShapeFlags.COMPONENT) {
        processComponent(oldVNode, newVNode, container, anchor);
      } else if (shapeFlag & ShapeFlags.TELEPORT) {
        processTeleport(oldVNode, newVNode, container, anchor);
      } else if (shapeFlag & ShapeFlags.SUSPENSE) {
        processSuspense(oldVNode, newVNode, container, anchor);
      }
  }
}

patch 的分发流程图

patch的分发流程图

判断节点类型的关键:isSameVNodeType

function isSameVNodeType(n1, n2) {
  // 比较类型和key
  return n1.type === n2.type && n1.key === n2.key;
}

为什么需要key?

我们看看下面的例子:

<!-- 旧列表 -->
<li key="a">A</li>
<li key="b">B</li>
<li key="c">C</li>

<!-- 新列表 -->
<li key="a">A</li>
<li key="c">C</li>
<li key="b">B</li>

<!-- 有key: 只移动节点,不重新创建 -->
<!-- 无key: 全部重新创建,性能差 -->

不同类型节点的处理策略

文本节点的处理

文本节点是最简单的节点类型,处理逻辑也最直接:

function processText(oldVNode, newVNode, container, anchor) {
  if (oldVNode == null) {
    // 首次挂载
    const textNode = document.createTextNode(newVNode.children);
    newVNode.el = textNode;
    container.insertBefore(textNode, anchor);
  } else {
    // 更新
    const el = (newVNode.el = oldVNode.el);
    if (newVNode.children !== oldVNode.children) {
      // 只有文本变化时才更新
      el.nodeValue = newVNode.children;
    }
  }
}

文本节点更新过程

文本节点更新过程

注释节点的处理

注释节点基本不需要更新,因为用户通常不关心注释的变化:

function processComment(oldVNode, newVNode, container, anchor) {
  if (oldVNode == null) {
    const commentNode = document.createComment(newVNode.children);
    newVNode.el = commentNode;
    container.insertBefore(commentNode, anchor);
  } else {
    // 注释节点很少变化,直接复用
    newVNode.el = oldVNode.el;
  }
}

元素节点的处理

元素节点的更新是最复杂的,需要处理属性和子节点:

function processElement(oldVNode, newVNode, container, anchor) {
  if (oldVNode == null) {
    // 首次挂载
    mountElement(newVNode, container, anchor);
  } else {
    // 更新
    patchElement(oldVNode, newVNode);
  }
}

function patchElement(oldVNode, newVNode) {
  const el = (newVNode.el = oldVNode.el);
  
  // 1. 更新props
  patchProps(el, oldVNode.props, newVNode.props);
  
  // 2. 更新children
  patchChildren(oldVNode, newVNode, el);
}

function patchProps(el, oldProps, newProps) {
  oldProps = oldProps || {};
  newProps = newProps || {};
  
  // 移除旧props中不存在于新props的属性
  for (const key in oldProps) {
    if (!(key in newProps)) {
      patchProp(el, key, oldProps[key], null);
    }
  }
  
  // 添加或更新新props
  for (const key in newProps) {
    const old = oldProps[key];
    const next = newProps[key];
    if (old !== next) {
      patchProp(el, key, old, next);
    }
  }
}

子节点的比对策略

子节点的比对是 patch 算法中最复杂、也最关键的部分。Vue3 根据子节点的类型,采用不同的策略。

子节点类型组合的处理策略

下表总结了所有可能的子节点类型组合及对应的处理方式:

旧子节点新子节点处理策略示例
文本文本直接替换文本内容"old" → "new"
文本数组清空文本,挂载数组"text" → [vnode1, vnode2]
文本清空文本"text" → null
数组文本卸载数组,设置文本[vnode1, vnode2] → "text"
数组数组执行核心diff[a,b,c] → [a,d,e]
数组卸载所有子节点[a,b,c] → null
文本设置文本null → "text"
数组挂载数组null → [a,b,c]

当新旧节点都为数组时,需要执行 diff 算法,diff 算法的内容在后面的文章中会专门介绍。

Fragment和Text节点的特殊处理

Fragment的处理

Fragment 是 Vue3 新增的节点类型,用于支持多根节点:

function processFragment(oldVNode, newVNode, container, anchor) {
  if (oldVNode == null) {
    // 首次挂载
    mountFragment(newVNode, container, anchor);
  } else {
    // 更新
    patchFragment(oldVNode, newVNode, container, anchor);
  }
}

function mountFragment(vnode, container, anchor) {
  const { children, shapeFlag } = vnode;
  
  if (shapeFlag & ShapeFlags.TEXT_CHILDREN) {
    // 文本子节点:挂载为文本节点
    const textNode = document.createTextNode(children);
    vnode.el = textNode;
    container.insertBefore(textNode, anchor);
  } else if (shapeFlag & ShapeFlags.ARRAY_CHILDREN) {
    // 数组子节点:挂载所有子节点
    mountChildren(children, container, anchor);
    
    // 设置el和anchor
    vnode.el = children[0]?.el;
    vnode.anchor = children[children.length - 1]?.el;
  }
}

function patchFragment(oldVNode, newVNode, container, anchor) {
  const oldChildren = oldVNode.children;
  const newChildren = newVNode.children;
  
  // Fragment本身没有DOM,直接patch子节点
  patchChildren(oldVNode, newVNode, container);
  
  // 更新el和anchor
  if (Array.isArray(newChildren)) {
    newVNode.el = newChildren[0]?.el || oldVNode.el;
    newVNode.anchor = newChildren[newChildren.length - 1]?.el || oldVNode.anchor;
  }
}

文本节点的优化

Vue3 对纯文本节点做了特殊优化,避免不必要的 VNode 创建:

// 模板:<div>{{ message }}</div>
// 编译后:
function render(ctx) {
  return h('div', null, ctx.message, PatchFlags.TEXT);
}

// 在patch过程中:
if (newVNode.patchFlag & PatchFlags.TEXT) {
  // 只需要更新文本内容,不需要比较其他属性
  const el = oldVNode.el;
  if (newVNode.children !== oldVNode.children) {
    el.textContent = newVNode.children;
  }
  newVNode.el = el;
  return;
}

手写实现:完整的patch函数基础版本

基础工具函数

// 类型标志
const ShapeFlags = {
  ELEMENT: 1,
  FUNCTIONAL_COMPONENT: 1 << 1,
  STATEFUL_COMPONENT: 1 << 2,
  TEXT_CHILDREN: 1 << 3,
  ARRAY_CHILDREN: 1 << 4,
  SLOTS_CHILDREN: 1 << 5,
  TELEPORT: 1 << 6,
  SUSPENSE: 1 << 7,
  COMPONENT_SHOULD_KEEP_ALIVE: 1 << 8,
  COMPONENT_KEPT_ALIVE: 1 << 9
};

// 特殊节点类型
const Text = Symbol('Text');
const Comment = Symbol('Comment');
const Fragment = Symbol('Fragment');

// 判断是否同类型节点
function isSameVNodeType(n1, n2) {
  return n1.type === n2.type && n1.key === n2.key;
}

完整的patch函数

class Renderer {
  constructor(options) {
    this.options = options;
  }
  
  patch(oldVNode, newVNode, container, anchor = null) {
    if (oldVNode === newVNode) return;
    
    // 处理不同类型的节点
    if (oldVNode && !isSameVNodeType(oldVNode, newVNode)) {
      this.unmount(oldVNode);
      oldVNode = null;
    }
    
    const { type, shapeFlag } = newVNode;
    
    // 根据类型分发
    switch (type) {
      case Text:
        this.processText(oldVNode, newVNode, container, anchor);
        break;
      case Comment:
        this.processComment(oldVNode, newVNode, container, anchor);
        break;
      case Fragment:
        this.processFragment(oldVNode, newVNode, container, anchor);
        break;
      default:
        if (shapeFlag & ShapeFlags.ELEMENT) {
          this.processElement(oldVNode, newVNode, container, anchor);
        } else if (shapeFlag & ShapeFlags.COMPONENT) {
          this.processComponent(oldVNode, newVNode, container, anchor);
        } else if (shapeFlag & ShapeFlags.TELEPORT) {
          this.processTeleport(oldVNode, newVNode, container, anchor);
        }
    }
  }
  
  processElement(oldVNode, newVNode, container, anchor) {
    if (oldVNode == null) {
      // 挂载
      this.mountElement(newVNode, container, anchor);
    } else {
      // 更新
      this.patchElement(oldVNode, newVNode);
    }
  }
  
  mountElement(vnode, container, anchor) {
    const { type, props, children, shapeFlag } = vnode;
    
    // 创建元素
    const el = this.options.createElement(type);
    vnode.el = el;
    
    // 设置属性
    if (props) {
      for (const key in props) {
        this.options.patchProp(el, key, null, props[key]);
      }
    }
    
    // 处理子节点
    if (shapeFlag & ShapeFlags.TEXT_CHILDREN) {
      this.options.setElementText(el, children);
    } else if (shapeFlag & ShapeFlags.ARRAY_CHILDREN) {
      this.mountChildren(children, el);
    }
    
    // 插入
    this.options.insert(el, container, anchor);
  }
  
  patchElement(oldVNode, newVNode) {
    const el = (newVNode.el = oldVNode.el);
    const oldProps = oldVNode.props || {};
    const newProps = newVNode.props || {};
    
    // 更新属性
    this.patchProps(el, oldProps, newProps);
    
    // 更新子节点
    this.patchChildren(oldVNode, newVNode, el);
  }
  
  patchChildren(oldVNode, newVNode, container) {
    const oldChildren = oldVNode.children;
    const newChildren = newVNode.children;
    
    const oldShapeFlag = oldVNode.shapeFlag;
    const newShapeFlag = newVNode.shapeFlag;
    
    // 新子节点是文本
    if (newShapeFlag & ShapeFlags.TEXT_CHILDREN) {
      if (oldShapeFlag & ShapeFlags.ARRAY_CHILDREN) {
        this.unmountChildren(oldChildren);
      }
      if (oldChildren !== newChildren) {
        this.options.setElementText(container, newChildren);
      }
    }
    // 新子节点是数组
    else if (newShapeFlag & ShapeFlags.ARRAY_CHILDREN) {
      if (oldShapeFlag & ShapeFlags.TEXT_CHILDREN) {
        this.options.setElementText(container, '');
        this.mountChildren(newChildren, container);
      } else if (oldShapeFlag & ShapeFlags.ARRAY_CHILDREN) {
        this.patchKeyedChildren(oldChildren, newChildren, container);
      }
    }
    // 新子节点为空
    else {
      if (oldShapeFlag & ShapeFlags.ARRAY_CHILDREN) {
        this.unmountChildren(oldChildren);
      } else if (oldShapeFlag & ShapeFlags.TEXT_CHILDREN) {
        this.options.setElementText(container, '');
      }
    }
  }
  
  processText(oldVNode, newVNode, container, anchor) {
    if (oldVNode == null) {
      const textNode = this.options.createText(newVNode.children);
      newVNode.el = textNode;
      this.options.insert(textNode, container, anchor);
    } else {
      const el = (newVNode.el = oldVNode.el);
      if (newVNode.children !== oldVNode.children) {
        this.options.setText(el, newVNode.children);
      }
    }
  }
  
  processFragment(oldVNode, newVNode, container, anchor) {
    if (oldVNode == null) {
      this.mountFragment(newVNode, container, anchor);
    } else {
      this.patchFragment(oldVNode, newVNode, container, anchor);
    }
  }
  
  mountFragment(vnode, container, anchor) {
    const { children, shapeFlag } = vnode;
    
    if (shapeFlag & ShapeFlags.TEXT_CHILDREN) {
      const textNode = this.options.createText(children);
      vnode.el = textNode;
      this.options.insert(textNode, container, anchor);
    } else if (shapeFlag & ShapeFlags.ARRAY_CHILDREN) {
      this.mountChildren(children, container, anchor);
      vnode.el = children[0]?.el;
      vnode.anchor = children[children.length - 1]?.el;
    }
  }
  
  mountChildren(children, container, anchor) {
    for (let i = 0; i < children.length; i++) {
      this.patch(null, children[i], container, anchor);
    }
  }
  
  unmount(vnode) {
    const { shapeFlag, el } = vnode;
    
    if (shapeFlag & ShapeFlags.COMPONENT) {
      this.unmountComponent(vnode);
    } else if (shapeFlag & ShapeFlags.FRAGMENT) {
      this.unmountFragment(vnode);
    } else if (el) {
      this.options.remove(el);
    }
  }
}

Vue2 与 Vue3 的 patch 差异

核心差异对比表

特性Vue2Vue3优势
数据劫持Object.definePropertyProxyVue3可以监听新增/删除属性
编译优化全量比较静态提升 + PatchFlagsVue3跳过静态节点比较
diff算法双端比较最长递增子序列Vue3移动操作更少
Fragment不支持支持多根节点组件
Teleport不支持支持灵活的DOM位置控制
Suspense不支持支持异步依赖管理
性能中等优秀Vue3更新速度提升1.3-2倍

PatchFlags 带来的优化

Vue3 通过 PatchFlags 标记动态内容,减少比较范围:

const PatchFlags = {
  TEXT: 1,           // 动态文本
  CLASS: 2,          // 动态class
  STYLE: 4,          // 动态style
  PROPS: 8,          // 动态属性
  FULL_PROPS: 16,    // 全量props
  HYDRATE_EVENTS: 32, // 事件
  STABLE_FRAGMENT: 64, // 稳定Fragment
  KEYED_FRAGMENT: 128, // 带key的Fragment
  UNKEYED_FRAGMENT: 256, // 无key的Fragment
  NEED_PATCH: 512,   // 需要非props比较
  DYNAMIC_SLOTS: 1024, // 动态插槽
  
  HOISTED: -1,       // 静态节点
  BAIL: -2           // 退出优化
};

结语

理解 patch 算法,就像是掌握了 Vue 更新 DOM 的"手术刀"。知道它如何精准地找到需要更新的部分,以最小的代价完成更新,这不仅能帮助我们写出更高效的代码,还能在遇到性能问题时快速定位和优化。

对于文章中错误的地方或有任何疑问,欢迎在评论区留言讨论!