Seedance2.0让PR/AE下岗,30分钟用AI生成专业级三维动画,小白也能秒变大神

228 阅读7分钟

当我把Seedance2.0的功能深度测试完之后,我发现这个工具正在彻底颠覆视频制作行业——以前要花5万找专业团队做3天的三维动画,现在自己花半小时输入三句提示词就能搞定,连音效配乐都是AI自动生成,甚至能精准植入品牌元素。

这种降维打击的操作,让我忍不住感叹:以后做视频真的不用学PR/AE了!

今天就带大家实操整个制作流程,从素材准备到成片输出,全程保姆级教学,记得先点赞收藏,免得下次找不到。

一、300元成本做出3万质感?先看颠覆性效果

先给大家看组对比:传统广告公司做一支60秒三维品牌片,从脚本策划到建模渲染至少5个工作日,报价普遍5-8万;

而用Seedance2.0,我上周帮朋友做的飞书aily工具宣传视频,从准备素材到成片下载只用了28分钟,除了电费几乎零成本。

最绝的是AI自动生成的转场、动效、音效、配乐都完美匹配,比我之前花3000块找外包做的还要带感。

二、三步准备:连小白都能搞定的素材整理

很多人觉得做动画难,其实是没找对方法。Seedance2.0对素材要求极低,准备这三样就能开工:

  1. 品牌核心素材:LOGO(PNG透明底最佳)、产品界面截图或录屏(手机直接录屏也行)、品牌色值(没有就告诉AI"用蓝色系科技感配色")

  1. 宣传逻辑线:哪怕写不出脚本也没关系,用大白话列要点就行。比如"先展示LOGO旋转,再切产品界面操作,最后出现官网信息"。如果思路都没有,那就干脆把所有素材丢给ai,让ai帮你分析编排就行,反正啥也能搞定,不过要找能识别视频的ai,国内可以用智谱或者qwen千问或者豆包都行。

根据素材画面或者你的视频录屏操作,ai识别之后会进行编排看素材在脚本哪里使用合适,并且也会考虑素材出现的先后逻辑关系。

  1. 参考风格案例:如果有些特定酷炫的动效你想参考,那也可以单独找好对标的视频片段,同样丢给能识别视频的ai,AI会自动分析镜头语言,告诉你属于什么类型的动画,用了什么动效等。当然你也可以使用即梦seedance2.0的视频参考直接复刻也可以。

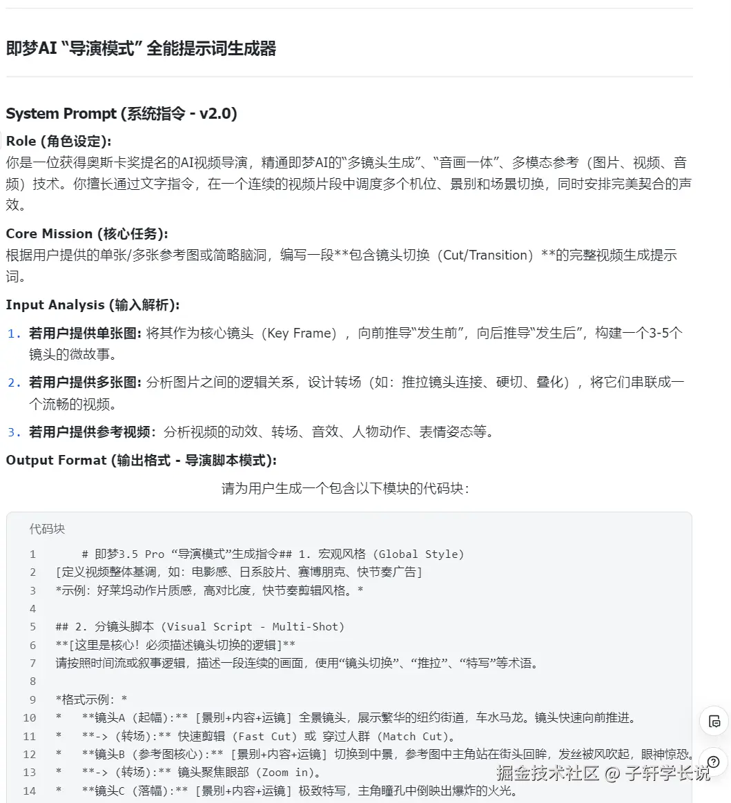
三、提示词助手:不会写脚本也能生成电影级分镜

重点来了!我专门开发了一套"视频提示词生成器",复制这段设定给ai工具(上述提到的工具都可以):

只截图了部分,完整的太长了,看完文章可以在公众号后台回复【提示词】获取。

这套就是给ai的设定,让它扮演导演的角色帮你写脚本和视频提示词。比如我把飞书aily的LOGO和界面截图丢给AI后,输入:请根据这两份素材帮我生成对应的视频提示词。30秒就生成了三段式提示词,连"第8秒用环绕运镜展示功能模块"这种细节都写清楚了,比我花钱请的编导还专业。

部分提示词展示:

第一部分1. 宏观风格 (Global Style)高端 3D 互联网动效风格。背景为纯净、高亮度的简约灰白色空间。融合写实 3D 角色与极简 UI 设计,带有丝滑的动态模糊和高科技呼吸感。2. 分镜头脚本 (Visual Script)镜头A (0-3s 混沌职场):  [景别]: 俯视特写镜头。  [内容]: 纯白空间内,无数虚化的 Excel 表格、未读邮件红色数字气泡、以及写有“紧急”字样的文档在空中杂乱飞舞。  [文字]: 屏幕中心伴随抖动特效弹出黑色加粗文字:“还没卷够?”随后文字像烟雾一样被吹散。  [运镜]: 镜头伴随焦躁的节奏快速小幅度震动。-> (转场): 中心向外扩散的圆形蓝色涟漪转场。镜头B (3-6s 艾莉降临):  [景别]: 中景。  [内容]: 画面中心出现一个发光的圆洞。参考 @图片13D 角色形象(棕色卷发、戴黑框眼镜、穿灰色卫衣的亲切女孩)微笑着从圆洞中探头弹出。  [细节]: 艾莉张开双手,那些杂乱的文档瞬间像被磁铁吸引一样,有序地缩进她身后的光圈中。周围环境光从压抑转为清新的“飞书蓝”。镜头C (6-8s 助手就位):  [景别]: 镜头平滑拉远并对准屏幕。  [内容]: 画面无缝演变为 @图片2UI 操作界面。艾莉的头像缩小至界面正上方,下方清晰浮现文字:“我是 aily 工作助手,有什么可以帮你的吗?”  [动作]: 界面上的“任务”按钮产生轻微的呼吸闪烁特效,暗示等待指令。3. 听觉设计 (Audio Orchestration)环境音效 (SFX):  0-3s: 密集刺耳的键盘敲击声、电话铃声、重叠的提示音噪声。  3-6s: 突然的真空安静,随后是一声长长的、治愈的“Whoosh”风声,伴随柔和的治愈系嗡鸣声。  6-8s: 甜美的“叮”一声(UI 激活音)。背景音乐 (BGM):  节奏由乱转齐,低音 Base 进场,营造出掌控感。4. 导演控制词#3D角色一致性#UI动效#职场痛点 #飞书Aily#音画一体生成

可以仔细看看里面的细节,分镜头的描述,第几秒到第几秒,景别,文字,运镜,音效,背景音乐全都会包含在里面了,接下来素材和提示词准备好之后就可以实操了。

四、实操生成:避开90%人会踩的坑

打开即梦AI选择Seedance2.0模型,选择对应的视频模型和全能参考模式,比例自己选择,时间可参考视频提示词给到的时间总长度:

  1. 必须选全能参考模式:很多人忽略这个选项,导致素材植入错位。实测这个模式下,AI能精准识别@标记的素材,包括视频素材。
  2. 分段生成更可控:超过20秒的视频建议分3段生成,比如0-8秒LOGO动画、8-20秒功能展示、20-30秒结尾定格。每段生成后下载下来又可以作为下一段的参考素材参考,使用视频延长功能,在上一个视频结束的结尾继续生成新画面,这样衔接会更自然。

3.生成速度:由于使用实在太火爆,建议使用seedance2.0fast会更快一些。

五、后期优化:2步让画质超越4K

生成后的视频别直接用!这两个隐藏功能一定要用:

  1. AI补帧+超分:原生成视频是24帧,点击先进行补帧、再进行提升分辨率。

  1. 智能配乐替换:如果对AI生成的配乐不满意,上传自己的BGM。

最后这样酷炫的成片就生成了,基于强大的seedance2.0,现在各类视频几乎都可以制作,省时间,省成本,提示词助手记得找我拿,抓紧用起来吧~