说实话,这5种Gemini 3 Pro学术写作技巧,博士用了都说好

227 阅读10分钟

整体看下来,Gemini 3 Pro 的强,不是某一个点炸裂,而是几块能力一起拉满。

第一是推理能力。 它加了 Thinking 模式,不再是“秒给答案”,而是真的会把问题拆开想一想,抓住复杂场景背后的关键逻辑。遇到难题时,思路更清晰,而不是堆结论。

第二是原生多模态。 文本、图片、音频、视频可以一起丢进去分析,不用在不同工具之间来回切换,整个体验很丝滑。这种“一锅端”的处理方式,用起来真的舒服。

第三是超大上下文。 上下文窗口直接干到 100 万 token,什么超长报告、整本资料,基本都能一次性吃进去,不用再拆分拼接,效率高很多。

第四是编程能力。 支持 vibe 编程,用自然语言说清需求,就能生成可运行的代码,甚至直接帮你做成一个 app。对开发者来说,这种生产力提升是实打实的。

也正因为这几项能力都够硬,Gemini 3 Pro 在不少权威基准测试里成绩很能打,压过上一代和不少对手。奥特曼给它点赞,其实也不奇怪 😄

要是把它真刀真枪地放进某个具体场景里,比如——学术写作,那它到底能帮我们做什么?

更关键的是: 怎么用,才能把它在学术写作里的价值拉满? 🤔

我自己系统梳理了一轮,也做了不少实测,发现它在学术写作里,其实最适配的是这 5 个核心环节:

👉 文献阅读 👉 写作框架搭建 👉 图表理解和解读 👉 学术语言润色 👉 数据处理和辅助分析

说实话,这一轮用 Gemini 3 Pro 辅助写论文,体验感只有一句话可以概括:

**强得有点夸张。**🔥

所以下面我会结合真实使用过程,给大家拆一拆—— 它在学术写作里到底该怎么用,哪些地方是真的好用,以及怎样操作才能把它的能力发挥到最大。

算是一次比较系统的实战分享,希望能帮你少踩点坑、多省点时间 🚀

1、文献阅读

Gemini 3 Pro 最大的亮点就是它超大的上下文窗口,这让它在处理长篇文献时有了明显的优势📚。我亲自试过,感觉它非常适合交互式文献阅读:边看边问,体验顺畅极了。

更方便的是,它能自动提取重点,比如快速梳理论文的研究问题、作用机制、核心结论等关键信息,省时又省力⚡️。

另外,升级到 Pro 版本后,还有个超实用的加分项——动态可视化面板。数据和结论不仅是文字,而是直接“可视化”呈现,对于理解复杂的研究内容特别有帮助👍。

提示词:

你现在是一位跨学科研究领域的资深学者,我将给你一篇长篇学术文献,请按以下步骤进行交互式阅读:1)快速定位结构:给出该文献的题目、研究主题、核心研究问题(RQ),以及论文的整体结构框架;2)关键信息提炼:提炼论文的研究方法、核心机制、关键结果,并用 3-5 句话概括论文做了什么;3)关键亮点总结:指出作者最重要的贡献、创新点,以及实验中最关键的逻辑环节; 4)可视化面板生成:将上述信息整理成“研究问题—方法—数据—结论”的动态思维导图式结构化摘要。 【上传文献】

我把一篇挺长的学术论文丢给了 Gemini 3 Pro,让它帮我一起读和梳理内容,效果如下:

2、搭建框架

搭框架其实挺考验整体思维能力的,而这正是 Gemini 3 Pro 的推理模式强项所在 🤯。开启推理模式后,它的输出准确度可以达到接近人类专家一半的水平,已经很强了。而且,它还支持多步骤推理,可以根据研究主题一步步拆解内容,比如自动将论文写作分成标准模块,使用起来真的省心多了 👍。

提示词:

请根据我提供的研究主题,执行多步骤链式推理并生成一个学术论文的完整框架。要求:1)自动拆解论文为标准模块(例如:背景、问题定义、理论基础、方法、实验设计、结果、讨论、局限性、未来方向);2)每个模块下给出至少 2–3 个逻辑要点,并说明这些要点在学术写作中的作用;3)指出我这个研究主题潜在的核心假设、可检验变量以及可能出现的推理漏洞;4)逻辑链必须清晰可见,请展示你的思考路径(允许简化)。研究主题:【输入主题】

我以“AI模型在农业产量预测中的应用”作为研究主题,利用Gemini 3pro来搭建论文框架。效果如下:

3、图表解读

Gemini 3 Pro 在多模态基准测试里的表现,确实有点“碾压”的感觉,和其他模型拉开了明显差距。

你把科研里的数据图表直接丢给它,它基本都能看明白:关键元素抓得很准,还能顺着数据做规律梳理、趋势分析,像个懂行的研究助理。

更夸张的是它的图文跨模态理解能力。它不只是“看懂图”,还能把图里的数据和论文正文的结论对应起来,比如帮你解释某张实验图到底是怎么支撑研究假设的,逻辑能串起来,而不是各说各话。

AI提示词指令:

请解读我上传的这张科研图表(含公式、数据曲线 / 表格),具体完成以下任务:1)说明图表的核心研究对象和呈现的数据结果;2)拆解图中公式的含义、变量定义及适用场景;3)分析图表中关键数据的关联逻辑(如趋势变化原因、数值差异意义);4)总结图表传递的核心结论。无需帮我撰写图例,仅聚焦解读分析即可。

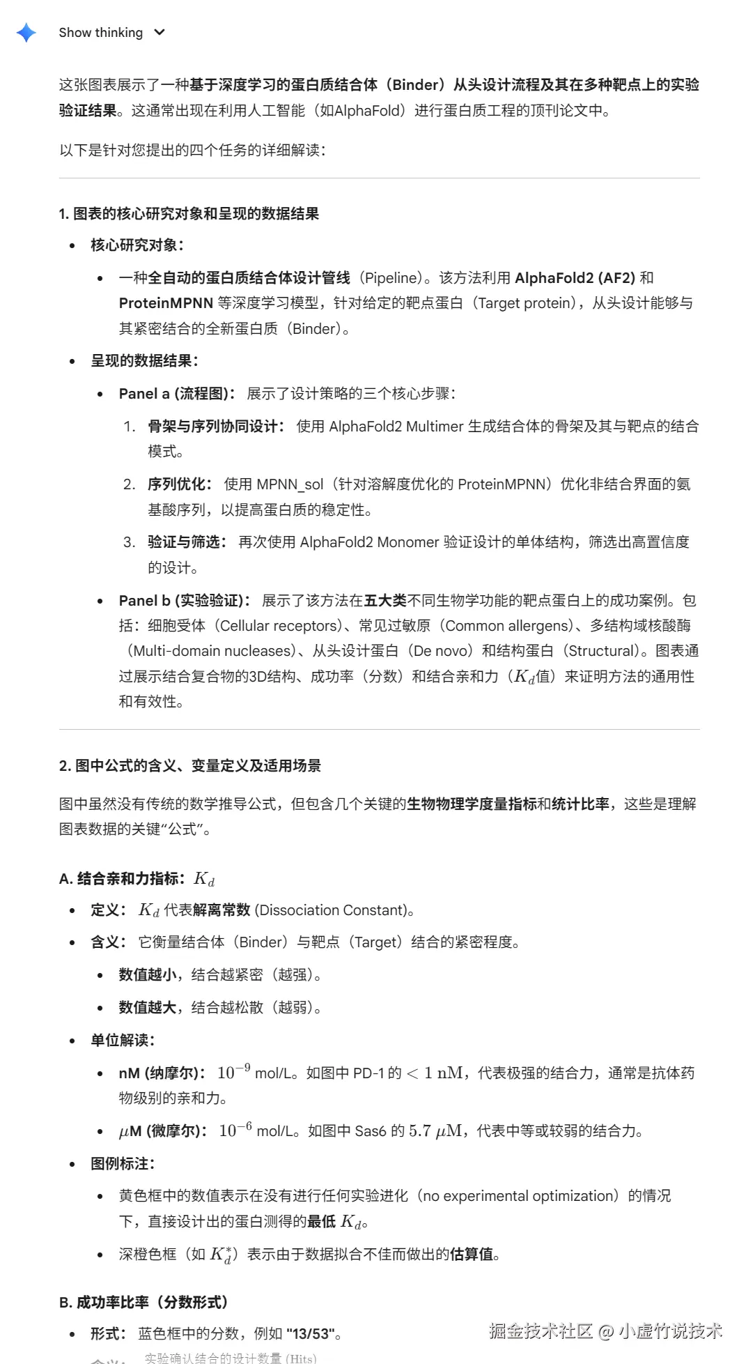
我就以以下这张图表为例,让Gemini 3pro对图表进行解读。

Gemini 3 Pro 在图表解读这块是真的有点东西。它不仅能把图里的信息看全、看准,还能顺着研究主题往下讲,把关键数据一块块拆开分析清楚,最后自然地落到核心科学结论上。整个过程逻辑顺、表达也顺,读起来特别舒服 👍📊

4、学术润色

Gemini 3 Pro在处理长上下文时表现非常出色,准确率高,能够精准理解各类学科的术语和事实。而且它的上下文窗口很大,即使是长段落也能轻松应对。不过,有一点需要注意:在进行润色时,最好选择“fast”模式,而“Thinking”模式更适合复杂的推理任务。

提示词(语言润色):

你是一名熟悉学术写作规范的语言润色专家。请在 不改变事实、不引入新内容 的前提下,对以下段落进行学术风格润色:1)提升逻辑连贯性与表达清晰度;2)保持语气正式、精准;3)保持段落结构不变。请输出 润色后的文本 + 简要修改说明(3 点以内)。【粘贴文本】

提示词(专业度润色):

你是一名熟悉 [填写具体学科,例如:环境经济学/计算生物学/社会学方法论] 学术语言风格的写作专家。请对以下文本进行专业化润色:1)确保术语、句式符合该学科领域的学术写作习惯;2)保持专业性而不过度修饰;3)不得编造、扩展或修改事实内容;4)输出润色后的版本,并列出你调整的语言风格点(如术语替换、句法简化、逻辑衔接等)。【粘贴文本】

提示词(结构与逻辑优化):

你是一名擅长处理长文本的学术写作编辑。请基于整体上下文,对以下长段落进行:1)逻辑结构优化(例如先背景–再方法–再结果–再评价);2)降低冗余、避免表达重复;3)提升段落间跳转的自然性;4)不添加任何新信息、不改变原意;5)请输出:A. 优化后的版本;B. 你调整的结构逻辑说明(按 1-3 点列出)。【粘贴长文本】

5、数据处理

简单来说,有两点要注意:

首先,Gemini 3 Pro 在 AIME 2025 这种高难度数学榜单上,只要提供一个可以执行代码的环境,它就能直接拿满分。这说明它在数据分析方面有了很大提升,像数据清洗、分类、特征处理这些任务已经很稳定了 📊。

其次,在 MathArena 这种接近“地狱级”的数学评测中,它的正确率达到了 23%,远超很多同类模型。也就是说,不管是做统计分析还是数据建模,它都能轻松应对 💪。

提示词(数据清洗):

你是一名数据分析专家。请基于以下数据结构,生成:1)需要执行的数据清洗步骤(含逻辑说明);2)每一步的潜在风险与检查点;3)可执行的 Python/Pandas 代码示例;4)不得臆造不存在的变量或字段;【粘贴数据样例 / 字段说明】

提示词(数据分类、特征处理与逻辑解释):

你是一名熟悉统计学与机器学习的数据分析专家。请根据以下数据:1)提出合理的分类方式(按变量类型、数值区间或语义模式);2)解释分类逻辑(为什么这样分类更合理);3)给出分类后的字段结构;4)如需新变量,请说明推导过程但不要自行假设数据。【粘贴数据或变量说明】

提示词(统计分析与建模):

你是一名数据建模与统计分析专家。请根据任务需求:1)明确可采用的统计方法或模型,并解释选择理由;2)列出模型运行前必须检查的数据条件(如正态性、多重共线性、缺失值情况);3)给出分析步骤的可执行代码框架;4)指出可能的偏误来源和稳健性检验方法;5)不要编造数据结果。任务描述:【粘贴统计/建模任务说明】

简单讲,在文献阅读、框架搭建、图表解读、学术润色、数据处理这五个关键环节里,Gemini 3 Pro 的表现都挺能打的🔥

当然,学术场景远不止这些,肯定还有很多玩法没被挖出来,欢迎大家一起补充~

而且有个小心得:写论文别一把梭到底。不同阶段,按需切换 Thinking、Fast、多模态输入这些模式,让工具各司其职。 该深度推理的时候就开 Thinking,该提速的时候用 Fast,需要读图读表就上多模态。

这么搭配着用,整体输出质量真的能明显再上一个台阶📈✨

国内直接使用Gemini 3 Pro

✅ 界面:Gemini官网的 1:1 完美复刻。(后台是Gemini 200美金/月的Ultra和20美金/月的pro会员。)

✅ 国内直连:无需魔法,开通即用

✅ 支持Gemini 3 Pro、Gemini 3 Flash、Nano Banana Pro、Veo 3.1、Deep Research、Deep Think、Canvas

在这里插入图片描述

操作指导

AI平台 国内直接访问地址:xiaoxuzhu.geminivip.cn/ 【立即登录】 在这里插入图片描述 【输入授权码】登录 在这里插入图片描述

【选择空闲的车,点击进入】 在这里插入图片描述

在这里插入图片描述

感受

好用的功能太多太多,我就不在这个一一列举了,有兴趣的可以自行尝试。

有提供免费的授权码可体验~

有提供免费的授权码可体验~

有提供免费的授权码可体验~

私信虚竹哥,获取体验码~ 国内可直接使用:xiaoxuzhu.geminivip.cn/

在这里插入图片描述

我是虚竹哥,目标是带十万人玩转AI。