浏览器缓存:从底层原理到最佳实践

438 阅读8分钟

缓存是前端性能优化的核心,但我们真的理解各种缓存之间的关系吗?本篇文章将彻底解析浏览器缓存机制,帮我们建立完整的知识体系。

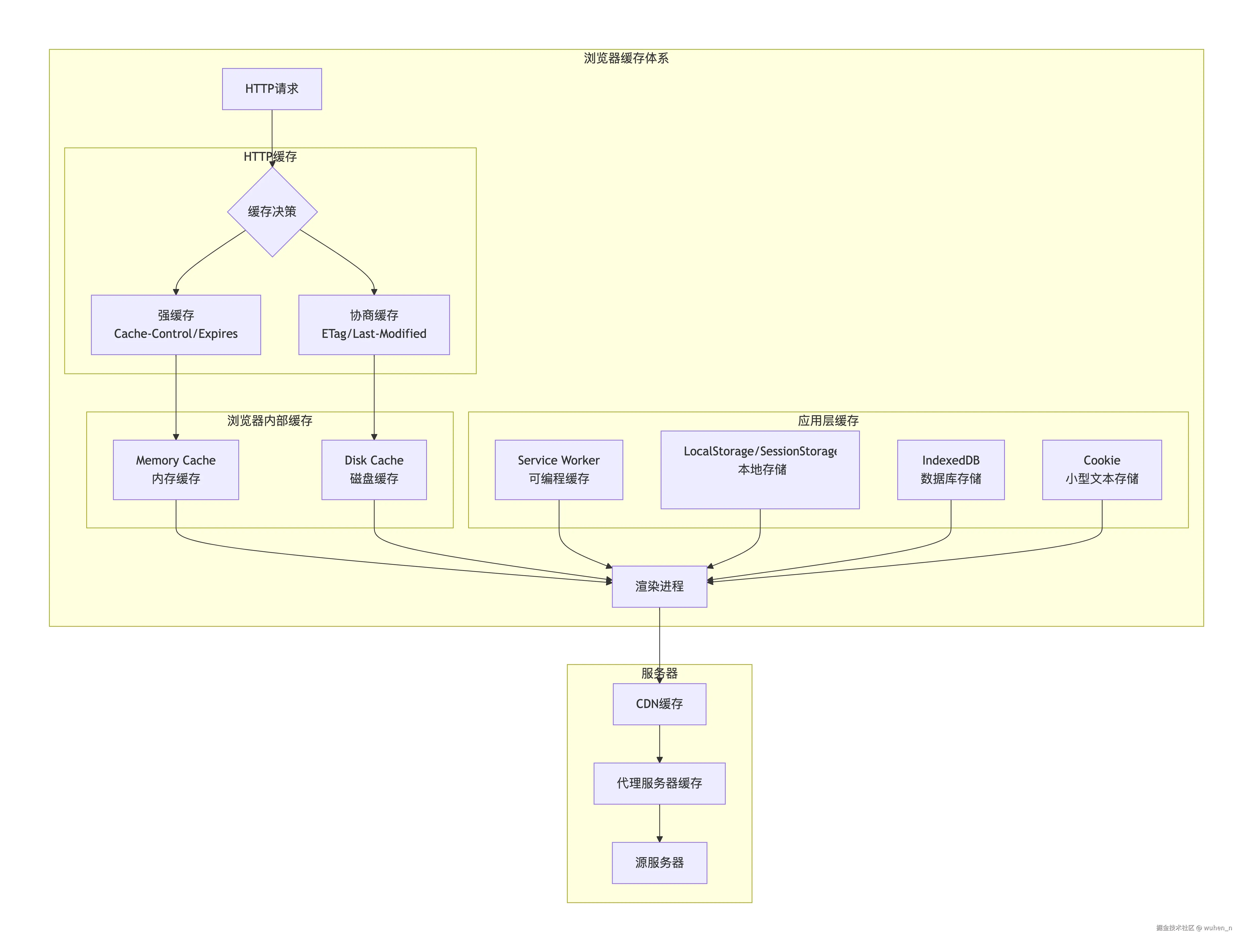
缓存全景图:一张图看懂所有缓存关系

缓存全景图

HTTP缓存:强缓存 vs 协商缓存

HTTP缓存是浏览器缓存体系的核心,分为两大策略:强缓存协商缓存

强缓存:浏览器自主决策

浏览器检查本地缓存是否在有效期内,若有效则直接使用,不发送任何网络请求。

# 第一次请求:服务器设置缓存策略
GET /static/logo.png
HTTP/1.1 200 OK
Cache-Control: max-age=31536000, public
Expires: Mon, 01 Jan 2024 00:00:00 GMT

# 后续请求:浏览器自主决策(在有效期内)
GET /static/logo.png
# 浏览器检查:max-age=31536000 → 还有效!
# 直接从缓存返回,不发送网络请求

协商缓存:服务端验证

当请求资源时,浏览器携带缓存标识询问服务器资源是否变更,若没有变更,直接从缓存中读取资源。

# 第一次请求:服务器返回资源标识
GET /api/user/profile
HTTP/1.1 200 OK
ETag: "abc123xyz"
Last-Modified: Wed, 21 Oct 2022 07:28:00 GMT
Cache-Control: no-cache

# 第二次请求:带上标识询问服务器
GET /api/user/profile
If-None-Match: "abc123xyz"
If-Modified-Since: Wed, 21 Oct 2022 07:28:00 GMT

# 服务器响应
HTTP/1.1 304 Not Modified
# 资源未变,使用本地缓存

强缓存 vs 协商缓存对比:

特性强缓存协商缓存
决策机制浏览器自己决定浏览器和服务器协商
检查时机优先检查强缓存失效后检查
网络请求可能完全不发请求一定发送请求(验证)
典型状态码200 (from cache)304 (Not Modified)
响应速度极快(直接本地读取)较慢(需要网络往返)
适用场景版本固定的静态资源频繁更新的动态资源
更新时机缓存过期时更新每次请求都验证

浏览器缓存:Memory Cache vs Disk Cache

Memory Cache:高速内存缓存

  • 位置:浏览器进程内存空间
  • 容量:有限,依赖设备内存
  • 生命周期:会话级别,标签页关闭则释放
  • 特点:读取速度极快(纳秒级)

适用场景

  • 当前页面已加载的资源
  • 预加载的脚本和样式
  • 小体积的Base64图片

Disk Cache:持久化磁盘缓存

  • 位置:用户磁盘的缓存目录
  • 容量:较大(通常数百MB到数GB)
  • 生命周期:长期持久化
  • 特点:读取速度较慢(毫秒级),但容量大

适用场景

  • 大体积静态资源(图片、字体、视频)
  • 跨会话共享的资源
  • 低频访问但需要持久化的内容

Service Worker:应用层缓存控制

Service Worker 运行在浏览器后台,作为代理服务器,赋予开发者完全控制缓存的能力。

Service Worker 缓存特点

  1. 独立线程运行,不阻塞主线程
  2. 完全控制网络请求,可自定义缓存策略
  3. 支持离线体验,是PWA的核心技术
  4. 生命周期独立,可长期缓存资源

Service Worker 缓存策略

Service Worker 使用的是典型的缓存优先策略:

self.addEventListener('fetch', event => {
  event.respondWith(
    caches.match(event.request)
      .then(cachedResponse => {
        // 1. 缓存优先
        if (cachedResponse) {
          // 后台更新缓存
          event.waitUntil(
            updateCache(event.request)
          );
          return cachedResponse;
        }
        
        // 2. 网络回退
        return fetch(event.request)
          .then(networkResponse => {
            // 缓存新资源
            return cacheResponse(event.request, networkResponse);
          })
          .catch(() => {
            // 3. 回退到离线页面
            return caches.match('/offline.html');
          });
      })
  );
});

Service Worker 使用场景

场景策略优势
离线应用Cache-First + Network-Fallback提供完整的离线体验
性能优化Stale-While-Revalidate快速响应+后台更新
资源预加载Precache + Runtime Caching减少关键资源加载时间
不可靠网络Network-First + Cache-Fallback提升弱网环境体验

缓存查找顺序

async function fetchWithCache(request) {
  // 1. Service Worker 拦截(最高优先级)
  if (navigator.serviceWorker?.controller) {
    const swResponse = await checkServiceWorkerCache(request);
    if (swResponse) return swResponse;
  }
  
  // 2. Memory Cache 检查(最快路径)
  const memoryCached = memoryCache.get(request.url);
  if (memoryCached && !isExpired(memoryCached)) {
    reportCacheHit('memory');
    return memoryCached;
  }
  
  // 3. Disk Cache 检查(强缓存验证)
  const diskCached = await checkDiskCache(request);
  if (diskCached) {
    if (diskCached.cacheControl === 'immutable' || 
        !isExpired(diskCached)) {
      // 更新 Memory Cache 提升后续访问速度
      memoryCache.set(request.url, diskCached);
      reportCacheHit('disk');
      return diskCached;
    }
  }
  
  // 4. 准备网络请求(设置协商缓存头)
  const init = prepareRequest(request);
  
  // 5. 发起网络请求
  let response = await fetch(request, init);
  
  // 6. 处理响应,决定是否缓存
  if (shouldCache(response)) {
    await cacheInLayers(request, response.clone());
  }
  
  return response;
}

  • 强缓存资源:可以同时存在于Memory和Disk Cache,浏览器根据大小和类型智能分配
  • 协商缓存资源:主要在Disk Cache,Memory Cache可能不存储或短期存储
  • 开发者控制策略:通过HTTP头控制缓存策略,浏览器自动选择存储位置
  • 性能考量:小文件强缓存 → Memory Cache极速;大文件强缓存 → Disk Cache持久

本地存储体系

存储类型容量生命周期同步性使用场景
Cookie4KB可设置过期时间每次请求自动携带用户认证、服务端状态
LocalStorage5-10MB永久(除非手动清除)同步阻塞用户偏好、应用配置
SessionStorage5-10MB标签页关闭时清除同步阻塞表单草稿、临时状态
IndexedDB数百MB永久异步非阻塞大量结构化数据
Cache API依赖设备Service Worker控制异步网络资源缓存、PWA

Chrome DevTools中的缓存标识

在Chrome开发者工具中,不同缓存来源有不同的标识:

Size列显示状态码含义缓存来源
(memory cache)200内存缓存Memory Cache
(disk cache)200磁盘缓存Disk Cache
(ServiceWorker)200Service Worker缓存Service Worker Cache
文件大小304协商缓存生效服务器验证通过
文件大小200新请求网络获取

现代框架下的缓存最佳实践

Vue 3 + Vite 缓存配置

vite.config.js 中配置:

export default defineConfig({
  build: {
    // 生成带hash的文件名,实现长期缓存
    rollupOptions: {
      output: {
        entryFileNames: 'assets/[name]-[hash].js',
        chunkFileNames: 'assets/[name]-[hash].js',
        assetFileNames: 'assets/[name]-[hash].[ext]'
      }
    }
  },
  
  server: {
    headers: {
      // 开发环境:禁用缓存
      'Cache-Control': 'no-store'
    }
  }
});

生产环境 Nginx 配置:

server {
    # HTML文件:短缓存 + 协商缓存
    location = /index.html {
        add_header Cache-Control "public, max-age=300, must-revalidate";
    }
    
    # 带hash的静态资源:长期缓存 + 不可变
    location ~* \.(js|css|png|jpg|jpeg|gif|ico|svg|woff2)$ {
        # 匹配带hash的文件名
        if ($request_uri ~* "\.([0-9a-f]{8,})\.(js|css|png|jpg|jpeg|gif|ico|svg|woff2)$") {
            add_header Cache-Control "public, max-age=31536000, immutable";
        }
        # 无hash的资源使用协商缓存
        if ($request_uri !~* "\.([0-9a-f]{8,})\.(js|css|png|jpg|jpeg|gif|ico|svg|woff2)$") {
            add_header Cache-Control "public, max-age=604800, must-revalidate";
        }
    }
    
    # API请求:不缓存或短缓存
    location /api/ {
        add_header Cache-Control "no-store, no-cache, must-revalidate";
        proxy_pass http://api-backend;
    }
}

React 缓存策略建议

使用 React Query 进行数据缓存管理:

import { useQuery, QueryClient } from '@tanstack/react-query';

const queryClient = new QueryClient({
  defaultOptions: {
    queries: {
      staleTime: 5 * 60 * 1000, // 5分钟
      cacheTime: 10 * 60 * 1000, // 10分钟
      retry: 1,
    },
  },
});

function UserProfile({ userId }) {
  const { data, isLoading } = useQuery({
    queryKey: ['user', userId],
    queryFn: () => fetchUser(userId),
    // 根据用户交互决定缓存策略
    cacheTime: userId ? 15 * 60 * 1000 : 0, // 登录用户缓存15分钟
  });
  
  // 预加载相关数据
  const prefetchPosts = () => {
    queryClient.prefetchQuery({
      queryKey: ['posts', userId],
      queryFn: () => fetchUserPosts(userId),
    });
  };
}

常见问题与解决方案

用户反映看到的是旧版本页面

原因:HTML文件被缓存,导致加载的是旧版本的静态资源引用。 解决方案:在nginx中配置合理的缓存策略:

location / {
    # HTML文件:短时间缓存 + 协商缓存
    add_header Cache-Control "public, max-age=300, must-revalidate";
}

location /assets/ {
    # 静态资源:长时间缓存 + 文件hash
    add_header Cache-Control "public, max-age=31536000, immutable";
}

如何优雅地清除缓存?

vite/webpack 会自动生成文件hash,以此进行清除。

缓存最佳实践总结

资源类型推荐策略缓存时间更新机制
HTML入口文件协商缓存短时间(5分钟)内容hash或版本号
JS/CSS(带hash)强缓存长期(1年)文件名hash变更
图片/字体强缓存中期(1个月)URL变更或版本控制
API数据(列表)内存缓存短期(1-5分钟)时间过期或主动失效
用户偏好配置LocalStorage永久用户操作触发更新
离线资源Service Worker长期版本化预缓存

未来趋势

  • HTTP/3的缓存改进:更智能的缓存协商机制
  • AI驱动的缓存策略:根据用户行为预测缓存需求
  • 边缘计算缓存:CDN与浏览器缓存的深度融合
  • 隐私保护的缓存:沙盒化缓存防止指纹追踪

结语

浏览器缓存是一个多层次的复杂系统,理解各层缓存的工作原理、生命周期和适用场景是进行有效缓存管理的关键,对于文章中错误的地方或者有任何问题,欢迎在评论区留言讨论!