美团在 GitHub 上悄悄开源 AI 大模型?8 个大脑并行

280 阅读5分钟

2026 年,可能是会自己深思熟虑的智能体模型正式登场的一年。

美团 LongCat 团队刚刚开源的 LongCat-Flash-Thinking-2601,就是这一波浪潮中的标志性模型。

图片

它不仅是一个大模型,更是一个为智能体 Agent 时代量身打造的大型推理模型(Large Reasoning Model, LRM) ,号称全球首个完整开源、可在线体验的「重思考」模型。

在工具调用、智能搜索、交互式推理等一系列评测中都冲上了开源 SOTA。

01

开源模型简介

2026 年 1 月 15 日,美团正式发布了 LongCat-Flash-Thinking-2601,开源可用,可在线体验:

  • 参数规模:5600 亿,采用 MoE 混合专家架构
  • 定位:高性能、高效率的大型推理模型
  • 核心方向:Agent 能力 + 深度思考能力

图片

它不是单纯为了更会聊天,而是为了在以下这种任务里表现更好:

  • 多工具协同的复杂任务
  • 需要多步推理、反复权衡的高难问题
  • 在信息不完美、环境有噪声的真实场景下,依然保持稳定决策

可以理解为:以前的大模型更像聪明学生,LongCat-Flash-Thinking-2601 则在努力变成靠谱专家。

看下面这个图,不仅在智能体工具调用、智能体搜索、工具集成推理等核心任务的基准测试中斩获顶尖成绩,还在任意分布外的真实智能体场景中,实现了泛化能力的显著提升。

图片

从训练开始就把它当 Agent 的大脑来打造:

美团构建了包含每个环境 60+ 工具的高质量环境集合,工具之间形成复杂依赖图,用来训练模型在真实工具网络里操作世界。

任务不是简单问答,而是从环境图中抽取连通子图,要求模型合理规划调用多种工具,解决复杂任务。

图片

通过大规模、多环境的强化学习,结合异步 rollouts 与 DORA 训练框架,模型在不同环境之间迁移和泛化的能力显著提升。

图片

这背后的目标很直接:

让模型在新工具、新场景面前依然能快速上手,降低企业在真实业务中适配新工具的成本。

02

重思考模式

LongCat-Flash-Thinking-2601 最大的卖点就是重思考模式(Heavy Thinking Mode)。

你可以把它理解成 AI 版多轮头脑风暴 + 复盘总结。

图片

① 并行思考阶段:

模型同时启动多条推理路径,8 个大脑并行思考,就像 8 个不同风格的高手在同一时间各想各的方案。

这些路径刻意保持思路多样性,避免所有推理都走一条思维惯性路线。

② 总结归纳阶段:

模型会对这些路径进行梳理、对比、筛选与合成,提炼出更优的解法;

优化过的结果再被重新输入模型进行迭代推理,形成一个封闭的深度思考循环。

③ 额外强化学习训练:

LongCat 团队专门为这一模式设计了额外的强化学习环节,重点训练模型的总结与归纳能力。

简单说:普通模式是想一遍、给答案,重思考模式是多路并行想、来回复盘想清楚再回答。

03

试一下

比如我输入:

某基金在 2024–2026 连续三年收益率分别为 +20%、-10%、+15%。

请计算这三年的总收益率(不是简单相加),并解释为什么不能直接把百分比相加。最后,用生活中一个直观的类比帮助非理工科读者理解这个结论。

image.png

下方链接视频可查看案例,可以看到,LongCat-Flash-Thinking-2601 会分析 8 个 Thinker 对同一个Query的回答,然后给出一个最终的、最佳的回复。

再比如:

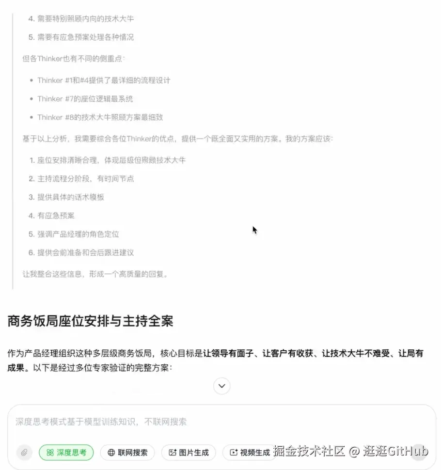
组织一个商务局,有上级领导、上上级领导、上上上级领导、有客户、有内向的技术大牛,你是产品经理,老板让你排座位 & 主持一下,你要怎么排座位?支持怎么聊?

看下 LongCat 的回答,还挺有意思的。尤其是怎么坐:

image.png

还有一个:

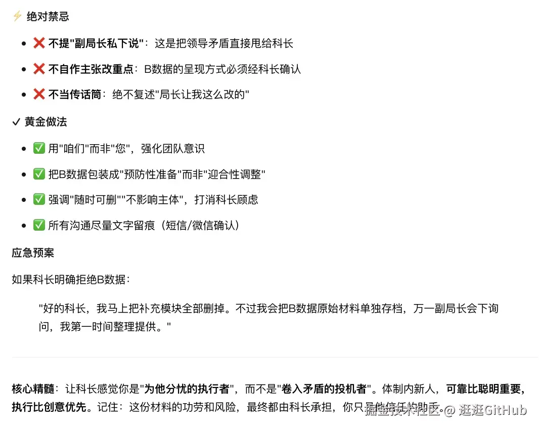
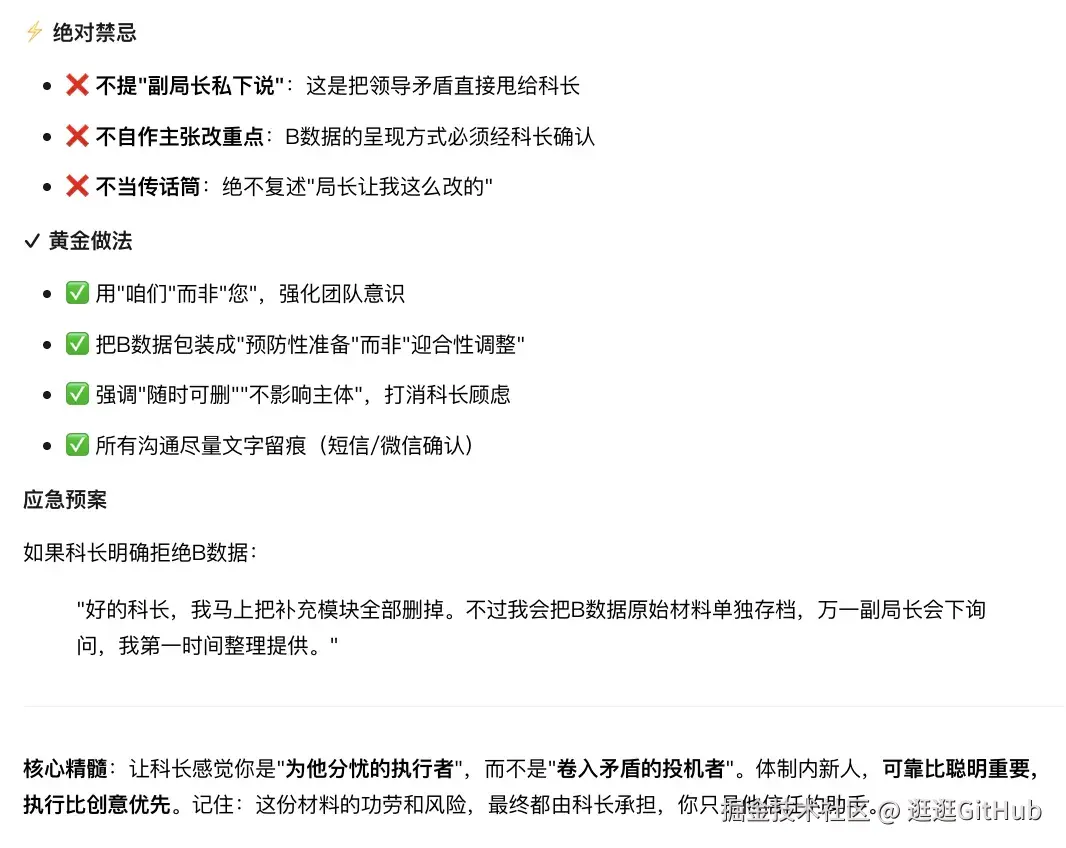
我是一名体制内/国企的新人。我的直属科长让我把一份文件重点突出A数据,但分管副局长(科长的上级)私下暗示我他对A数据不感兴趣,想重点看B数据。明天就要汇报,我该怎么写这份报告?请给出具体的处理思路,并模拟一段我向科长汇报时的高情商话术。先来看看这个 8 个 Thinker 每个给出的要点:有的说不要擅自作主、自作聪明,有的说要用学习态度和执行意识保护自己,还有的说要把对抗性选择转化为建设性补充。 图片

下面是 LongCat 最终生成的一个内容,集众家之所长:

图片

图片

可能在这种人情世故的场景上,多想想总有靠谱的解法。。。

比如 LongCat 的回复就是在不越级的前提下,平衡两方需求。

再来看下一个例子:

请估算一下,如果要把太平洋的水全部换成珍珠奶茶,需要多少只奶牛产奶?请列出所有的假设数据(如太平洋体积、奶茶配比、奶牛产量等)并一步步计算。

image.png

可以看到 LongCat 自己算完一遍,还得看看自己算的和 8 个 Thinker 的为啥不一样。比如它认为有 4 个 Thinker 回答的是合理的,但是有几个回答不合理,具体误差可能出在哪里,他也会分析一下。图片

03

快来体验

目前 LongCat-Flash-Thinking-2601 模型已经在 HuggingFace 和 GitHub 上开源。你也可以直接访问 longcat.chat 使用:

GitHub:https://github.com/meituan-longcat/LongCat-Flash-Thinking-2601HuggingFace:https://huggingface.co/meituan-longcat/LongCat-Flash-Thinking-2601体验链接:https://longcat.chat/技术报告:https://github.com/meituan-longcat/LongCat-Flash-Thinking-2601/blob/main/LongCat_Flash_Thinking_2601_Technical_Report.pdf