一天一个Python库:idna - 处理国际化域名的神器

92 阅读8分钟

idna - 处理国际化域名的神器

一、什么是idna?

idna 是一个用于处理国际化域名(Internationalized Domain Names, IDNA)的 Python 库。IDNA 允许域名包含非 ASCII 字符,例如中文、日文、阿拉伯文等。

它可以帮助你:

  • 将包含非 ASCII 字符的域名编码为 ASCII 兼容格式(Punycoder)。
  • 将 ASCII 兼容格式(Punycoder)解码回原始的国际化域名。
  • 确保域名符合最新的 IDNA 规范(IDNA2008)。

二、应用场景

idna 广泛应用于以下实际场景:

  • 网站开发: 当你的网站需要支持用户输入或显示包含非 ASCII 字符的域名时,idna 可以确保这些域名被正确处理。
  • 邮件服务: 处理包含国际化域名的电子邮件地址时,需要使用 idna 进行编码和解码。
  • 网络工具: 在开发网络扫描、域名解析等工具时,如果涉及到国际化域名,idna 是必不可少的。

三、如何安装

  1. 使用 pip 安装
pip install idna

# 如果安装慢的话,推荐使用国内镜像源
pip install idna -i https://pypi.tuna.tsinghua.edu.cn/simple/
  1. 使用 PythonRun 在线运行代码(无需本地安装)

四、示例代码

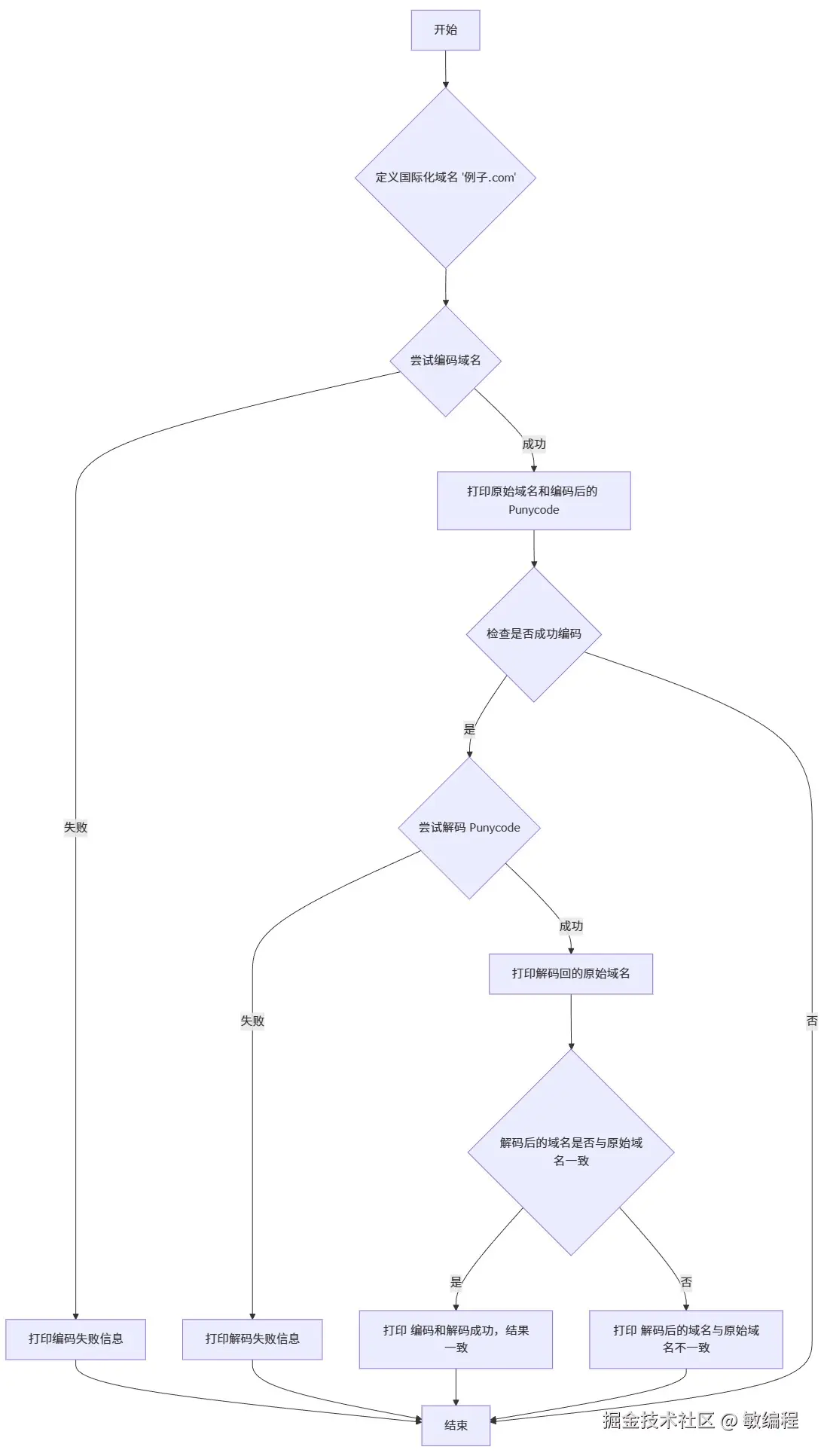
将国际化域名编码和解码

import idna

# 这是一个包含非ASCII字符的国际化域名
domain = "例子.com"
encoded_domain_punycode = "" # 初始化一个空字符串,用于存储编码后的域名

# 编码域名
try:
    encoded_domain_punycode = idna.encode(domain).decode('ascii')
    print(f"原始域名: {domain}")
    print(f"编码为 Punycode: {encoded_domain_punycode}")
except idna.IDNAError as e:
    print(f"编码域名 '{domain}' 失败: {e}")

# 如果成功编码,则尝试解码
if encoded_domain_punycode:
    decoded_domain = "" # 初始化一个空字符串,用于存储解码后的域名
    try:
        decoded_domain = idna.decode(encoded_domain_punycode)
        print(f"解码回原始域名: {decoded_domain}")
    except idna.IDNAError as e:
        print(f"解码域名 '{encoded_domain_punycode}' 失败: {e}")

    # 简单条件判断,确认解码后的域名是否与原始域名一致
    if decoded_domain == domain:
        print("编码和解码成功,结果一致!")
    else:
        print("解码后的域名与原始域名不一致。")

使用 PythonRun 在线运行这段代码,结果如下:

原始域名: 例子.com
编码为 Punycode: xn--fsqu00a.com
解码回原始域名: 例子.com
编码和解码成功,结果一致!

使用 MermaidGo 绘制示例代码的流程图,结果如下:

MermerGo的idna库的流程图

五、学习资源

  1. 开源项目:idna
  2. 中文自述:REMDME
  3. 在线运行:PythonRun

如果这篇文章对你有帮助,欢迎点赞、收藏、转发!
学习过程中有任何问题,欢迎在评论区留言交流~