MyBatis SQL解析模块详解

99 阅读7分钟

前言

大家好!今天我们来深入探讨MyBatis框架中最核心的模块之一——SQL解析模块。这个模块虽然在日常使用中不太显眼,但它却是连接我们编写的SQL语句和最终数据库执行的关键桥梁。

一、MyBatis整体架构与SQL解析模块

在深入SQL解析模块之前,我们先来看看MyBatis的整体架构。

从架构图可以看出,MyBatis采用了清晰的分层设计,而SQL解析模块(Scripting模块)位于核心处理层,承担着至关重要的职责。

SQL解析模块的核心职责

SQL解析模块主要承担以下四大职责:

1. SQL语句解析 — 将XML或注解中的SQL语句解析为SqlSource对象
2. 动态SQL处理 — 处理if、choose、foreach等动态SQL标签
3. 参数绑定 — 将Java对象参数绑定到SQL语句中的占位符
4. SQL生成 — 根据运行时参数动态生成最终的可执行SQL

模块核心组件

SQL解析模块由以下核心类组成:

LanguageDriver
 — 语言驱动接口,定义SQL解析的顶层接口
 
XMLLanguageDriver
 — XML语言驱动,处理XML配置中的SQL
 
XMLScriptBuilder
 — XML脚本构建器,解析动态SQL标签
 
SqlSource
 — SQL源接口,表示SQL的抽象表示
 
DynamicSqlSource
 — 动态SQL源,包含动态SQL标签
 
RawSqlSource
 — 静态SQL源,不包含动态SQL标签
 
BoundSql
 — 绑定SQL,包含最终SQL和参数映射

二、SQL解析模块整体架构

SQL解析模块采用分层设计,从XML/注解到最终SQL的转换过程清晰明了。

解析流程概览

SQL解析的整体流程可以分为四个阶段:

阶段1:配置解析 — 从Mapper XML或注解中读取SQL语句
阶段2:SqlSource创建 — 根据SQL是否包含动态标签,创建相应的SqlSource
阶段3SQL构建 — 运行时根据参数信息构建可执行SQL
阶段4:参数绑定 — 将Java对象参数绑定到SQL占位符

核心接口详解

LanguageDriver接口

LanguageDriver是SQL解析的顶层接口,定义了创建SqlSource和ParameterHandler的方法:

public interface LanguageDriver {
    // 创建ParameterHandler
    ParameterHandler createParameterHandler(
        MappedStatement mappedStatement,
        Object parameterObject,
        BoundSql boundSql);
    // 创建SqlSource(从XML)
    SqlSource createSqlSource(
        Configuration configuration,
        XNode script,
        Class<?> parameterType);
    // 创建SqlSource(从注解)
    SqlSource createSqlSource(
        Configuration configuration,
        String script,
        Class<?> parameterType);
}

SqlSource接口

SqlSource是SQL的抽象表示,是SQL解析模块的核心接口:

public interface SqlSource {
    // 根据参数对象获取BoundSql
    BoundSql getBoundSql(Object parameterObject);
}

SqlSource有三个主要实现类:

DynamicSqlSource
 — 包含动态SQL标签的SQL源
RawSqlSource
 — 静态SQL源,在配置解析时已完成解析
StaticSqlSource
 — 最终的静态SQLSQL和参数都已确定

BoundSql类

BoundSql表示绑定后的SQL,包含了执行SQL所需的所有信息:

public class BoundSql {
    private final String sql;  // 最终的SQL语句
    private final List<ParameterMapping> parameterMappings; // 参数映射
    private final Object parameterObject;  // 参数对象
    private final Map<String, Object> additionalParameters; // 额外参数
}

三、动态SQL标签处理

动态SQL是MyBatis最强大的特性之一,通过OGNL表达式实现条件判断和循环等功能。

动态SQL标签类型

MyBatis提供了丰富的动态SQL标签:

标签功能使用场景
if条件判断单条件分支
choose/when/otherwise多条件选择多分支选择
trim/where/set去除多余关键字动态WHERE/SET子句
foreach循环处理IN查询、批量插入
bind创建变量绑定变量到上下文

XMLScriptBuilder解析器

XMLScriptBuilder负责将XML中的SQL脚本解析为SqlNode树:

public class XMLScriptBuilder extends BaseBuilder {
    private final XNode context;
    private final Map<String, NodeHandler> nodeHandlerMap;
    public XMLScriptBuilder(Configuration configuration, XNode context) {
        super(configuration);
        this.context = context;
        // 注册各种节点处理器
        this.nodeHandlerMap = new HashMap<>();
        nodeHandlerMap.put("trim", new TrimHandler());
        nodeHandlerMap.put("where", new WhereHandler());
        nodeHandlerMap.put("set", new SetHandler());
        nodeHandlerMap.put("foreach", new ForEachHandler());
        nodeHandlerMap.put("if", new IfHandler());
        nodeHandlerMap.put("choose", new ChooseHandler());
        // ...更多处理器
    }
    // 解析SQL脚本
    public SqlSource parseScriptNode() {
        MixedSqlNode rootSqlNode = parseDynamicTags(context);
        SqlSource sqlSource;
        if (isDynamic) {
            sqlSource = new DynamicSqlSource(configuration, rootSqlNode);
        } else {
            sqlSource = new RawSqlSource(configuration, rootSqlNode, parameterType);
        }
        return sqlSource;
    }
}

SqlNode体系

SqlNode是SQL节点的抽象,每个动态标签都对应一个SqlNode实现:

public interface SqlNode {
    // 应用当前节点,生成SQL片段
    boolean apply(DynamicContext context);
}

核心SqlNode实现

1. IfSqlNode — 处理if条件判断

public class IfSqlNode implements SqlNode {
    private final String test;
    private final SqlNode contents;
    @Override
    public boolean apply(DynamicContext context) {
        // 使用OGNL表达式判断条件
        if (evaluator.evaluateBoolean(test, context.getBindings())) {
            contents.apply(context);
            return true;
        }
        return false;
    }
}

2. ForEachSqlNode — 处理foreach循环

public class ForEachSqlNode implements SqlNode {
    private final String collection;
    private final String item;
    private final String separator;
    private final SqlNode contents;
    @Override
    public boolean apply(DynamicContext context) {
        // 获取集合参数
        Iterable<?> iterable = evaluator.evaluateIterable(
            collection, context.getBindings());
        Iterator<?> i = iterable.iterator();
        int index = 0;
        while (i.hasNext()) {
            Object item = i.next();
            // 绑定item和index变量
            context.bind(this.item, item);
            context.bind(this.index, index);
            // 应用子节点
            contents.apply(context);
            // 添加分隔符
            if (i.hasNext()) {
                context.appendSql(separator);
            }
            index++;
        }
        return true;
    }
}

动态SQL综合示例

下面是一个综合使用动态SQL的实际案例:

<select id="findUserList" resultMap="BaseResultMap">
    SELECT * FROM t_user
    <where>
        <if test="userName != null and userName != ''">
            AND user_name LIKE CONCAT('%', #{userName}, '%')
        </if>
        <if test="email != null and email != ''">
            AND email = #{email}
        </if>
        <if test="status != null">
            AND status = #{status}
        </if>
    </where>
    <choose>
        <when test="orderBy != null and orderBy != ''">
            ORDER BY ${orderBy}
        </when>
        <otherwise>
            ORDER BY id DESC
        </otherwise>
    </choose>
</select>
```

对应的SqlNode树结构:
```
MixedSqlNode
├── StaticTextSqlNode: "SELECT * FROM t_user"
├── WhereSqlNode
│   └── MixedSqlNode
│       ├── IfSqlNode (userName)
│       ├── IfSqlNode (email)
│       └── IfSqlNode (status)
└── ChooseSqlNode
    ├── IfSqlNode (when)
    └── OtherwiseSqlNode

四、SqlSource解析流程

SqlSource的创建和使用是SQL解析的核心流程。

DynamicSqlSource详解

DynamicSqlSource用于处理包含动态SQL标签的SQL:

public class DynamicSqlSource implements SqlSource {
    private final Configuration configuration;
    private final SqlNode rootSqlNode;

    @Override
    public BoundSql getBoundSql(Object parameterObject) {
        // 1. 创建DynamicContext
        DynamicContext context = new DynamicContext(
            configuration, parameterObject);

        // 2. 应用SqlNode树,生成SQL
        rootSqlNode.apply(context);

        // 3. 将#{}替换为?
        SqlSourceBuilder sqlSourceParser = 
            new SqlSourceBuilder(configuration);
        SqlSource sqlSource = sqlSourceParser.parse(
            context.getSql(), parameterType, context.getBindings());

        // 4. 创建BoundSql
        BoundSql boundSql = sqlSource.getBoundSql(parameterObject);

        // 5. 添加额外参数
        context.getBindings().forEach(
            boundSql::setAdditionalParameter);

        return boundSql;
    }
}

RawSqlSource详解

RawSqlSource用于处理静态SQL,在配置解析时完成参数解析:

public class RawSqlSource implements SqlSource {
    private final SqlSource sqlSource;
    public RawSqlSource(Configuration configuration, 
                       SqlNode rootSqlNode, 
                       Class<?> parameterType) {
        // 一次性解析,后续不再解析
        this.sqlSource = getSqlSource(
            configuration, rootSqlNode, parameterType);
    }
    @Override
    public BoundSql getBoundSql(Object parameterObject) {
        // 直接返回已解析的SqlSource的BoundSql
        return sqlSource.getBoundSql(parameterObject);
    }
}

性能优化提示:RawSqlSource在启动时完成解析,运行时性能更好,适合静态SQL场景!

五、参数绑定机制

参数绑定是将Java对象参数转换为SQL参数的关键过程。

参数占位符对比

MyBatis支持两种参数占位符:

占位符类型安全性说明
#{}PreparedStatement✅ 安全使用预编译参数
${}字符串替换⚠️ 不安全直接替换SQL

安全建议:优先使用#{},避免SQL注入风险!

ParameterMapping详解

ParameterMapping描述了一个参数的完整映射信息:

public class ParameterMapping {
    private final String property;      // 参数属性名
    private final ParameterMode mode;   // 参数模式(IN/OUT/INOUT)
    private final Class<?> javaType;    // Java类型
    private final JdbcType jdbcType;    // JDBC类型
    private final TypeHandler<?> typeHandler; // 类型处理器
}

参数绑定流程

参数绑定的核心代码:

// DefaultParameterHandler中
public void setParameters(PreparedStatement ps) {
    List<ParameterMapping> parameterMappings = 
        boundSql.getParameterMappings();

    for (int i = 0; i < parameterMappings.size(); i++) {
        ParameterMapping parameterMapping = parameterMappings.get(i);

        // 1. 获取参数值
        Object value = getParameterValue(
            parameterObject, parameterMapping);

        // 2. 获取TypeHandler
        TypeHandler typeHandler = parameterMapping.getTypeHandler();

        // 3. 设置参数
        typeHandler.setParameter(ps, i + 1, value, jdbcType);
    }
}

实战案例

案例1:简单参数绑定

// 方法签名
User findUserByNameAndEmail(
    @Param("userName") String userName,
    @Param("email") String email);

// SQL配置
<select id="findUserByNameAndEmail" resultMap="BaseResultMap">
    SELECT * FROM t_user
    WHERE user_name = #{userName}
    AND email = #{email}
</select>

// 生成后的SQL
SELECT * FROM t_user
WHERE user_name = ?
AND email = ?

案例2:集合参数绑定(foreach)

// 方法签名
List<User> findByIds(@Param("ids") List<Long> ids);
// SQL配置
<select id="findByIds" resultMap="BaseResultMap">
    SELECT * FROM t_user
    WHERE id IN
    <foreach collection="ids" item="id" 
             open="(" separator="," close=")">
        #{id}
    </foreach>
</select>
// 假设ids=[1,2,3],生成的SQL
SELECT * FROM t_user
WHERE id IN (?, ?, ?)
// 参数映射
ParameterMapping[0] {property: __frch_id_0}
ParameterMapping[1] {property: __frch_id_1}
ParameterMapping[2] {property: __frch_id_2}

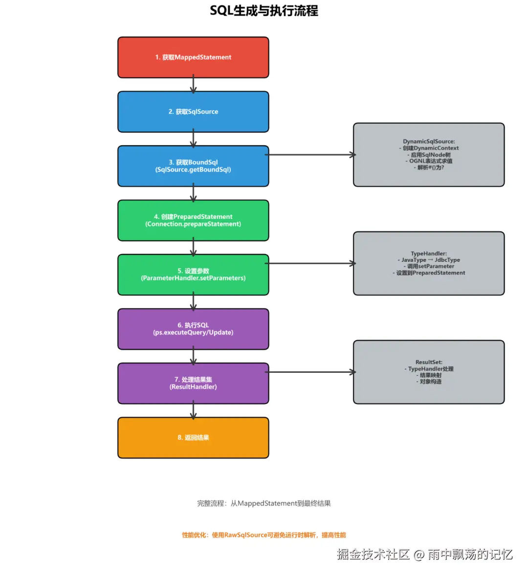
六、SQL生成与执行

SQL的最终生成和执行是整个解析流程的收官环节。

SQL生成完整流程

从SqlSource到可执行SQL的六个步骤:

// 1. 获取SqlSource
SqlSource sqlSource = mappedStatement.getSqlSource();

// 2. 获取BoundSql
BoundSql boundSql = sqlSource.getBoundSql(parameterObject);

// 3. 获取最终SQL
String sql = boundSql.getSql();

// 4. 创建PreparedStatement
PreparedStatement ps = connection.prepareStatement(sql);

// 5. 设置参数
parameterHandler.setParameters(ps);

// 6. 执行SQL
ResultSet rs = ps.executeQuery();

OGNL表达式解析

MyBatis使用OGNL表达式语言来处理动态SQL的条件判断:

// OgnlCache中
public static Object getValue(String expression, Object root) {
    try {
        Map<Object, Object> context = new HashMap<>();
        // 解析表达式
        Object value = Ognl.getValue(
            parseExpression(expression), context, root);
        return value;
    } catch (OgnlException e) {
        throw new BuilderException(
            "Error evaluating expression '" + expression + "'", e);
    }
}

常用OGNL表达式示例

<!-- 对象属性访问 -->
<if test="user.name != null">

<!-- 集合操作 -->
<if test="list != null and list.size() > 0">

<!-- 比较运算 -->
<if test="age &gt;= 18">

<!-- 逻辑运算 -->
<if test="status == 1 or status == 2">

<!-- 方法调用 -->
<if test="userName != null and userName.trim() != ''">

TypeHandler的作用

TypeHandler负责Java类型和JDBC类型之间的双向转换:

public interface TypeHandler<T> {
    // 设置参数(Java → JDBC)
    void setParameter(PreparedStatement ps, int i, 
                     T parameter, JdbcType jdbcType);

    // 获取结果(JDBC → Java)
    T getResult(ResultSet rs, String columnName);
}

示例:StringTypeHandler

public class StringTypeHandler extends BaseTypeHandler<String> {
    @Override
    public void setNonNullParameter(PreparedStatement ps, 
                                   int i, String parameter, 
                                   JdbcType jdbcType) {
        ps.setString(i, parameter);
    }
    @Override
    public String getNullableResult(ResultSet rs, String columnName) {
        return rs.getString(columnName);
    }
}

七、最佳实践

动态SQL使用建议
✅ 优先使用#{}而非${}避免SQL注入风险,除非必须使用动态表名或列名
✅ 合理使用whereset标签简化WHERESET子句的处理,自动去除多余的AND/ORforeach注意性能大批量数据时考虑分批处理,避免SQL过长
✅ OGNL表达式简化复杂的判断逻辑放到Java代码中,保持SQL简洁
参数绑定建议
✅ 使用@Param注解提高可读性,避免参数混乱
// 推荐写法
User findUser(@Param("name") String name, @Param("age")int age);
// 不推荐
User findUser(String name, int age);
✅ 提供JDBC类型对于null值,明确指定jdbcType
#{createTime, jdbcType=TIMESTAMP}
✅ 自定义TypeHandler处理特殊类型的转换
✅ 参数对象设计使用专门的DTO封装复杂参数

性能优化建议

1.减少动态SQL复杂度简单场景优先使用静态SQL
2.利用RawSqlSource静态SQL在启动时解析,提高运行时性能
3.合理使用二级缓存避免重复解析相同的SQL
4.批量操作优化使用BATCH执行器处理批量数据

常见问题解决

问题1:OGNL表达式报错

<!-- ❌ 错误写法 -->
<if test="userName == 'admin'">

<!-- ✅ 正确写法 -->
<if test='userName == "admin"'>

<!-- ✅ 或使用转义 -->
<if test="userName == &quot;admin&quot;">

问题2:foreach集合参数为null

<!-- ❌ 错误:直接遍历会导致NPE -->
<select id="findByIds">
    WHERE id IN
    <foreach collection="ids" ...>
</select>

<!-- ✅ 正确:添加判断 -->
<select id="findByIds">
    <where>
        <if test="ids != null and ids.size() > 0">
            AND id IN
            <foreach collection="ids" ...>
        </if>
    </where>
</select>

问题3:Date类型参数绑定

<!-- 指定jdbcType避免类型推断错误 -->
#{createTime, jdbcType=TIMESTAMP}

或自定义TypeHandler:

@MappedTypes(Date.class)
@MappedJdbcTypes(JdbcType.TIMESTAMP)
public class MyDateTypeHandler extends BaseTypeHandler<Date> {
    // 自定义转换逻辑
}

八、总结

MyBatis的SQL解析模块是整个框架的核心组件,通过精心设计的SqlSource、SqlNode等抽象,实现了强大的动态SQL功能。

核心要点

1. 分层设计LanguageDriver → SqlSource → BoundSql,职责清晰
2. 动态SQL通过SqlNode树和OGNL表达式实现灵活的条件判断
3. 参数绑定TypeHandler机制实现类型安全转换
4. 性能优化RawSqlSource预解析,DynamicSqlSource运行时解析