Spec-Kit应用指南

1,230 阅读9分钟

GitHub Spec-Kit 使用指南

规范驱动开发(Spec-Driven Development) - 让 AI 编码更可控、更高效

一、什么是 Spec-Kit?

1.1 简介

Spec-Kit 是 GitHub 官方开源的规范驱动开发工具包,旨在改变传统的 AI 编码方式。

  • 官方仓库: github.com/github/spec…
  • 支持的 AI 工具: Claude Code、GitHub Copilot、Cursor、Gemini CLI、Windsurf 等

1.2 核心理念

传统开发Spec-Driven 开发
想法 → 直接写代码 → 调试 → 补文档想法 → 写规范 → AI 生成方案 → AI 实现 → 验证
代码是源头,文档是副产品规范是源头,代码是规范的实现
“Vibe Coding” - 凭感觉写结构化、可预测、可追溯

1.3 为什么需要 Spec-Kit?

传统 AI 编码的问题:

  • AI 理解不准确,生成的代码与预期不符
  • 缺乏上下文,AI 无法理解项目架构约束
  • 多人协作时,AI 生成的代码风格不一致
  • 难以追溯需求和实现的对应关系

Spec-Kit 的解决方案:

  • 规范即合约:AI 必须按照规范生成代码
  • Constitution(章程):定义项目的架构约束和编码规范
  • 结构化流程:Specify → Plan → Tasks → Implement
  • 质量门禁:每个阶段都有验证点

二、安装与配置

2.1 前置要求

  • Node.js 18+ 或 Python 3.10+(用于 CLI)
  • Git
  • AI 编码工具(推荐 Claude Code)

2.2 安装方式

方式一:使用 uvx(推荐,无需安装)

# 直接运行,无需安装
uvx --from git+https://github.com/github/spec-kit.git specify init my-project --ai claude

方式二:使用 uv 全局安装

# 安装 CLI
uv tool install specify-cli --from git+https://github.com/github/spec-kit.git

# 初始化项目
specify init my-project --ai claude

方式三:使用 npm/bun

# 使用 bun
bun install -g @spec-kit/cli

# 或使用 npm
npm install -g @spec-kit/cli

# 初始化项目
specify init my-project --ai claude

2.3 初始化项目

# 新项目 + Claude Code
specify init my-project --ai claude

# 在当前目录初始化
specify init . --ai claude

# 跳过 git 初始化
specify init my-project --ai claude --no-git

# 其他 AI 工具
specify init my-project --ai copilot      # GitHub Copilot
specify init my-project --ai cursor-agent  # Cursor
specify init my-project --ai gemini        # Gemini CLI

2.4 初始化后的目录结构

my-project/
├── .specify/                    # Spec-Kit 配置目录
│   ├── memory/
│   │   └── constitution.md      # ⭐ 项目章程(架构约束)
│   ├── scripts/
│   │   ├── bash/                # Bash 脚本
│   │   └── powershell/          # PowerShell 脚本
│   └── templates/
│       ├── spec-template.md     # 规范模板
│       ├── plan-template.md     # 方案模板
│       └── tasks-template.md    # 任务模板
├── specs/                       # 规范文档存放目录
│   └── 001-feature-name/
│       ├── spec.md              # 功能规范
│       ├── plan.md              # 技术方案
│       └── tasks.md             # 任务列表
└── .claude/commands/            # Claude Code 自定义命令
    ├── specify.md
    ├── plan.md
    ├── tasks.md
    └── implement.md

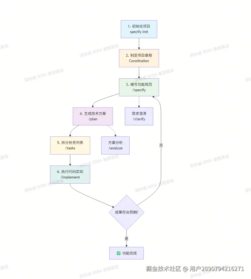
三、工作流程

image.png

3.1 六阶段流程

Constitution → Specify → Clarify → Plan → Tasks → Implement
    ↓            ↓         ↓        ↓       ↓         ↓
 项目章程    功能规范   需求澄清   技术方案  任务拆分   代码实现

3.2 核心命令

阶段命令作用输出物
1. Specify/specify定义功能规范(WHAT)spec.md
2. Clarify/clarify澄清模糊需求更新 spec.md
3. Plan/plan生成技术方案(HOW)plan.md
4. Tasks/tasks拆分可执行任务tasks.md
5. Implement/implement执行代码实现源代码
6. Analyze/analyze质量检查分析报告

3.3 详细流程说明

阶段一:编写 Constitution(章程)

Constitution 是项目的"宪法",定义了:

  • 技术栈和架构约束
  • 编码规范和命名规则
  • 依赖策略
  • 设计原则

示例(.specify/memory/constitution.md):

# 项目章程

## 技术栈
- 后端:Spring Boot 2.7 + MyBatis Plus + Dubbo 3.3
- 数据库:MySQL 8.0 + Redis
- 前端:Vue 3 + Element Plus

## 架构约束
- 分层架构:Controller/DubboApi → Service → Mapper
- Entity 必须放在 xxx.api.entity 包下
- 禁止在 Controller/DubboApi 中写业务逻辑

## 编码规范
- 使用 Spring Java Format 格式化代码
- 方法必须有 JavaDoc 注释
- 增删改操作必须添加 @Transactional

## 命名规则
- Entity:大驼峰,如 UserInfo
- Service 接口:I{Entity}Service,如 IUserInfoService
- Mapper:{Entity}Mapper,如 UserInfoMapper
阶段二:Specify(功能规范)
# 在 Claude Code 中执行
/specify

输入功能描述后,AI 会生成:

  1. 功能分支(如 001-user-login
  2. 规范目录(specs/001-user-login/
  3. 规范文档(spec.md

spec.md 示例:

# 功能规范:用户登录

## 背景
当前系统没有用户登录功能,需要实现基于手机号+验证码的登录流程。

## 用户故事
- 作为用户,我希望通过手机号和验证码登录,以便访问我的个人中心。
- 作为用户,我希望在验证码错误时收到明确提示。

## 验收标准
1. [ ] 用户输入手机号,点击发送验证码,后端生成并发送(模拟)。
2. [ ] 验证码有效期 5 分钟。
3. [ ] 登录成功返回 JWT Token。
4. [ ] 登录失败提示具体原因(验证码错误/过期)。

## 业务规则
- 手机号必须是 11 位数字。
- 同一手机号 1 分钟内只能请求一次验证码。
阶段三:Plan(技术方案)

在明确了“做什么”之后,下一步是确定“怎么做”。

# 在 Claude Code 中执行
/plan

plan.md 示例:

# 技术方案:用户登录

## 架构决策
- 使用 Redis 存储验证码,Key 格式:`auth:code:{phone}`- 使用 JJWT 库生成 Token。
- 遵循 Controller -> Service -> Manager -> Mapper 分层。

## 数据库变更
- 无需新增表,复用 `user_info` 表。

## API 设计
1. POST /api/v1/auth/code
   - Req: { phone: string }
   - Res: { success: boolean }
2. POST /api/v1/auth/login
   - Req: { phone: string, code: string }
   - Res: { token: string, user: UserInfo }

## 模块设计
- `AuthController`: 处理 HTTP 请求。
- `AuthService`: 核心业务逻辑(校验、颁发 Token)。
- `SmsManager`: 对接短信网关(Mock 实现)。
阶段四:Tasks(任务拆分)

将技术方案拆解为 AI 可以独立执行的原子任务(Atomic Tasks)。

# 在 Claude Code 中执行
/tasks

tasks.md 示例:

# 任务列表

## 1. 基础设施
- [ ] Task 1.1: 添加 JJWT 和 Redis 依赖到 `pom.xml`- [ ] Task 1.2: 配置 Redis 连接参数。

## 2. 核心逻辑
- [ ] Task 2.1: 创建 `SmsManager` 并实现发送模拟逻辑。
- [ ] Task 2.2: 创建 `AuthService` 接口及实现,编写 `sendCode` 方法。
- [ ] Task 2.3: 在 `AuthService` 中实现 `login` 方法(含 Token 生成)。

## 3. 接口层
- [ ] Task 3.1: 创建 `AuthController` 并暴露 REST 接口。
- [ ] Task 3.2: 编写 Controller 层单元测试。
阶段五:Implement(执行实现)

AI 逐个读取任务并执行。

# 在 Claude Code 中执行
/implement

执行逻辑:

  1. AI 读取 tasks.md 中第一个未完成的任务。
  2. 读取相关文件上下文。
  3. 编写代码。
  4. 运行测试(如果定义了验证步骤)。
  5. 标记任务为 [x]
  6. 重复上述步骤,直到所有任务完成。
阶段六:Analyze(质量检查)
# 在 Claude Code 中执行
/analyze

对生成的代码进行质量分析,检查是否符合 constitution.md 中的规范,例如:

  • 是否遗漏了 JavaDoc?
  • 是否使用了被禁止的类?
  • 事务注解是否添加?

四、最佳实践

4.1 什么时候使用 Spec-Kit?

  • 推荐:复杂功能开发、需要多人协作、对代码质量有严格要求。
  • 不推荐:简单的 Bug 修复、临时脚本、纯文案修改。

4.2 存量项目接入(Brownfield)

对于已有项目,不需要一次性补全所有文档。可以采用增量接入策略:

  1. 初始化 Spec-Kit。
  2. 配置 constitution.md 以反映当前项目的最佳实践。
  3. 在开发新功能时,按照 Specify -> Plan -> Tasks -> Implement 流程进行。
  4. 对于旧代码的重构,可以先让 AI 读取旧代码生成 spec.md(逆向工程),再进行修改。

五、高级特性

5.1 自定义规范模板

你可以创建自己的规范模板,以适应不同的项目需求或团队标准。

# spec_templates/my_template.py
TEMPLATE = """
项目名称: {project_name}
技术栈: {tech_stack}
功能模块: {features}
性能要求: {performance}
"""

5.2 集成 CI/CD

Spec-Kit 可以与 CI/CD 工具集成,确保所有提交的规范和代码都符合标准。

# .github/workflows/spec-kit.yml
name: Spec-Kit Validation
on: [push]
jobs:
  validate:
    runs-on: ubuntu-latest
    steps:
      - uses: actions/checkout@v2
      - name: Validate Specifications
        run: specify validate

5.3 团队协作模式

通过共享规范库实现团队协作,确保所有人使用统一的规范。

# 导出规范
specify export --output team-specs.json

# 导入团队规范
specify import team-specs.json

六、与现有工作流整合

6.1 与 Claude Code 集成

初始化后,Claude Code 自动获得 /specify/plan/tasks/implement 命令。

6.2 与 Git 工作流整合
# 1. 开始新功能
/specify "实现用户登录功能"

# AI 自动创建分支:001-user-login

# 2. 完成规范和方案
/plan
/tasks

# 3. 实现代码
/implement

# 4. 代码审查
/review-code

# 5. 提交 PR
git add .
git commit -m "feat: 实现用户登录功能"
git push
6.3 与现有项目规范整合

将公司现有规范整合到 Constitution 中:

# .specify/memory/constitution.md

## 引用公司规范
本项目遵循《城市停车微服务框架规范》,详见 CLAUDE.md

## 补充约束
- Entity 必须在 xxx.api.entity 包下
- 使用 ThreadPoolFactory 创建线程池
- 分页查询必须调用 startDubboPage()

七、常见问题 (FAQ)

Q1: Spec-Kit 支持哪些编程语言? Spec-Kit 是语言无关的,支持所有主流编程语言,包括 Python, Java, JavaScript, TypeScript, Go, Rust 等。它通过自然语言描述规范,因此不受限于特定编程语言。

Q2: 发现代码逻辑走不通怎么办?

千万不要直接改代码! 这会破坏“规范即源码”的原则,导致文档与代码脱节。 正确做法:

  1. 重生成:让 AI 重新生成受影响的代码,通过需求变动描述,让AI进行代码逻辑更新
  2. 同步文档:修改完成后,记得让AI同步需求及设计文档

Q3: 如何避免 Spec 文档腐烂?

  • 定期归档:Sprint 结束后,将完成的 specs/ 下的文档移动到 docs/archive/,保持工作区整洁。
  • 反哺章程:如果某个 Spec 引入了新的通用模式(例如确立了“新的权限控制方案”),应将其总结并更新到 .specify/memory/constitution.md 中,使其成为后续开发的标准。

Q4: 团队如何协作?

  • 产品经理 (PM): 负责 Review spec.md,重点关注验收标准(Acceptance Criteria)是否覆盖业务需求。
  • 架构师 / Tech Lead: 负责 Review plan.md,把控技术方案、数据库设计和 API 定义是否符合架构规范。
  • 开发者: 负责执行 tasks.md,并监督 AI 生成的代码质量,进行最终的 Code Review。

七、参考资料

  1. 官方仓库: github.com/github/spec…
  2. 官方博客: github.blog/ai-and-ml/g…
  3. Martin Fowler 文章: martinfowler.com/articles/ex…
  4. Microsoft 教程: developer.microsoft.com/blog/spec-d…
  5. 本文档参考来源: blog.csdn.net/a309220728/…

八、总结

Spec-Kit 不仅仅是一个工具,更是一种工程化思维的体现。它通过强制的结构化流程,解决了 AI 编程中常见的“幻觉”、“上下文丢失”和“不可控”问题。

  • 对于个人开发者:它是你的“外脑”,帮你理清思路,保持代码整洁。
  • 对于团队:它是无形的“架构师”,确保所有 AI 生成的代码都遵循统一的团队规范。