CodeWiki评估大型代码库整体文档生成能力思辨

106 阅读18分钟

image

image 

讨论视频

www.bilibili.com/video/BV1Hz…

阶段一:收集并审视证据

1.1 引言:证据是思辨的基石

任何严谨的思辨都始于对证据的无情审视。在对一项技术创新进行评估时,我们必须首先剥离所有的叙事与宣传,直面其最原始、最客观的事实。本章节将专注于从 CodeWiki 论文中提取核心事实、数据和声明,并对其来源、有效性和一致性进行严格的审视。这一过程如同为一座宏伟的建筑勘验地基,只有确保每一块基石都坚固可靠,我们才能在其上构建起有价值的分析与洞察。

1.2 核心事实与关键数据

论文的核心性能声明可被归纳为以下几点,这些数据构成了我们分析的客观出发点:

image

1.3 信息来源与研究背景

本研究由来自 FPT Software AI Center 和 University of Melbourne 的研究人员共同完成。一个至关重要的背景是,研究的发起者(FPT Software)同时也是 CodeWiki 工具的创建者。这一事实本身并不减损研究的价值,但它要求我们在解读其结论时,必须保持对潜在确认偏见的警惕。

1.4 数据有效性与方法论审视

我们必须对支撑上述数据的实验设计提出诘问,以评估其结论的稳固性。

  1. 基线选择的公正性如何? 论文将 DeepWiki 这一闭源工具作为唯一的性能基准。作者给出的理由是“缺乏可比较的开源解决方案”。然而,在其文献综述中,作者明确讨论了 RepoAgent 和 DocAgent 等框架。论文指出这些框架的局限性在于“难以扩展到大型仓库”,而这恰恰是 CodeWiki 声称要解决的核心问题。那么,为何不将它们作为定性比较的对象,以更全面地展示 CodeWiki 在架构上的优越性?这种选择性的比较,使得其性能声明的语境显得有些狭窄。

  2. 仓库选择的代表性是否充分? 实验选取了 21 个开源仓库 进行评估。论文指出,选择标准覆盖了语言多样性、不同代码规模(从 16K 到 1.7M 行代码)以及多样的应用领域。然而,考虑到全球范围内软件项目的浩瀚数量与无穷变体,21 个样本是否足以代表真实世界软件开发的复杂性与多样性,仍然是一个开放性问题。

  3. 数据的时效性是否存在隐忧? 论文的发表日期为 2025年11月。在大型语言模型技术以惊人速度迭代的今天,任何基于特定模型的性能评估都带有时间的烙印。今天的领先者可能在几个月后就变为明日黄花。因此,这些发现虽然在发表时具有重要意义,但其结论的有效期可能相当有限。

1.5 潜在矛盾与不一致之处

在论文的论述中,我们能发现一些内在的张力,这些看似矛盾之处往往是通往更深刻理解的门径。

• 性能声明的矛盾: 论文在摘要和结论中宏观地宣称 CodeWiki “表现优于”基线。然而,数据细节则坦诚地指出,它在 C/C++ 等系统编程语言上表现不佳,甚至落后于基线。这揭示了其“整体优越”这一宏大声明背后,隐藏着显著的特定领域短板,其通用性并非如表面宣称的那般完美。

• 创新与局限的矛盾: 论文将创新的评估框架 CodeWikiBench 作为一个核心贡献,该框架依赖 “LLM-as-a-Judge” 模式。但与此同时,作者在局限性部分明确承认,“依赖 LLM 的评估可能会引入模型特有的偏见”。这种“以子之矛,攻子之盾”的内在张力,一方面体现了研究的坦诚,另一方面也提醒我们,其评估体系的客观性本身就建立在一个尚在探索中的、并非无懈可击的方法论之上。

• 身份认同的矛盾: 论文的核心身份定位是“第一个开源框架”。然而,其最主要的性能优势是基于闭源模型(Claude Sonnet 4)取得的;而其开源模型配置(CodeWiki-kimi-k2)的性能仅仅与闭源基线持平(64.80% vs 64.06%),并未实现超越。这在其“开源”的身份认同和其“开源配置”的实际性能表现之间,造成了一种微妙的紧张关系。

在审视了这些外部可见的证据、数据和矛盾之后,我们必须向更深处挖掘,探寻支撑整个论证体系的那些无形的、未经言明的假设。

阶段二:识别并质疑假设

2.1 引言:揭示论点之下的无形支柱

任何一个强大的论点都由一系列或明或暗的假设所支撑,它们如同冰山在水面之下的庞大基座,虽不显眼,却决定了整个论证的稳定与方向。批判性思维的核心任务之一,便是将这些隐含的假设拖出水面,置于阳光之下进行审视。本章节旨在揭示支撑 CodeWiki 论点的潜在信念和预设,并评估这些假设的稳固性。

2.2 核心论点背后的隐含假设

CodeWiki 的方法论和价值主张建立在几个关键的、未经充分辩护的假设之上:

• 假设 1: 层次化分解的优越性。 CodeWiki 的核心方法论是“hierarchical decomposition”(层次化分解)、“recursive agent-based processing”(递归式智能体处理)和“hierarchical assembly”(层次化组装)。这背后隐含的假设是:将大型代码库像树状结构一样层层分解,是理解和记录其复杂性的最优解。 这个假设在面对许多现代软件架构(如微服务、事件驱动架构)时可能面临挑战,因为这些架构的依赖关系更像一张复杂的网,而非一颗简单的树。

• 假设 2: LLM 评估的可靠性。 整个 CodeWikiBench 评估体系的基石是 “LLM-as-a-Judge”(让大模型充当评委)可以有效替代人类专家来评估文档质量 这一关键前提。尽管论文通过多模型共识来增强可靠性,但这并未改变其本质:评估的最终仲裁者是另一个黑箱系统。这个假设回避了AI模型可能存在的共同偏见或对高级软件架构概念的理解盲区。

• 假设 3: 开源的天然优势。 论文反复强调其“第一个开源框架”的身份,并视其为推动社区采纳和未来研究的催化剂。这背后是一种普遍但并非必然的信念:一个项目只要开源,就能够自然地吸引社区贡献、获得广泛应用并促进学术进步。 现实是,无数开源项目都归于沉寂,真正的成功需要远超技术本身的社区运营、生态建设和持续维护。

• 假设 4: 视觉产物的内在优越性。 论文将“集成了文本描述与视觉产物(如架构图)的多模态合成”作为一项关键创新。其潜在假设是:图表是文档中极具价值的关键组成部分,甚至优于纯文本。 这并非一个普遍接受的真理。一些工程文化更推崇精心编写的 Markdown 和代码自身的可读性,而非可能迅速过时或产生误导的自动生成图表。

2.3 潜在偏见分析

本研究中最显著的潜在偏见来源,莫过于其研究设计中的一个根本性角色重叠:作者团队既是工具 CodeWiki 的开发者,也是评估标准 CodeWikiBench 的创建者。论文明确写道:“我们提出了 CodeWiki……”(We present CodeWiki...),紧接着又说“我们引入了 CodeWikiBench……”(we introduce CodeWikiBench...)。

这种“自己出题,自己解答”的模式,极易在无意识中产生系统性的偏见。作者不仅设计了工具,还设计了用于评估的“rubrics”(评估准则)和执行评估的“Judge Agents”(评委智能体),形成了一个封闭的验证循环。评估标准(层次化结构)可能天然地与 CodeWiki 的输出结构(同样是层次化的)高度耦合。这会导致评估过程更像是一场“模式匹配”,而非对文档真实质量的客观衡量。

2.4 反向立场探讨:“魔鬼代言人”的诘问

现在,让我们扮演一次“魔鬼代言人”,对论文的核心前提提出一个根本性的挑战:

论文假设核心问题是缺乏文档。但如果真正的问题是不可维护的代码呢?从这个角度看,CodeWiki 并非解决方案,而是一种高科技的姑息疗法。它为一座本应被改造成直路的迷宫,绘制了一份精美的地图。通过让复杂的代码库更容易被导航,它可能无意中削弱了进行关键代码重构的动力,从而在 AI 生成的清晰表象之下,使技术债务得以延续。

在审视了这些内在的假设与偏见后,我们有必要将视野进一步拓宽,引入外部世界的多元视角,以获得更立体、更全面的理解。

阶段三:探索多元视角

3.1 引言:跳出单一叙事的局限

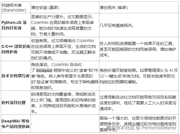
任何技术都非真空中的存在,它的价值和影响是由其所处的生态系统中的不同参与者共同定义的。仅仅听取技术创造者的单一叙事是远远不够的。本章将从不同利益相关者的角度审视 CodeWiki,识别其应用可能产生的赢家和输家,并特别关注那些在论文的宏大叙事中可能被忽视的声音。

3.2 利益相关者地图:赢家与输家

image

3.3 被忽视的声音

论文的视角主要集中在开发者和代码本身,但软件生态远不止于此。以下是一些在讨论中被忽视的关键视角:

• 问题:非技术人员的视角在哪里? 项目经理、产品负责人或业务分析师同样需要理解软件。他们关心的不是某个函数的具体实现,而是系统能否准确实现业务逻辑。CodeWiki 生成的纯技术文档,对于他们理解“系统为何如此设计”以及“它如何服务于业务目标”的帮助可能非常有限。

• 问题:最终用户的声音在哪里? 软件文档分为两种:给开发者看的和给最终用户看的。CodeWiki 完全聚焦于前者,对于后者(如用户手册、操作指南、FAQ)则毫无涉及。这限制了它在整个软件生命周期中的价值范围。

• 问题:小型项目或独立开发者的需求是什么? CodeWiki 的设计思想是处理“大型”、“复杂”的代码库,其多智能体、递归分解的框架显得相当“重型”。对于一个小型项目或独立开发者而言,部署和维护这样一套复杂的系统可能得不偿失(Overkill)。他们可能更需要一个轻量级的、集成在IDE里的简单插件,而非一个庞大的框架。

在充分聆听了来自不同角落的声音之后,我们不再满足于仅仅分析现状,而是要开始主动地构想全新的可能性。

阶段四:提出其他可能

4.1 引言:超越批判,构建创想

真正的批判性思维,其终点并非发现问题,而是开辟通往新大陆的航线。在对 CodeWiki 的框架进行了细致的解构之后,我们现在转向建设性的一面。本章节旨在超越 CodeWiki 的现有范式,探索解决代码库文档挑战的其他创新性方案,并为 CodeWiki 本身的演进提出改良建议。

4.2 替代性解决方案

代码文档的未来,不应只有 CodeWiki 这一种想象。以下是几种可能并存或更优的替代路径:

• 交互式文档“演练场” (Interactive Documentation "Playground") 设想一种超越静态文本和图片的文档系统。它能自动生成包含可执行代码片段的“演练场”,允许开发者直接在文档页面中修改参数、运行代码并立即看到结果。这种“在做中学”的交互式体验,远比“在读中学”的被动接受更有效率。

• 人机协作的“文档副驾” (Human-in-the-Loop "Doc-Copilot") 构建一个专注于辅助而非替代人类的工具。它不追求生成“完整”的文档,而是扮演一个“副驾驶”的角色。它负责处理所有重复性、模板化的工作(如填充 API 参数描述、检查格式),然后主动向开发者提问,引导他们写下关键的架构洞察、设计权衡和业务背景——这些是只有人类才能提供的核心价值。

• 演进式文档 (Evolutionary Documentation) 提出一个与版本控制系统(如 Git)深度集成的文档系统。它不仅记录代码的当前状态,更能自动分析代码提交历史,生成变更的“故事线”。它能解释一个模块为何从版本A演进到版本B,关键的重构决策是什么,从而让文档成为一部记录代码生命与思想演变的“活历史”。

4.3 整合与改良:CodeWiki 的未来迭代

基于前述所有分析,我们可以为 CodeWiki 框架本身提出两点具体的、具有建设性的改良建议:

  1. 引入领域知识适配层 建议在 CodeWiki 中增加一个可配置的模块,允许开发团队注入自己项目的特定知识,例如核心业务术语词典、常用的架构模式定义、或内部组件的别名。这将使 LLM 能够生成语义更准确、与项目上下文更相关的“懂行”的文档,而不是通用的技术描述。

  2. 建立反馈与验证闭环 设想一个集成在 IDE 中的 CodeWiki 插件。当开发者阅读 AI 生成的文档时,可以方便地对其进行一键评分(例如“有帮助”/“误导性”)或直接提出修改建议。这些宝贵的、来自一线开发者的反馈数据,可以被系统收集并用于模型的持续微调,形成一个自我优化的闭环。

在构想了这些美好的可能性之后,我们必须回归现实,以审慎的态度评估这些方案一旦实施,可能会带来的深远影响和连锁反应。

阶段五:描绘并评估影响

5.1 引言:预见未来的连锁反应

任何强大的技术解决方案都像投入平静湖面的一块石头,其影响绝不会止于最初的涟漪。为了做出负责任的判断,我们必须超越其直接效果,努力预见它可能引发的二阶、三阶影响,以及那些潜藏在远期、不易察觉的系统性后果。本章将对 CodeWiki 的广泛应用可能带来的长期影响进行前瞻性分析。

5.2 影响的多层次分析

CodeWiki 的普及可能会引发一系列连锁反应,我们可以将其分为三个层次来审视:

• 第一层影响 (直接后果)

    ◦ 软件项目的文档覆盖率和生成速度得到前所未有的提升。

    ◦ 新开发者加入项目团队后,理解大型、复杂代码库的初始门槛显著降低。

• 第二层影响 (行为与文化转变)

    ◦ 可能导致开发者群体中“文档编写”这一核心工程能力的退化。当文档可以轻易生成时,亲手撰写、提炼思想的动机和实践机会都会减少,从而产生对工具的过度依赖。

    ◦ “好文档”的标准可能被 AI 的输出重新定义。文档的风格可能趋于同质化,失去了由人类作者带来的独特视角和个性化阐释,变得高效但“没有灵魂”。

• 第三层影响 (行业与生态系统变革)

    ◦ 可能改变软件团队的人员构成,对专职技术文档撰写者的需求可能会减少,该角色的工作重心被迫转向更高阶的策略和信息架构设计。

    ◦ 鉴于 CodeWikiBench 依赖“LLM-as-a-Judge”,一个“对抗性”产业可能兴起,专注于为评委优化文档。这会催生一种新型的“文档搜索引擎优化”(Doc-SEO),其目标是为了在自动化评估中获得高分,而非真正提升人类的可读性与洞察力。

5.3 潜在的新问题与风险

技术的进步在解决旧问题的同时,也常常会催生新的、更隐蔽的风险。CodeWiki 的应用也不例外:

  1. 架构的“善意曲解” AI 可能在分析一个极其复杂的设计模式时,生成一个看似合理但实际上是错误的解释。这份由机器生成的、格式完美的“权威”文档,可能会系统性地误导整个团队,尤其是新成员,导致他们基于错误的理解进行后续开发。

  2. 安全漏洞的无意暴露 在分析代码时,AI 缺乏人类的安全意识。它可能会将一段用于临时调试、包含硬编码密钥的代码,或者一个内部测试用的“后门”接口,当作正式功能进行详细的记录和解释,从而无意中将潜在的攻击面暴露在文档中。

  3. 维护的双重负担 团队现在不仅要维护日益复杂的代码库,还必须分出精力去维护和调优这个同样复杂的自动化文档生成系统本身。配置、模型更新、排查生成错误……工具本身变成了另一个需要被精心照料的“技术资产”,带来了新的维护成本。

在完成了对证据、假设、视角、可能与影响的全方位思辨之后,我们终于可以汇集所有洞察,形成一个最终的、综合性的评估。

image

image

image

image

image

image

image

image

image

image

image

image

image

image

image

image

image

总结

• 最可信的证据: 数据清晰地表明,CodeWiki 在处理以 Python、JavaScript 为代表的高阶脚本语言时,展现出显著的效能优势,其作为开源工具的身份也为其价值增添了重要砝码。同样确定无疑的是,它在面对 C/C++ 等系统级编程语言时,目前仍力有不逮,存在明确的局限性。

• 最关键的假设: CodeWiki 的整个理论大厦,稳固地建立在两个需要持续审视和验证的核心假设之上:其一,层次化的分解是应对代码库复杂性的最佳路径;其二,大型语言模型具备作为文档质量可靠“法官”的能力。这两个假设的有效性,直接决定了该框架的上限。

• 最重要的视角: 综合所有利益相关者的观点,最重要的洞察是:CodeWiki 并非一个“放之四海而皆准”的通用解决方案。它的价值高度依赖于具体场景。对于一个使用现代脚本语言的大型团队,它可能是革命性的生产力工具;而对于一个维护遗留 C++ 系统的团队,它可能只是一次令人失望的尝试。

CodeWiki 是自动化代码文档领域的一项重要进展,尤其对于使用 Python、JavaScript 等高阶语言的大型项目,它是一个强大的生产力放大器。然而,它并非一个可以完全自主运行的“真理机器”。

我们建议将其定位为一个需要人类专家监督的“高级文档助理”。计划采用的团队,特别是那些依赖 C/C++ 的团队,必须清醒地认识到其当前的局限性,并建立严格的人工审查与验证流程。

其最大的价值不在于取代人类的智慧,而在于解放它——将开发者从文档的劳役中解放出来,专注于文档的灵魂:传递架构的远见与设计的意图。