大部分人都错了!这才是chrome插件多脚本通信的正确姿势

4,016 阅读13分钟

昨天一个实习生同事来找我:“哥们,我的Chrome插件遇到个奇怪问题,为什么我插入到页面的内容脚本content.js,重写页面脚本的方法没有生效?”

其实类似的问题我也经常碰到,比如:“为什么popup页面调用不了content.js的函数?”、“插入到页面的内容脚本为啥访问不到Vue实例?”、“background脚本为啥不能访问页面的dom节点”?………这些问题在插件开发里真的挺常见的,大家都容易踩坑。

所以今天,我想用最通俗的方式,把自己遇到的问题和一些小经验分享出来:

  • 为什么Chrome要把插件分成这么多脚本?它们之间到底啥关系?
  • 那些“看起来应该能用,但就是不行”的通信方式,背后的原因是什么?
  • 怎么让插件的各个部分配合得更顺畅?

放心,没有复杂的术语,用图解的方式来梳理脉络,希望这些内容能帮到大家,也欢迎大家一起交流!

前置知识:

要搞懂插件通信,首先得了解浏览器的架构。现在的 Chrome 浏览器采用的是“多进程架构”,什么意思呢?直接看图:

上图中,我们浏览器架构是由渲染进程、插件进程、网络进程、浏览器主进程、gpu进程等组成的

  • 浏览器主进程: 相当于公司的大老板,负责整个公司的运转。比如你要开新窗口、切换标签、下载文件、弹出权限提示,都是浏览器主进程安排的。

    其他进程有啥事也都得跟主进程报备,主进程来调度。

  • 渲染进程:平时我们使用浏览器打开的每一个网页,都是由渲染进程进行渲染的。插件注入的内容脚本也在这里运行,不过处于“隔离世界”,与页面脚本相互隔离,这个后面我们会详细讲

  • 网络进程:处理所有页面与扩展的请求,我们网页中或者插件中的接口请求这种脏活累活都由它来干

  • GPU进程:网页中有炫酷动画、视频、3D效果啥的,GPU进程就会帮你画的又快又漂亮。

  • 插件进程:运行我们平时所装的浏览器插件,我们装的不同的插件都会分配到不同的插件进程中,互不干扰,谁家插件出了问题,最多自己崩,不会影响到其他插件和页面的运行

Chrome 浏览器其实就是把各种工作分开来做,谁负责啥都很清楚。主进程管大局,渲染进程负责把网页内容展示出来,网络进程专门搞数据传输,GPU进程让动画和视频更流畅,插件进程则让你装的各种扩展各自独立运行。大家各干各的,互不影响,这样浏览器用起来才又快又稳还安全。

插件各部分的角色与能力

浏览器插件开发实践 - 不一样的少年_的专栏 - 掘金

大家看到我的插件专栏里的插件目录,大致是这样:

demo
├── manifest.json # 扩展的"身份证"
├── background.js # 插件后台脚本
├── injected.js # 注入页面脚本
├── content.js # 内容脚本
└── popup.html # 弹窗页面

我们来简单聊聊每个文件的作用:

manifest.json —— 插件的“身份证”

这个文件就像插件的身份证,里面写明了插件的名字、版本、权限、各个脚本的入口。比如你这个插件是弹窗类型,还是需要内容脚本、后台脚本,都要在这里声明清楚。没有它,浏览器都不认你这个插件。

popup.html —— 弹窗页面

这个文件就是你点浏览器右上角插件图标弹出来的小窗口。写法跟普通网页一样,可以放按钮、输入框、结果展示区。

如下红色框住的就是popup页面:

这个popup页面,浏览器会分配一个插件进程来进行渲染,插件进程的本质就是一个渲染进程,如下图:

image.png

background.js —— 后台脚本

后台脚本是插件的大脑,负责处理各种“后台任务”。比如监听消息、和服务器通信、管理数据。它不直接操作页面内容,但能帮你做很多“脏活累活”,比如跨域请求、定时任务、权限控制。弹窗页面、内容脚本都可以和它发消息,让它帮忙干活。

Service Worker 也是运行在插件进程中,与 Popup页面共享同一个进程。Service Worker 在进程内部运行在一个独立的服务工作线程(Off-Main Thread)上 ,而 Popup 则运行在渲染进程的主线程上。service worker的执行环境是 ServiceWorkerGlobalScope,没有 windowdocument 对象,因此无法直接操作 DOM

弹窗页面(Popup)可以通过 chrome.runtime.sendMessage 向 Service Worker 发送消息,让它帮忙处理后台任务。Service Worker 会一直监听这些消息,并在需要时被浏览器唤醒执行。

Popup 和 Service Worker 在同一个插件进程中,但是在不同的线程和执行环境/上下文Context中 ,所以仍然需要通过消息传递机制通信,如下图:

image.png

举例popup页面和插件后台的通信

比如你做了一个“天气查询”插件,用户在弹窗页面输入城市名,点击“查询”按钮,弹窗页面就会通过 chrome.runtime.sendMessage 把城市名发给后台脚本,后台脚本收到后去请求天气接口,然后把结果返回给弹窗页面显示。

图解

  • 用户操作 popup 页面

  • popup 页面用 chrome.runtime.sendMessage 发消息给后台脚本

  • 后台脚本处理请求,返回结果给 popup 页面

代码示例:

popup.html

<!DOCTYPE html>
<html>
  <body>
    <input id="city" placeholder="城市名" />
    <button id="btn">查天气</button>
    <div id="result"></div>
    <script>
    const btn = document.getElementById('btn')
      btn.onclick = function() {
        const city = document.getElementById('city').value;
        // popup向background.js发送查询消息
        chrome.runtime.sendMessage({ type: 'getWeather', city }, function(response) {
            // background.js返回的消息
          const data =  response.weather 
          document.getElementById('result').textContent = data || '查询失败';
        });
      };
    </script>
  </body>
</html>

background.js

chrome.runtime.onMessage.addListener((msg, sender, sendResponse) => {
  if (msg.type === 'getWeather') {
    // 这里只做演示,实际开发可以用 fetch 去请求真实接口
    const fakeWeather = `${msg.city}:晴,25°C`;
    sendResponse({ weather: fakeWeather });
    // 如果是异步操作(比如 fetch),需要 return true
  }
});

这样,弹窗页面和后台脚本就能通过消息机制实现通信,弹窗页面只负责收集用户输入和展示结果,后台脚本负责处理数据和业务逻辑,分工明确,开发起来也很清晰!

我们打开chrome的任务管理器看刚刚上面提到的popup插件,来看看service worker和popup是否在同一个进程中运行

如下图:

image.png

企业微信截图_17636085695838.png

可以看出service worker和popup确实是在同一个进程中运行的

content.js —— 内容脚本

内容脚本是插件派到网页里的“卧底”,所以这个content.js是在页面的渲染进程中运行的,不是在插件中运行的

我们画个图来解释下:

image.png

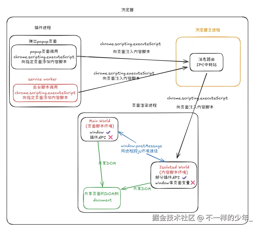
当我们用浏览器打开掘金网站时,浏览器会启动一个渲染进程来负责页面的展示。掘金网站自己的 JS 变量和运行环境都在 Main World(页面脚本环境)里,比如你用 React/Vue 写的代码、window 上挂的变量,都是属于这个世界。

如果你这时候装了一个护眼插件,想让页面变成护眼模式(比如把背景色调成绿色),插件会通过内容脚本来操作页面的 DOM,比如直接修改 body 的样式。这段内容脚本其实是在另一个独立的 JS 环境里运行,也就是图里的 Isolated World(内容脚本环境)。

虽然内容脚本和页面脚本的执行环境是隔离开的,互相访问不到对方的变量,但它们可以一起操作和共享页面上的 DOM(比如 document.body),所以内容脚本能帮你改页面样式、加按钮、弹提示,但没法直接拿到页面里的 JS 变量。如果内容脚本真要和页面脚本通信,可以用 window.postMessage 这种方式来“搭桥”。

这样设计既保证了安全,又能让插件灵活地扩展页面功能。

内容脚本是怎么进到页面里的呢?

内容脚本是插件派到网页里的“卧底”,其实它的“卧底”过程也是有讲究的:

有两种方式,第一种是声明式的,另一种是编程式的

声明式:

浏览器根据插件的 manifest.json 配置,自动帮你注入到指定网页的渲染进程里。 比如你在 manifest.json 里写了:

"content_scripts": [
  {
    "matches": ["https://juejin.cn/*"],
    "js": ["content.js"]
  }
]

只要你打开掘金网站,浏览器就会自动把 content.js 注入到页面的渲染进程里,让它在 Isolated World(隔离环境)里运行。

编程式(按需注入)

这里有个很重要的概念: 浏览器里不同进程之间(比如主进程、渲染进程、插件进程)要互相传递消息,靠的就是 IPC(Inter-Process Communication)机制,翻译过来就是“进程间通信”。

  • 比如你在后台脚本(background.js)或弹窗页面(popup)里调用 chrome.scripting.executeScript ,就能按需把内容脚本注入到指定网站页面里。

  • 这个过程其实是:插件发起注入请求后,浏览器主进程会先受理这个请求,然后通过 IPC机制,把要注入的内容脚本安全地传递给目标页面的渲染进程。

  • 渲染进程收到脚本后,就会在页面的隔离环境(Isolated World)里执行内容脚本,这样内容脚本就真正“落地”到页面中了。

所以,整个流程就是: 插件调用 chrome.scripting.executeScript → 浏览器主进程受理并通过 IPC 转发 → 页面渲染进程执行内容脚本。

image.png

injected.js —— 注入页面脚本

前面说过,页面的 JS 环境和内容脚本的 JS 环境是互相隔离的,彼此访问不到对方的变量和方法,但它们共享同一个 DOM 树。 如果你想直接改页面里的 JS 环境,比如重写 fetch 或 XMLHttpRequest,实现像 mock 接口这样的功能,就不能只靠内容脚本了。

这时候就需要用“注入脚本”的方式: 我们可以在内容脚本里创建一个 script 标签,把要改写的代码(比如新的 fetch 实现)写进去,然后把这个标签插入到页面的 DOM 里。这样,页面会像加载普通 JS 文件一样执行这段代码,最终就能覆盖页面原生的 fetch 和 xhr 方法。

这种做法的好处是:

  • 能直接影响页面自己的 JS 环境,实现更强的功能扩展

  • 只要 DOM 是共享的,插入 script 标签就能让页面执行我们的代码

  • 很适合做 mock、日志劫持、性能监控等插件功能

比如我最近写的一个基础的 mock 插件(juejin.cn/post/757098…), 就是用这种方式,在页面加载前偷偷把 fetch 和 XMLHttpRequest 替换成我重写的,让所有网络请求都能被插件拦截和处理。

跨环境通信流程举例

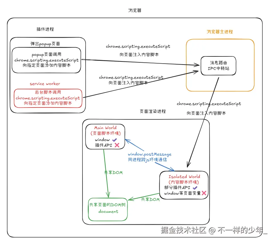
有时候,我们的注入页面脚本(injected.js)需要用到插件进程里的数据,比如判断某个 fetch 请求是否命中插件配置的规则。但页面环境是拿不到插件进程里的配置的,不过内容脚本可以帮忙“中转”。

比如我们在 injected.js 里重写了 fetch 方法,页面发起请求后,需要查一下插件里有没有对应的 mock 规则。整个数据流可以这样走:

    1. 注入页面脚本(injected.js)拦截到 fetch 请求,发现需要插件里的规则配置。
    1. 注入页面脚本用 window.postMessage 向内容脚本发消息,请求规则数据。
    1. 内容脚本收到消息后,再用 chrome.runtime.sendMessage 向插件进程(比如后台脚本)发起请求,获取最新规则。
    1. 插件进程通过 IPC 机制把规则数据返回给内容脚本。
    1. 内容脚本拿到数据后,再用 window.postMessage 把结果传回注入的页面脚本 injected.js。
    1. 注入页面脚本拿到规则,判断请求是否命中,然后做后续处理(比如 mock、拦截、日志等)。

这样一来,页面脚本、内容脚本、插件进程就能通过消息链路把数据安全地串联起来,实现复杂的功能扩展。 整个过程就像“接力传话”,每个环节各司其职,既保证了安全,又让插件和页面能灵活协作

image.png

总结:插件多脚本通信,没那么难!

看到这里,相信你已经对Chrome插件中的多脚本通信有了清晰的认识。让我们简单回顾一下今天学到的关键知识:

  1. 为什么需要多脚本?
  • Chrome的多进程架构是为了安全和稳定性,不是为了故意为难开发者
  1. 各脚本的角色:
  • background.js :负责大部分逻辑和权限,是插件的大脑。在 V3 版本中,它平时会休眠,有事件时才会被唤醒,所以不要用全局变量存数据哦。
  • content.js :嵌入页面,能操作DOM,但和页面JS是隔离的,像是派驻到页面的特工。
  • popup.html :弹窗页面,主要负责UI交互,关闭就“失忆”,但用起来很方便。
  • injected.js :直接注入页面,能访问和修改页面环境,类似卧底。
  1. 通信秘诀:
  • background ↔ popup :用 chrome.runtime.sendMessage
  • background ↔ content :用 chrome.tabs.sendMessage 或 chrome.runtime.sendMessage
  • content ↔ 页面JS :用 window.postMessage

还记得开头那位苦恼的同事吗?现在你不仅知道为什么他的变量“死活拿不到”,更重要的是,掌握了正确的解决方法!

希望这篇文章能帮你少踩坑、多收获。如果觉得有用,欢迎点赞、收藏,你的支持是我持续分享的动力!

有任何问题,欢迎在评论区讨论。下期见!👋

如果觉得对您有帮助,欢迎点赞 👍 收藏 ⭐ 关注 🔔 支持一下!

往期实战推荐: