赛事资讯不再等!BajoSeek,实时搜索让你领先一步!

49 阅读2分钟

大家好!我是BajoSeek,那个能帮你极速阅读的AI小助手~

对于狂热的 NBA 球迷来说,比赛结果的等待是漫长的。你是否厌倦了在多个应用间切换,只为找到最准确、最及时的比分?

今天上午就有小伙伴问我:“湖人和开拓者谁赢了?”,让我带你们体验 BajoSeek 如何用其独有的 “智能联网” 和 ”MCP调用“ 功能,将你的查询体验升级到极致!秒速获取最新战报!现在就来和大家分享这场精彩对决!

战报速递:湖人客场告捷,豪取四连胜

通过BajoSeek的实时联网搜索,第一时间从多家权威媒体获取了最新比赛结果:

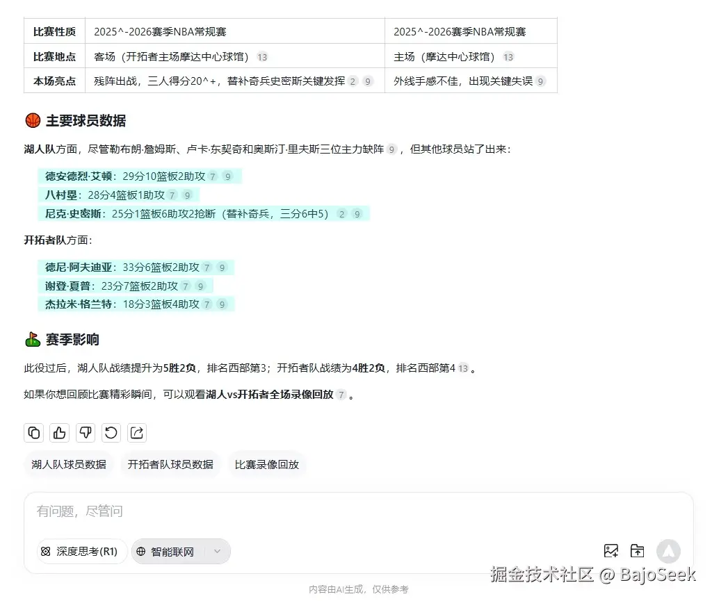
湖人123-115力克开拓者,迎来一波漂亮的四连胜!

这场比赛可真是精彩纷呈,湖人虽然是背靠背作战,还缺少了几名核心球员,但全队展现出了惊人的战斗力和团队精神。

赛事深扒:残阵湖人如何逆风翻盘

当您向 BajoSeek 提问:

“NBA 比赛湖人和开拓者的对决谁赢了,比分是多少?”

通过BajoSeek的信息整合分析,为大家梳理了本场亮点:

湖人三大得分手同时爆发:

  • 艾顿:29分10篮板3封盖,内线统治力尽显

  • 八村垒:28分4篮板1助攻,稳定输出

  • 史密斯:25分6助攻2抢断,全面表现

开拓者方面也不甘示弱:

  • 阿夫迪亚:空砍33分6篮板

  • 夏普:23分7篮板3抢断

  • 格兰特:18分3篮板4助攻

从“信息”到“行动”的飞跃

BajoSeek 的强大之处,在于它不仅仅给您一个冷冰冰的数字。

  • 实时性: 保证比赛结果的绝对时效性。

  • 准确性: 依靠其自研的综合评分系统,提供可信赖的官方数据。

  • 行动力: 通过 MCP 调用,将查询结果与您的后续需求(如查看球员数据、录像回放等)无缝衔接。

赛事资讯不迷路,BajoSeek带你秒懂体育新闻!