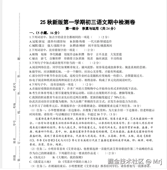
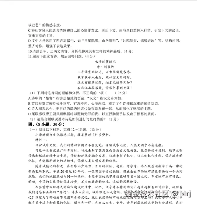
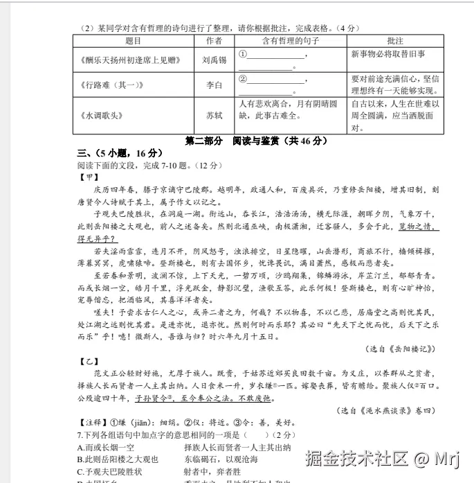
****2025 秋新版九年级上册语文期中检测卷重磅上线!紧扣统编版教材 1-3 单元考点,涵盖易错字词、《岳阳楼记》等古诗文默写与鉴赏、议论文阅读及半命题作文等核心题型。试卷题型规范,附详细解析,适配 120 分钟考试时长,助力学生查漏补缺,也为教师备课提供素材,可直接打印备战期中!(温馨提示:文末有完整电子版领取方式)
下载方式:
【2025秋新版】第一学期九年级上语文期中检测卷
****2025 秋新版九年级上册语文期中检测卷重磅上线!紧扣统编版教材 1-3 单元考点,涵盖易错字词、《岳阳楼记》等古诗文默写与鉴赏、议论文阅读及半命题作文等核心题型。试卷题型规范,附详细解析,适配 120 分钟考试时长,助力学生查漏补缺,也为教师备课提供素材,可直接打印备战期中!(温馨提示:文末有完整电子版领取方式)
下载方式:
【2025秋新版】第一学期九年级上语文期中检测卷