从单兵作战到集团军:AI Agent如何重塑智能运维的故障自愈之路?

228 阅读9分钟

从单兵作战到集团军:AI Agent如何重塑智能运维的故障自愈之路?

在数字化转型的浪潮中,企业的IT系统正变得越来越复杂:微服务架构、混合云环境、容器编排平台、跨区域部署……每一个组件都在高频运转,也都可能成为潜在的“隐雷”。【AI大模型教程】

对于运维团队而言,这种复杂度带来的挑战前所未有。

过去的运维,就像随时待命的“消防员”——一旦系统告警,立即通宵排查;一旦宕机,就连夜恢复。问题处理的节奏往往是“出事—报警—分析—修复”,每个环节都依赖人工判断和经验积累。

然而,这种被动的、重复性的救火模式,正在被AI技术颠覆。

AIOps(智能运维)正在让机器具备“自我诊断”的能力,而AI Agent的出现,则让系统开始具备“自我思考”和“自我修复”的潜质。

AI Agent能通过理解上下文、调用工具、推理决策、执行操作,帮助运维体系从“问题处理”迈向“自动愈合”。

本文将通过三个部分,带你深入理解AI Agent在智能运维中的角色进化:

1️⃣ 单Agent:精准打击式的智能排查专家

2️⃣ 多Agent:协同作战式的复杂修复团队

3️⃣ 趋势展望:AIOps的未来,从自动响应走向自主进化

一、精准打击!单Agent如何实现故障的智能排查与根因定位?

1.1 单Agent模式的优势:全能专家的高效推理

在传统运维体系中,一个经验丰富的运维工程师通常能凭直觉判断问题的大致方向。

例如,他能从“CPU异常飙升 + 内存稳定”这一信号中迅速判断出是应用层死循环,而非硬件问题。

AI Agent的“单Agent模式”,正是要让机器具备这种人类专家式的直觉推理能力。

单Agent模式指由一个Agent独立完成故障诊断全过程,包括:

  • 问题理解:识别问题范围与目标系统;
  • 数据收集:通过API或命令获取指标、日志等信息;
  • 逻辑推理:分析因果关系、定位根因;
  • 结论生成:输出诊断结果和建议报告。

它特别适用于逻辑链清晰、问题边界明确的场景,例如单节点异常、接口超时、服务宕机等。

在这些场景中,一个Agent就能像一位“资深专家”一样完成整个排查闭环。

其核心能力有两点:

  • Reasoning(推理):Agent能基于已有数据和上下文,进行逐步逻辑思考。
  • Tool Use(工具调用):它能动态使用监控接口、日志系统、数据库查询等工具,验证推理结果。

这种“思考+行动”的组合,使得单Agent既能自主思考,又能快速执行,是实现智能化运维的关键基石。

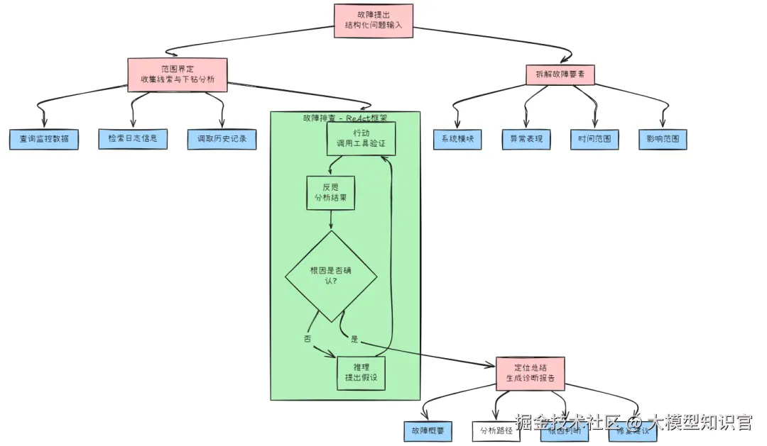
1.2 深入解析故障排查“四步法”流程

一个高效的单Agent系统,往往遵循如下“四步法”工作流程:

第一步:故障提出——让问题输入更结构化

在传统系统中,故障告警往往是模糊的,例如:“接口响应慢”或“主机异常”。

而AI Agent在接收问题时,会对输入进行结构化处理。

它会自动拆解出以下要素:

  • 故障发生的系统模块
  • 异常表现(延迟、宕机、报错等)
  • 时间范围
  • 影响范围(用户数、业务线)

这种结构化问题描述,让AI能清晰理解上下文,不会“盲目乱查”,而是精准锁定问题核心。

第二步:范围界定——像侦探一样收集线索

在这一阶段,Agent开始主动“下钻分析”。

它可能执行以下操作:

  • 查询最近15分钟内CPU、内存、网络带宽等监控数据;
  • 通过日志系统检索关键错误码或堆栈信息;
  • 调取告警系统中相似问题的历史记录。

这一步的关键,是构建问题的初步画像。

就像刑侦侦探排查案件一样,AI Agent通过不断比对“线索”,逐步缩小嫌疑范围。

第三步:故障排查——ReAct框架的智慧循环

ReAct框架(Reason + Act)是单Agent智能排查的核心机制。 它的工作逻辑是: 1️⃣ 推理(Reason):AI基于当前信息,提出一个假设,比如“可能是应用线程阻塞”; 2️⃣ 行动(Act):调用工具验证这一假设,如执行命令top查看CPU使用详情; 3️⃣ 反思(Reflect):根据结果更新假设,进入下一轮推理。

这种“思考—行动—再思考”的循环机制,使AI能像人类专家一样不断逼近真相,而不是一次性“死算”。

第四步:定位总结——生成可读的诊断报告

当根因被锁定后,Agent会将整个分析过程与结论结构化生成报告,包括:

  • 故障概要
  • 分析路径(数据来源与验证步骤)
  • 根因判断
  • 修复建议

这样的报告不仅便于人类审阅,也能为后续的自动修复Agent提供直接输入,实现智能闭环。

1.3 小结:单Agent如同一位经验丰富的“智能运维专家”

在排查型任务中,单Agent模式凭借推理深度强、执行路径短、响应速度快的特点表现突出。

它能在数分钟内完成人工可能需要数小时的分析,并且输出标准化、可审计的结论。

但当问题跨越多系统、多层架构、需要协作修复时,单Agent的“单兵作战”模式就会显得力不从心。

此时,就轮到“集团军”——多Agent系统上场。

二、协同作战!多Agent系统如何攻克复杂的故障修复难题?

2.1 为何故障修复需要“集团军”?

排查问题像是“找出谁惹的祸”,而修复问题则是“如何让系统恢复”。

修复往往牵涉到多个环节与领域知识:数据库连接是否重建?配置文件是否同步?是否会引发级联问题?

例如,电信运营商的业务支撑系统(BSS)一旦出现计费模块延迟,不仅要找出是接口阻塞还是数据库锁问题,还要协调多个团队共同修复——这就不是一个Agent能单独完成的。

因此,复杂场景需要多Agent协同体系:

  • 一个Agent专注数据分析;
  • 一个Agent负责执行操作;
  • 一个Agent评估修复风险;
  • 还有一个Agent统筹全局。

这正如一个大型项目团队,每个角色各司其职,共同完成复杂任务。

2.2 揭秘“主持人”架构:多Agent系统的智慧大脑

在多Agent体系中,“主持人(Supervisor)”是关键中枢。

它的作用就像一位总指挥,负责整体协调与任务分解。

一个典型的智能运维协同结构如下:

  • 🧠 主持人Agent:分析故障类型,分配任务给其他Agent,汇总结果并形成最终决策。
  • 🔍 异常分析Agent:解析告警信号,判断是性能瓶颈还是配置错误。
  • 🧩 故障分类Agent:根据特征判断属于网络层、应用层还是数据库层问题。
  • 🧰 修复执行Agent:调用自动化脚本,执行重启、切换、扩容等操作。
  • ✅ 验证Agent:监测修复结果,确认服务是否恢复并输出健康状态报告。

整个系统形成一个有序的工作流:

从检测 → 分析 → 执行 → 验证 → 反馈,形成真正意义上的“自愈闭环”。

2.3 效率的基石:“知识-工具-环境”一体化工具箱

要让多Agent协作顺畅,关键在于它们之间的知识与工具共享机制。

这就是所谓的“知识-工具-环境一体化工具箱”。

它包含三大层:

  • 知识层(Knowledge):存放历史故障案例、诊断模板、修复策略;
  • 工具层(Tool):整合脚本、API、命令接口、系统操作权限;
  • 环境层(Environment):定义每个Agent的上下文、边界与交互协议。

举个例子:当“异常分析Agent”发现数据库响应超时,它可以直接从工具箱中调用pingnetstat命令进行验证,而无需重新定义命令逻辑。 这种共享机制让协作效率提升数倍,也降低了重复开发的负担。

2.4 小结:多Agent系统——一个真正“懂协作”的AI运维团队

多Agent系统的本质,是将复杂任务拆解成可并行的小任务,并通过智能调度实现协同闭环。

它不追求单点的“聪明”,而是通过分工协作实现系统级智慧。

在电信、金融、制造等高可用行业,这种架构已经开始应用:

某大型运营商的智能运维平台就通过多Agent机制,将告警处理时间从平均45分钟缩短到5分钟,显著提升系统可用性。

三、对比与展望——AI Agent在AIOps的现在与未来

3.1 单Agent vs. 多Agent:如何选择?

对比维度单Agent模式多Agent模式
适用场景单一问题、逻辑清晰跨系统复杂任务
典型任务故障定位、日志分析故障修复、策略优化
优势响应快、实现简单协作强、覆盖广
劣势容易陷入局部最优调度复杂、通信开销大
代表架构ReAct框架Supervisor调度架构

在实际落地中,建议企业先从单Agent入手,逐步演进至多Agent体系。

前者帮助企业建立智能排查基础,后者实现真正的自愈与优化。

3.2 未来趋势展望

(1)自主运维(Self-Healing Ops)

未来的AIOps不仅能发现和修复问题,还能预测故障并自动预防,例如提前扩容、自动切流、参数自调优。

(2)人机协同(Human-in-the-Loop)

AI Agent不会完全替代运维工程师,而是成为他们的“智能助手”。

复杂决策依旧由人类把控,而AI负责执行与反馈,形成双向学习闭环。

(3)模型演进(Foundation Model + Ops)

随着大模型在推理、规划与自学习能力的增强,AI Agent将更接近“自治体”形态,实现真正意义上的自感知、自决策、自执行。

四、总结

从“人盯系统”到“系统自愈”,AI Agent正在彻底改变运维的角色。

它让运维从被动反应走向主动预防,从事后修复走向实时优化。

未来的某一天,当系统异常时,不再是值班工程师收到短信告警,而是平台自己完成诊断、修复,并在早晨推送一份简报:

“昨日凌晨数据库响应延迟问题已自动处理,原因:连接池配置异常,修复后系统恢复正常。”

这,就是AI Agent带来的运维新时代。

从单兵作战到集团军协同,智能运维的“自愈之路”,已经在我们眼前铺开。