斩获72k Star!谷歌云AI大牛开源LLM应用案例库,拿来即用

416 阅读4分钟

本文较长,建议点赞收藏。更多AI大模型应用开发学习视频及资料,在智泊AI

你是否有过这样的困扰:满怀热情想开发一款AI应用,却发现自己的技能止步于“调API”?今天为大家推荐一个GitHub开源项目 awesome-llm-apps,一个AI应用大全,由谷歌云高级AI产品经理Shubham Saboo创建并维护。目前项目已斩获72k Star,发布以来多次登上GitHub热门榜单。

项目包含100+智能体和RAG应用,包含大量实际应用场景:RAG系统、语音Agent、数据可视化、医疗诊断等,100%免费开源,每个项目还附带逐步说明。在外网上甚至有人称其为AI界的“瑞士军刀”,非常适合作为技术参考和灵感来源,助力快速构建属于自己的AI应用。

01 项目简介

该项目系统整理了基于RAG、AI智能体、多智能体、MCP、语音智能体等前沿技术构建的大语言模型应用,甚至还有分手疗愈智能体。使用的模型类型丰富多元,既包括OpenAI、Anthropic、Google、xAI等商业模型,也收录了Qwen、Llama等可在本地部署运行的开源模型。

此外,项目还提供了实用的学习教程,包括Google ADK和OpenAI Agents SDK框架速成课程,以及记忆管理、多平台交互、模型微调等。

如果觉得不够直观,不必担心,项目贴心地构建了可视化网站,在项目页面点击下图或右侧链接即可进入(www.theunwindai.com)。

这是一个为AI开发者构建的高质量开源生态网站,会不定时更新近日AI热点新闻,本项目中的AI应用在这里都能找到,甚至更详细,并且这样的AI应用开发实战教程每周还会更新2-3次。

02 如何使用

在GitHub项目页面或可视化网站上选择自己感兴趣的应用,如果想了解应用更详细的信息,推荐在可视化网站上查看。

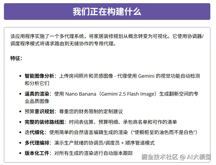
比如这里选择一个基于Nano Banana构建的AI家居装修规划智能体,在可视化网站上对该应用进行了详细介绍,包括用途、用到的技术栈、工作原理等。

在此项目开始之前,需具备以下条件:

  • 安装Python(建议使用3.10或更高版本)
  • Google Gemini API密钥
  • 代码编辑器(推荐VS Code或PyCharm)

将仓库克隆到本地(行1),进入该应用的项目地址(行2)。

git clone https://github.com/Shubhamsaboo/awesome-llm-apps.git
cd awesome-llm-apps/advanced_ai_agents/multi_agent_apps/ai_home_renovation_agent

安装该应用所需的依赖项:

pip install -r requirements.txt

从Google AI Studio获取Google Gemini API密钥并进行设置。

export GOOGLE_API_KEY="your_gemini_api_key" #(方法一)
GOOGLE_API_KEY=your_gemini_api_key #(方法二:创建.env文件)

启动ADK Web,打开浏览器并选择“ai_home_renovation_agent”。

cd multi_agent_apps #根据Google ADK运行方式,需进入该项目上层文件
adk web

如果你只是想使用这个项目,到这里已经完成了。可以尝试以下示例提示词进行你的家居装修规划:

想要了解代码逻辑,在该项目的可视化界面中也有非常详细的介绍。

03 总结

总而言之,这个项目本质上是一部“AI应用开发的百科全书”。它的核心价值在于让开发者能一站式地找到特定场景的参考实现,学习不同技术栈的集成方法,并洞悉复杂系统的架构设计。这极大地避免了“重复造轮子”,让我们都能站在巨人的肩膀上,更高效地构建自己的AI应用。

学习资源推荐

如果你想更深入地学习大模型,以下是一些非常有价值的学习资源,这些资源将帮助你从不同角度学习大模型,提升你的实践能力。

本文较长,建议点赞收藏。更多AI大模型应用开发学习视频及资料,在智泊AI