​​🍇Embedding模型怎么选?一文解决RAG应用中最头疼的难题​

2,438 阅读5分钟

本文较长,建议点赞收藏,以免遗失。更多AI大模型应用开发视频及资料,尽在聚客AI学院

Embedding模型是大型语言模型(LLM)的核心,负责将文本转换为高维向量空间中的数值表示,从而使语义关系转化为可计算的数学关系。如果选错Embedding模型,RAG系统可能会检索到不相关或低质量的数据,导致答案不准确、成本增加以及用户体验下降。今天我将深入探讨Embedding的核心概念、重要性、选择策略,并结合实际场景做解析。

一、Embedding是什么?

Embedding是一种捕捉语言含义和模式的数字表示形式,通过Embedding模型将词、句子、文档甚至图像和声音转换为称为“向量”的数字序列。这些向量帮助系统基于语义关联(而不仅是关键词匹配)找到与问题或主题最相关的信息。

当前,大多数Embedding是通过语言模型生成的上下文化向量,而非静态词向量。例如,使用sentence-transformers这类工具库可以轻松生成文本Embedding:

from sentence_transformers import SentenceTransformer

model = SentenceTransformer("sentence-transformers/all-mpnet-base-v2")
vector = model.encode("Best movie ever!")

生成的向量维度取决于所选模型,可通过vector.shape查看。

二、为什么Embedding在RAG中至关重要?

Embedding在RAG系统中扮演以下关键角色:

  1. ​​语义理解​​:将文本转换为向量后,语义相近的内容在向量空间中位置接近,使系统能够理解上下文和含义,而不只是字面匹配。
  2. ​​高效检索​​:基于Embedding的向量检索(如k近邻算法)可以快速定位最相关的文档或段落,显著提升响应速度。
  3. ​​提高准确性​​:借助语义关联,即使查询与文档措辞不同,系统也能找到相关信息,从而提供更准确的答案。

ps:当然在优化RAG系统中,除了选对Embedding模型以外,还有索引优化等,我这里就不多说,之前有整理过一个三万字的技术文档,粉丝朋友自行领取:《检索增强生成(RAG)》

三、Embedding的主要类型

根据处理的信息类型,Embedding可分为多种形式:

1. 按信息类型分类

  • ​​词嵌入(Word Embeddings)​​:将单个词表示为向量,语义相似的词(如“dog”和“cat”)在空间中靠近。常用模型包括Word2Vec、GloVe和FastText。

  • ​​句子嵌入(Sentence Embeddings)​​:捕捉整个句子的语义,适用于问答和语句分析。典型模型有Universal Sentence Encoder(USE)和SkipThought。
  • ​​文档嵌入(Document Embeddings)​​:将长文本(如段落或全书)转换为单个向量,便于大规模文档检索。代表模型包括Doc2Vec和Paragraph Vectors。
  • ​​图像嵌入(Image Embeddings)​​:将图像转换为描述颜色、形状等特征的向量,常用卷积神经网络(CNN)实现。

2. 按特性分类

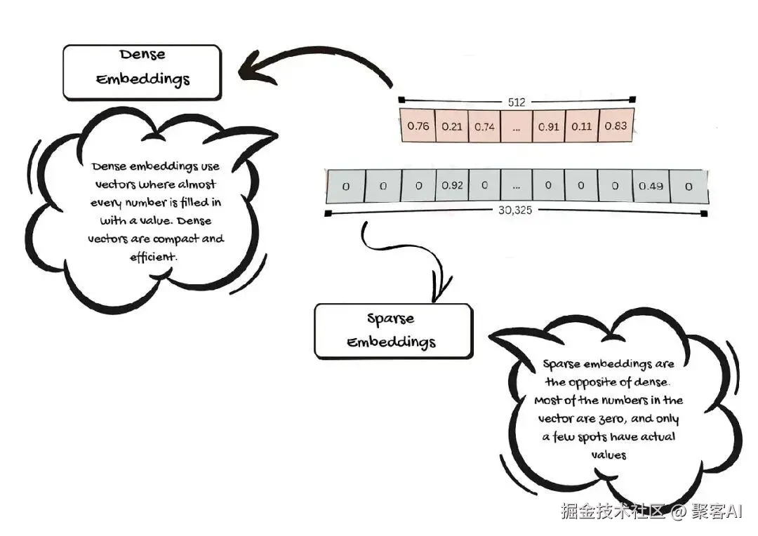
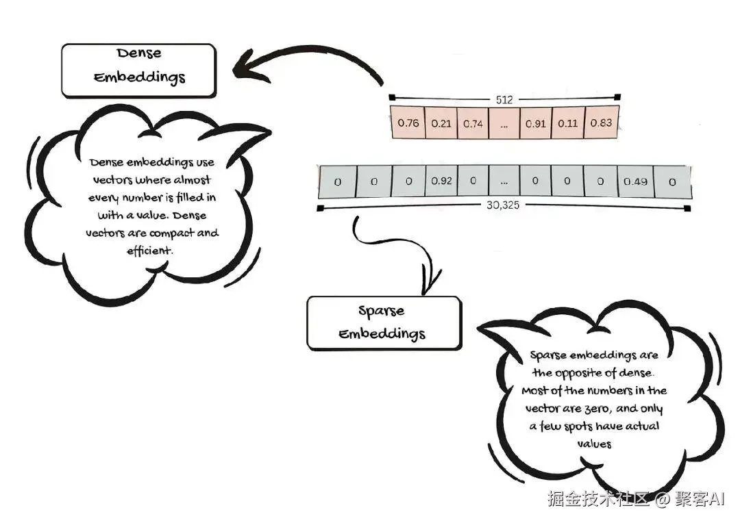
  • ​​稠密嵌入(Dense Embeddings)​​:向量中大多数维度都有数值,存储信息丰富,适合高效比较相似性。
  • ​​稀疏嵌入(Sparse Embeddings)​​:向量中多数值为零,仅少数维度有值,侧重于突出关键特征。

  • ​​长上下文嵌入(Long Context Embeddings)​​:专为处理长文本(如8,192 tokens)设计,避免因拆分文本丢失关键信息。例如BGE-M3模型。
  • ​​多向量嵌入(Multi-Vector Embeddings)​​:为同一对象生成多个向量,以捕捉不同方面的特征,提升细节丰富度。

四、选择Embedding模型的关键参数

选择模型时需综合考虑以下因素:

  1. ​​上下文窗口(Context Window)​​:模型单次能处理的最大文本量(如512或8,192 tokens)。窗口越大,越适合长文档检索。
  2. ​​分词单元(Tokenization Unit)​​:模型如何拆分文本(如按词、子词)。现代模型多采用子词分词(如BPE),更好地处理罕见词。
  3. ​​向量维度(Dimensionality)​​:向量大小(如768或1536维)。维度越高,细节越多,但计算成本也更高。
  4. ​​词汇表大小(Vocabulary Size)​​:模型支持的唯一token数量。词汇表越大,处理多样文本能力越强,但资源占用更多。
  5. ​​训练数据(Training Data)​​:通用模型(如基于网页数据)适用于广泛任务,领域特定模型(如医学、法律)在专业场景中表现更佳。
  6. ​​成本(Cost)​​:包括API调用费用(如OpenAI按token收费)或自托管开源模型所需的硬件与维护成本。

5a8102b6c115ebed1fab55693bb88b76.png

五、实战指南:如何选择Embedding模型?

1. 分析数据领域

  • ​​通用领域​​(如FAQ、知识库):选择通用模型(如OpenAI的text-embedding-3-small)。
  • ​​专业领域​​(如医疗、法律):采用领域特定模型(如BioBERT、Legal-BERT)。
  • ​​多模态数据​​(如图像、语音):使用多模态Embedding模型(如CLIP)。

2. 权衡模型复杂度与效率

  • 高维向量(如1536维)准确性更高,但资源消耗大;低维向量(如384维)更轻量,适合大规模应用。
  • 实时性要求高的场景优选轻量模型(如DistilBERT、MiniLM)。

3. 评估上下文理解能力

  • 长文档处理需选择大上下文窗口模型(如支持8,192 tokens的模型)。

4. 确保集成兼容性

  • 优先选择与现有基础设施(如TensorFlow、PyTorch、Hugging Face)兼容的模型。

5. 成本优化

  • 高频调用场景下,开源自托管模型(如Jina Embeddings)可能更经济;低频率需求时,API模型(如OpenAI)更便捷。

结论

选择合适的Embedding模型是优化RAG应用的核心环节。需综合考虑领域特性、上下文长度、成本与性能平衡,并参考基准数据而非盲目追求高分模型。好了,今天的分享就到这里,点个小红心,我们下期见。