I18n Fast:一个彻底解决了国际化项目痛点的 VSCode 插件

1,509 阅读9分钟

前言

最近把公司内部在用的国际化插件(I18n Fast)开源了。这是一个基于 Hook 机制可动态扩展的插件,理论上可以支持任何技术栈,满足任何复杂需求

如果你:

  • 项目技术栈比较特殊,没有可用的 i18n 插件
  • 有复杂的国际化需求无法满足
  • 想要完全掌控国际化流程
  • 愿意花时间了解并写一些 js 代码

不妨试试 I18n Fast,也许它就是你要找的工具。

背景

去年在对公司项目进行国际化改造时,我发现了一个普遍存在的问题:现有的国际化插件难以满足复杂项目的需求

国际化开发场景

场景一:添加文案的繁琐流程

  1. 复制文本 ”确认删除吗?”
  2. 想个 key 名字... “confirm.delete”?“dialog.confirmDelete”?
  3. 打开 zh.json,添加 "confirm.delete": "确认删除吗?"
  4. 打开 en.json,添加 "confirm.delete": "Confirm delete?"
  5. 回到代码,改成 formatMessage({ id: 'confirm.delete' })
  6. 哦对了,还要检查是不是已经有重复的 key 了...

一个简单的文案,3 分钟就过去了。

场景二:老项目国际化改造

<div>欢迎使用系统</div>
<span>用户名不能为空</span>
// ... 还有几百个

手动改?下班之前能改完算我输。

场景三:团队协作的混乱

  • A定义了 user.name.required
  • B不知道,又定义了 form.username.empty
  • 结果同一个文案,两个 key,维护的时候傻眼了

我的国际化需求

  1. 添加一个 i18n 文案要完全自动化
  2. 技术栈高适配性(因为公司有一些老项目要支持)
  3. 去重逻辑,避免重复 i18n 出现
  4. i18n 的 key 要做语义化处理,需要 AI 生成(因为公司有一个翻译系统,需要语义化的 key 来协助翻译)

现有插件的局限性

尝试了几个市场中比较流行的 i18n 插件:

插件优点问题
I18n Ally可视化翻译管理、多框架支持、完善文档需手动输入 key、团队 key 风格不统一、不支持特殊技术栈
Du I18N自动扫描中文、可自动生成 keyHash key 无语义、无法直接写入文件、不支持特殊技术栈
Sherlock实时预览翻译、支持 i18next、代码内编辑配置复杂、需要 inlang 项目文件、功能相对固定

I18n Fast 核心理念

经过反复思考,我意识到问题的根源在于:每个项目的国际化方案都不一样,但插件却试图用一套规则覆盖所有场景

那为什么不反过来,让使用者自己定义规则呢?

于是 I18n Fast 诞生了,这是一个侧重于可定制化的 i18n 管理插件。插件本身并未实现具体功能,而是通过 Hook 机制让使用者自行实现,插件负责把这些 Hook 串联起来跑通流程。

简单来说,它通过增加配置成本和动态执行外部代码,换取了通用性和灵活性,从而能够满足更多项目的国际化需求。

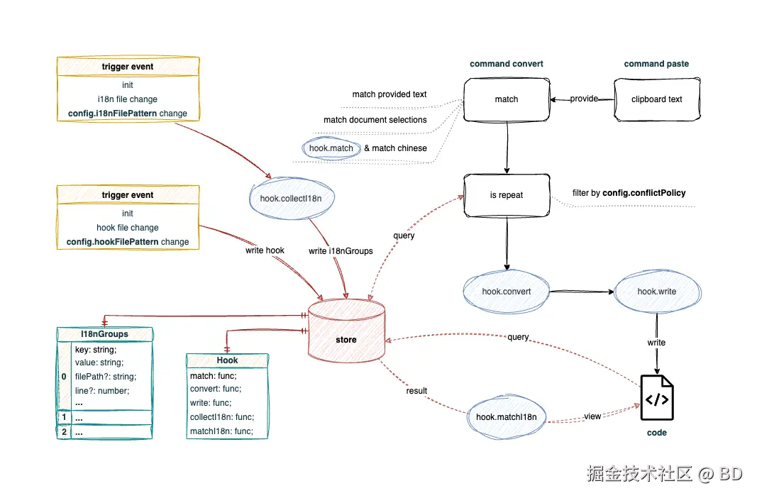
工作流

匹配 → 转换 → 写入 → 收集 → 展示

流程图

使用

完整 demo 请参考:github.com/lvboda/vsco…

安装好插件直接把项目拉下来就可以看到效果。

第一步:安装插件

# VSCode 扩展商店搜索 ”I18n Fast”
# 或命令行安装
code --install-extension lvboda.vscode-i18n-fast

第二步:基础配置

在项目目录下创建.vscode/settings.json(已有则忽略)

写入配置:

// .vscode/settings.json
{
  "i18n-fast.i18nFilePattern": "src/locales/**/*.{js,json}" // i18n 文件匹配规则
}

第三步:编写 Hook

以最简单的 React + react-intl 项目为例

在项目目录下创建.vscode/i18n-fast.hook.js

Copy Hook 模版粘贴到该文件

开始写 Hook:

这里简化了类型部分,实际的模版中会有 jsdoc 做类型提示

// .vscode/i18n-fast.hook.js
module.exports = {
    /**
     * 匹配:找出需要国际化的文本返回固定格式
     * 可以不配置,默认有匹配中文和选中匹配的机制
     */
    match(context) {
        return [];
    },

    /**
     * 转换:拿到匹配到的文本数组,按你的需求进行转换
     * 可以不配置,这里的逻辑可以放在 Write Hook 里
     */
    convert(context) {
        const { convertGroups, document, _, uuid, safeCall, isInJsxElement, isInJsxAttribute } = context;

        // 获取当前文档
        const documentText = document.getText();
        
        // 组装成规定格式返回
        return convertGroups.map(group => {
            // 只有 type 为 new 才会新生成,type 的值根据 i18n-fast.conflictPolicy 配置+插件内部机制得来
            const i18nKey = group.type === 'new' ? `i18n_fast_key_${_.replace(uuid.v4(), /-/g, '_')}` : group.i18nKey;
            // 获取当前匹配的文本在文档中的位置
            const startIndex = document.offsetAt(group.range.start);
            const endIndex = document.offsetAt(group.range.end);
            // 判断这个位置是否在 JSX 中或在 JSX 属性中
            const inJsxOrJsxAttribute = safeCall(isInJsxElement, [documentText, startIndex, endIndex]) || safeCall(isInJsxAttribute, [documentText, startIndex, endIndex]);
            // 覆写代码文本 inJsxOrJsxAttribute 为 true 加 {} 包裹
            const overwriteText = inJsxOrJsxAttribute ? `{formatMessage({ id: '${i18nKey}' })}` : `formatMessage({ id: '${i18nKey}' })`;

            return {
                ...group,
                i18nKey: i18nKey,
                i18nValue: group.i18nValue,
                overwriteText,
            };
        });
    },

    /**
     * 写入:把你转换后的结果写入 i18n 文件和代码文件
     * 必须配置
     */
    async write(context) {
        const { convertGroups, document, writeFileByEditor, vscode, getConfig } = context;

        // 遍历 i18n 文件
        for (const fileUri of await vscode.workspace.findFiles(getConfig().i18nFilePattern)) {
            // 这里简单用文件名判断语言
            const isEn = fileUri.fsPath.endsWith('en-US.json');
            // 读 i18n 文件内容并转成 JSON 方便后续追加
            const i18nJSON = JSON.parse((await vscode.workspace.fs.readFile(fileUri)).toString());

            // 将新生成的 key value 追加进去
            convertGroups.forEach((group) => {
                // 只有 type 为 new 才新建
                if (group.type === 'new') {
                    // 这里简单模拟翻译成英文的效果
                    i18nJSON[group.i18nKey] = isEn ? `模拟翻译英文:${group.i18nValue}` : group.i18nValue;
                }
            });

            // 写入 i18n 文件
            await writeFileByEditor(fileUri, JSON.stringify(i18nJSON, null, 2), true);
        }

        // 写入代码文件
        await writeFileByEditor(document.uri, convertGroups.map(({ range, overwriteText }) => ({ range, content: overwriteText })));
    },

    /**
     * 采集 i18n:收集 i18n 做显示和去重
     * 推荐配置,不然无法回显,转换时的去重机制(i18n-fast.conflictPolicy)也需要这个 Hook 支持
     */
    async collectI18n(context) {
        const { i18nFileUri, vscode, getICUMessageFormatAST, safeCall, _ } = context;

        // 排除英文 这个案例中不用采集英文
        if (_.includes(i18nFileUri.fsPath, 'en-US.json')) {
            return [];
        }

        // 读取 i18n 文件并转为 JSON
        const i18nJSON = JSON.parse((await vscode.workspace.fs.readFile(i18nFileUri)).toString());

        // 组装成规定格式返回
        return Object.entries(i18nJSON).map(([key, value], index) => ({
            key, // i18n key
            value, // i18n value
            valueAST: safeCall(getICUMessageFormatAST, [value]), // 用于格式化显示 非必需 根据项目实际需求来
            line: index + 2, // 用于跳转至定义处 非必需 根据项目实际需求获取
        }));
    },

    /**
     * 匹配 i18n:匹配文档中的 i18n key 主要用于过滤和自定义显示逻辑
     * 可以不配置,用于对回显做特殊处理的 Hook
     */
    matchI18n(context) {
        return context.i18nGroups; // 默认全匹配
    },
};

配置和 Hook 都推荐以项目维度来配置(在项目目录下添加配置和 Hook 文件),不同项目之间会起到隔离作用

Hook 代码或配置改动完会立即生效,不需要重启插件或编辑器

第四步:使用

  • cmd + option + c (macOS) / ctrl + alt + c (Windows|Linux):转换当前文件匹配到的文本|选中文本
  • cmd + option + v (macOS) / ctrl + alt + v (Windows|Linux):转换剪切板文本并粘贴
  • cmd + option + b (macOS) / ctrl + alt + b (Windows|Linux):撤销操作

回显效果:

  • 文案后面有中文回显
  • hover 上去有完整的中文
  • cmd/ctrl + click 下钻跳转至 i18n 定义位置

选中转换:

  1. 选中需要转换的文本
  2. cmd + option + c / ctrl + alt + c
  3. i18n 文件自动写入,代码文件自动更新

批量转换:

  1. 在当前文件cmd + option + c / ctrl + alt + c
  2. i18n 文件自动写入,代码文件自动更新

转换剪切板文本并粘贴:

  1. 复制需要转换的文本
  2. 在要粘贴的位置cmd + option + v / ctrl + alt + v
  3. i18n 文件自动写入,代码文件自动更新

遇到重复 i18n 时:

  • 根据i18n-fast.conflictPolicy配置来执行对应策略
  • 图中为smart模式,有超过一个 i18n 定义,所以弹出选择器自行选择:要复用的 key 、忽略(重新生成)、跳过

更多i18n-fast.conflictPolicy可选项参考配置

撤销:

  • 撤销上一步的所有写入操作,i18n 文件、代码文件等
  • 最大可撤销次数:10 次

进阶

配置

参考文档:github.com/lvboda/vsco…

Hook Context

为了使 Hook 编写简单,每个 Hook 的 Context 都提供了丰富的工具,通过参数传递

参考文档:github.com/lvboda/vsco…

Hook 规范

  • NodeJS 运行时
  • 使用 CommonJS 规范
  • 可以 require 三方模块
  • 支持异步

基于这些,理论上可以实现任何需求

实际项目中的技巧

自定义匹配规则

自动匹配#()包裹的文本,解决一些匹配中文覆盖不到的地方,比如要转换一些英文或符号

module.exports = {
    match(context) {
        const { document } = context;

        // 从当前文档中匹配 #() 包裹的文本
        const matchedArr = document.getText().match(/(?:(['"`])#\((.+?)\)\1|#\((.+?)\))/gs) || [];

        return matchedArr
            .map((matchedText) => {
                // 提取文案
                const i18nValue = [...matchedText.matchAll(/#\((.*?)\)/gs)]?.[0]?.[1];

                if (!i18nValue) {
                    return;
                };

                return {
                    matchedText, // 完整文本
                    i18nValue // 文案
                };
            }).filter(Boolean);
    }
}

JSX 内的转换结果加{}包裹

在上面编写的 Hook 里,我们写了根据匹配的文本位置如果在 JSX 中或 JSX 属性中则加{}包裹的逻辑

这里我们扩展一下,Context 里带的 isInJsxElement & isInJsxAttribute 这两个方法都只是默认支持 js,如果遇到 ts 或者非 js 项目怎么判断呢?

以 ts 项目举例,isInJsxElement & isInJsxAttribute 的第一个参数是可以传 AST 进去的,所以这里可以自己用 babel 解析成 AST 传进去

如果是非 js|ts 项目,有类似逻辑自行实现或引入对应的三方库实现即可。

举一反三,如果有类似自动引入 formatMessage 的需求,也可以参考这种思路去写。

module.exports = {
    convert(context) {
        const { convertGroups, document, _, uuid, safeCall, isInJsxElement, isInJsxAttribute, babel } = context;

        // 获取当前文档
        const documentText = document.getText();
        
        // 组装成规定格式返回
        return convertGroups.map(group => {
            // 只有 type 为 new 才新生成 type 的值根据 conflictPolicy 配置+插件内部机制得来
            const i18nKey = group.type === 'new' ? `i18n_fast_key_${_.replace(uuid.v4(), /-/g, '_')}` : group.i18nKey;
            // 获取当前匹配的文本在文档中的位置
            const startIndex = document.offsetAt(group.range.start);
            const endIndex = document.offsetAt(group.range.end);
            // 将当前代码转为 AST 语法树
            const AST = safeCall(() => babel.parse(documentText, {
                sourceType: 'module',
                plugins: ['typescript', 'jsx'],
                errorRecovery: true,
                allowImportExportEverywhere: true,
                allowReturnOutsideFunction: true,
                allowSuperOutsideMethod: true,
                allowUndeclaredExports: true,
                allowAwaitOutsideFunction: true,
            }));
            // 判断这个位置是否在 JSX 中或在 JSX 属性中
            const inJsxOrJsxAttribute = safeCall(isInJsxElement, [AST, startIndex, endIndex]) || safeCall(isInJsxAttribute, [AST, startIndex, endIndex]);
            // 覆写代码文本 inJsxOrJsxAttribute 为 true 加 {} 包裹
            const overwriteText = inJsxOrJsxAttribute ? `{formatMessage({ id: '${i18nKey}' })}` : `formatMessage({ id: '${i18nKey}' })`;

            return {
                ...group,
                i18nKey: i18nKey,
                i18nValue: group.i18nValue,
                overwriteText,
            };
        });
    },
}

引入三方库进行翻译

在 Hook 中可以 require 三方模块,只要确保项目中或全局 install 了这个模块。

这个例子中,我们引入了 OpenAI SDK 来做翻译,异步操作前后可以用 Context 中提供的 setLoading、showMessage 使功能更健壮。

const { OpenAI } = require('openai');

// 使用三方模块进行翻译,这里省略实现代码
// 在项目中或全局安装 OpenAI SDK,确保可以 require 到
const aiTranslate = async (groups) => {
    // use OpenAI...
}

module.exports = {
    async write(context) {
        const { convertGroups, document, writeFileByEditor, vscode, getConfig, setLoading, showMessage } = context;

        try {
            // 状态栏全局 loading
            setLoading(true);

            // 遍历 i18n 文件
            for (const fileUri of await vscode.workspace.findFiles(getConfig().i18nFilePattern)) {
                // 这里简单用文件名判断语言
                const isEn = fileUri.fsPath.endsWith('en-US.json');
                // 读i18n文件内容并转成 JSON 方便后续追加
                const i18nJSON = JSON.parse((await vscode.workspace.fs.readFile(fileUri)).toString());

                // 将新生成的 key value 追加进去
                // 如果是英文则调用翻译
                (isEn ? (await aiTranslate(convertGroups)) : convertGroups).forEach((group) => {
                    // 只有 type 为 new 才新建
                    if (group.type === 'new') {
                        i18nJSON[group.i18nKey] = group.i18nValue
                    }
                });

                // 写入 i18n 文件
                await writeFileByEditor(fileUri, JSON.stringify(i18nJSON, null, 2), true);
            }

            // 写入代码文件
            await writeFileByEditor(document.uri, convertGroups.map(({ range, overwriteText }) => ({ range, content: overwriteText })));
        } catch (e) {
            showMessage('error', `<genI18nKey error> ${e?.stack || e}`)
        } finally {
            setLoading(false);
        }
    }
}

不是 app 开头的 key 不显示装饰器

解决一些不是 i18n key 的文本却被匹配到造成的”幻觉”,增加一些条件使匹配到的 i18n 更精准,相关 Issue:github.com/lvboda/vsco…

matchI18n 这个 Hook 自由度比较高,可以控制装饰器、HoverMessage、跳转定义是否生效,还能自定义显示的内容和样式,可以自行探索。

module.exports = {
    matchI18n(context) {
        const { i18nGroups, _ } = context;

        return i18nGroups.map((group) => {
            if (!_.startsWith(group.key, 'app.')) {
                group.supportType = 7 & ~1;
            }

            return group;
        });
    }
}

公司内部在用的完整 Hook

AI 生成 i18n key(React 项目)

Hook 示例:github.com/lvboda/vsco…

demo:github.com/lvboda/vsco…

AI 生成 i18n key(PHP + Jquery 项目)

Hook 示例:github.com/lvboda/vsco…

demo:github.com/lvboda/vsco…

Hook 分享

Hook 本质上就是代码片段,所以是可以进行复用或参考的。

欢迎提交 Issue 来分享你的 Hook,我会在这类 Issue 上打上 hook-example 标签,以供别人参考或复用。

Hook Example 列表:github.com/lvboda/vsco…

思考

I18n Fast 的理念和主流的“约定优于配置”相反,我把其配置的部分“复杂化”了,所以无法像其他插件一样安装即可使用。

为什么要这么做?

因为国际化这件事,不同项目或团队之间的差异实在太大了:

  • key 命名风格千差万别:驼峰、下划线、点分隔,各有偏好
  • 存储方式五花八门:JSON、YAML、数据库、Properties 文件等
  • 技术栈的多样性:React、Vue、Angular、原生 js 甚至是后端项目
  • 各种定制化需求:引入 AI、调用接口、同步文件等等

与其做一个“看起来什么都支持但实际处处受限”的插件,不如提供一个足够灵活的机制,让使用者自行实现。

当然,灵活性是有代价的 —— 需要写 Hook。但考虑到:

  • Hook 只需要写一次
  • 可以复用和分享
  • 完全满足需求带来的效率提升

这个代价是值得的。

最后

I18n Fast 已经开源:


欢迎 Star ⭐、提 Issue、分享你的 Hook 配置。您的每一个反馈都是我继续前进的动力!!!