宇树科技 IPO 时间,定了!

1,727 阅读7分钟

提到国内具身智能和机器人领域的代表企业,那宇树科技(Unitree)必须名列其榜。

作为「杭州六小龙之一」,宇树的一举一动都备受市场关注。

这不,宇树科技在其社交平台上又官宣了一项重大变动消息,即:

宇树科技 IPO(首次公开募股)时间,定了!

公司将于 2025 年 10 月至 12 月期间向证券交易所提交申请文件,届时公司的相关经营数据也将会正式披露。

如此一来,这也标志着宇树公司的上市进程,又向前迈进了一大步。

昨天这个消息一出,便在业内引发了大量关注和讨论,大家既觉得这个事情在预料之中,但同时也不免感叹这一进程来得比预期似乎更快。

有网友直呼:这是机器人领域最令人期待的 IPO 之一!

作为行业内的独角兽和领航者,宇树专注于消费级与行业级高性能通用足式/人形机器人及灵巧机械臂的研发、生产以及销售,并且拥有全自研电机、减速器、控制器等核心零部件及运控算法。

虽然这是一家在 2016 年才成立的机器人公司,但是其产品阵列却相当广泛。

根据宇树科技这次公告里所披露的信息来看,目前四足机器人是其当前营收主力,已经实现了规模化销售;而人形机器人作为增长潜力巨大的业务线,正在快速发展中。

以 2024 年为例,宇树的四足机器人、人形机器人和组件产品的销售额分别占约 65%、30% 和 5%。

其中,约 80% 的四足机器人被应用于研究、教育和消费领域,而剩余的 20% 则被用于工业领域,如检查与消防。人形机器人则完全用于研究、教育和消费领域。

其实在这次正式官宣之前,关于宇树 IPO 的各种消息在业内也一直有被传闻和猜测。

众所周知,今年 5 月份,宇树科技“改名”了。

当时宇树向其合作伙伴发布了一封公司名称变更函称,因公司发展需要,公司名称从 “杭州宇树科技有限公司” 正式变更为 “杭州宇树科技股份有限公司”。

当时这个“改名”消息一出,不少媒体和市场人士就在猜测这是否释放了 IPO 铺垫信号,毕竟市场上普遍认为这类更名一般往往与上市计划相关。

到了 6 月份的时候,宇树完成了 C 轮融资,估值更是达到了百亿规模。

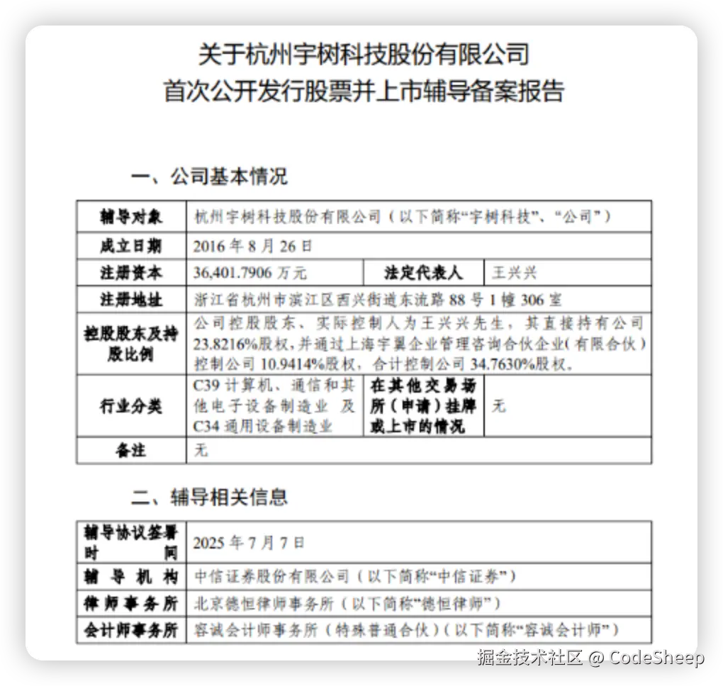
接着来到 7 月份,证监会官网信息显示,宇树科技已在浙江证监局办理上市辅导备案,由中信证券担任辅导机构,这也标志着宇树科技的 IPO 进程再次向前推进。

所以接连着 5月、6月、7月的这一系列重大变化节点,宇树科技也一步步为 IPO 铺平了道路。

该说不说,像这类行业独角兽公司在资本市场是真的吃香啊

回看宇树科技的融资历程,可谓是一部国内机器人行业发展的缩影。天眼查数据显示,宇树科技已完成 10 轮融资,最近一轮为今年 6 月完成的 C 轮融资。

而当我们翻开宇树科技的股东名册,则更是堪称科技创投界的“明星阵容”。

截至目前,中国移动、腾讯投资、阿里、蚂蚁、吉利控股、美团、深创投、上海科创基金等均参与了宇树科技的投资。最近一轮的 C 轮融资后的投后估值已达一百多亿元人民币,妥妥的行业翘楚。

另外从投资方结构来看,宇树科技的投资者既包括顶级财务投资机构,也包括众多产业资本,这种组合不仅为公司带来了资金支持,也带来了产业资源和市场机会。

从资本的押注也反映出了当今具身智能和机器人赛道的火热程度

看到这里相信大家也挺好奇,既然这个公司在行业内如此出圈,那他们的薪资水平招人标准究竟又是怎样的呢?

正好最近也看到宇树在某招聘平台上又更新了一波热招职位和招聘信息,工作地点主要 base 在杭州。

就技术研发类而言,其招聘岗位主要集中在机器人研发AI 算法大模型以及具身操作和规控相关的算法研究,除此之外也有不少系统架构嵌入式软、硬件开发以及测试相关的岗位。

而在非技术研发岗这一块,宇树也提供了包括产品生产制造设计市场销服运营以及其他诸多职能类和支持类岗位。

再看一眼薪资数据,放在垂直领域内来看也还可以,大多是 13~14 薪,主流技术研发岗月薪都不低。

尤其是「算法类核心岗」和「机器人研发核心岗」,薪资给的是最高的:

再看一下具体的岗位 JD 可以发现,这家公司在招聘时尤其注重专业技术能力,核心算法岗对于学历的要求基本都是硕士及以上,另外也有工作经验的要求,一般都是 3 年以上工作经验。

算法类我们就以「AI 算法工程师」岗位为例,大家可以感受一下他们的招聘标准和要求。

职位描述

  • 负责大模型(视觉或语言)的预训练开发和调优工作;
  • 负责大模型在具体业务场景的适配和应用,如fine1000-tuning.prompt设计等;
  • 负责大模型的推理优化和应用部署,如压缩量化.推理加速等。
  • 负责跟进领域最新进展,预研和评估大模型在机器人领域的应用,如Gato.RT1000-1.PaLM1000-E。

职位要求

  • 硕士及以上学历,985/211院校毕业优先。计算机相关专业,熟悉深度学习.计算机视觉.自然语言处理等领域的专业知识,具有3年以上工作经验;
  • 熟悉Transformer.BERT.GPT系列.T5.PaLM等模型,对大模型的数据处理及训练技术有深入理解;
  • 熟悉Pytorch/Tensorflow深度学习框架,至少掌握Python或C++其中一种编程语言;
  • 熟悉常见的强化学习算法原理(如DQN.DDPG.A3C.PPO等),有相关训练和开发经验者优先;
  • 具有TensorRT.ONNX推理优化和部署经验者优先;

加分项

  • 曾在AI.CV.NLP顶级会议(如:AAAI.CVPR.ACL等)发表论文者优先。

可以看到,其对于学历理论基础编程能力开发经验等等都有不低的要求,如果有科研成果、论文或者竞赛加持,那更是加分项。

而类似于「嵌入式软件工程师」等这类开发岗位,其所要求的编码经验和工程能力基本都是和控制系统传感器开发等相关,不过学历和工作经验要求相比核心算法岗也会稍微宽松一些,大家也可以感受一下。

这两年,具身智能和通用机器人领域的发展速度相信大家都有目共睹了,迭代速度也是相当之快。

相信在不久的将来,随着智能水平的再度提升,机器人的应用窗口期也在加速到来,而对此,我们也可以拭目以待。

注:本文在GitHub开源仓库「编程之路」 github.com/rd2coding/R… 中已经收录,里面有我整理的6大编程方向(岗位)的自学路线+知识点大梳理、面试考点、我的简历、几本硬核pdf笔记,以及程序员生活和感悟,欢迎star。